作者简介
吕国良,联合国世界知识产权组织(WIPO)中国办事处原副主任、国家知识产权局国际司原司长,兼任WIPO中国办事处顾问、PCT/海牙体系专家,是知识产权国际交流合作领域的权威人士。
作为与创蓝联盟长期深度合作的资深专家,吕老师持续在绿色科技知识产权战略、绿色科技企业评估以及国际IP战略培训等多个关键领域为联盟提供专业支持。担任创蓝碳中和先锋奖评审委员会顾问委员期间,吕老师带领国内知识产权专家团队,深度参与了企业IP竞争力评估方法学的构建,并主导相关评估工作的具体实施。此外,吕老师多次支持联盟发起的"为绿色未来而创新"知识产权培训系列活动。凭借其作为联合国世界知识产权组织(WIPO)资深专家的国际视野和专业背景,吕老师积极推动创蓝联盟与WIPO国际知识产权服务体系建立链接,为联盟的国际合作与资源整合提供了重要支撑。

技术的爆炸性增长与深度融合,正在从根本上重塑创新和创造的本质,并在对现行知识产权政策的应用提出各种新问题。
本文转载自《商学院》杂志2&3月合刊「链接」
当前,我们正处于一个由人工智能(AI)技术驱动,并不断向更广阔数字化空间拓展的变革时代。数据显示,全球创新活动在相关领域正呈现爆发式增长。根据世界知识产权组织(WIPO)发布的《2019年人工智能技术趋势》报告,自AI技术问世以来,全球知识产权局已累计收到超过34万项AI相关专利申请。
WIPO最新研究指出,2017—2023年,生成式人工智能专利申请增长高达800%,仅2023年公布的专利申请就超过14000件。与此同时,支撑元宇宙发展的VR、AR、XR等核心技术,其相关待审专利申请也已累计达39万件,全球元宇宙市场规模更超过6800亿美元。技术的爆炸性增长与深度融合,正在从根本上重塑创新和创造的本质,并在对现行知识产权政策的应用提出各种新问题。是否需要调整传统知识产权制度来弥合已经被人们觉察到的差距,从而确保知识产权制度能够持续、有效地服务于未来的创新生态系统,是一个重要问题。
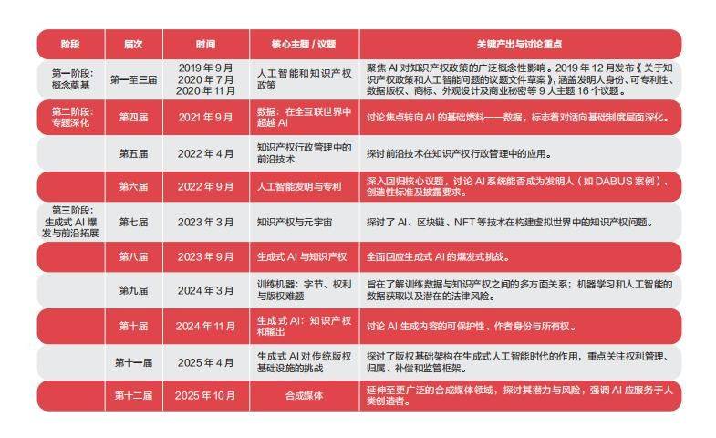
作为联合国负责知识产权事务的专门机构,WIPO自2019年起发起一系列“知识产权与前沿技术对话会”,旨在为全球政策制定者、创新主体和学术界提供一个开放、包容的多边论坛,共同探讨AI等前沿技术对知识产权制度的影响与挑战。截至目前,十二届对话会吸引了来自172个成员国的超过14000名参与者,包括政府部门、企业、学术界和各利益攸关方的代表,充分显示了国际社会对此议题的高度关注。对话会议题从早期的人工智能基础概念,逐步深化至生成式AI、数据、元宇宙及最新的合成媒体,反映了AI等前沿技术本身的快速发展及其对知识产权制度影响的持续深化。
WIPO“知识产权与前沿技术对话会”
当AI能轻易组合现有技术时,人类发明的“非显而易见性”门槛可能在无形中被抬高,进而改变专利审查的逻辑。
总的来看,对话会主题随技术发展而不断深化,其演进可划分为概念奠基、专题深化以及生成式AI爆发与前沿拓展三个阶段,清晰地反映了全球知识产权治理焦点与技术创新趋势的互动。

纵观十二届对话会讨论的核心议题,主要包含以下几个方面:
首先,是关于人工智能与专利制度的讨论。专利制度是受AI影响最深的领域之一,第六届对话会就集中讨论了AI对专利制度的挑战。
其中,发明人身份的界定引发广泛争论,最具代表性的案例是斯蒂芬·塞勒博士尝试将其AI系统DABUS列为发明人,该案在全球多个司法辖区掀起关于AI是否具备发明人资格的激烈辩论。美国、欧洲专利局、英国、德国、新西兰、澳大利亚、日本、中国等主要专利机构均坚持发明人必须是自然人,拒绝承认AI的发明人地位,而南非采取了不同立场,接受了AI作为发明人的资格,成为唯一例外。
其次,AI强大的信息处理能力也让“本领域技术人员”的判断标准面临提升的压力,当AI能轻易组合现有技术时,人类发明的“非显而易见性”门槛可能在无形中被抬高,进而改变专利审查的逻辑。
最后,AI算法的“黑箱”特性令满足专利“充分披露”的要求变得棘手,如何在专利申请中清晰完整地描述基于神经网络的发明,成为业界亟待破解的实务难题。
随着生成式AI与合成媒体(注:由AI生成或修改的文本、图像、音频、视频等数字内容)的兴起,其对版权制度也带来了挑战。
使用受版权保护的作品训练AI模型是否构成侵权?这已成为全球多起诉讼的焦点,例如《纽约时报》诉OpenAI案直指未经授权使用大量受版权保护文章训练AI模型可能构成侵权,此案促使了内容创作者、科技企业、立法者与监管机构深入思考如何在AI时代建立既激励创新又能保障公平的新规则。
在AI生成内容的可保护性方面,各国态度存在差异:美国版权局依旧坚守“人类作者”要件,而北京互联网法院在2023年的一项裁决中展现了更灵活的立场,认可人类在AI创作过程中的必要干预可成为受保护的基础。
如果AI生成内容可受保护,谁应被视为作者?是开发者、用户还是AI系统本身?不同法域存在不同规定,英国《版权、外观设计和专利法》第九条第(3)款规定“就计算机生成的文字、戏剧、音乐或艺术作品而言,作者应视为为创作该作品做出必要安排的人”。而合成媒体常常涉及《知识产权法》《隐私法》《消费者保护法》等多项法律,其治理需要精细平衡。
第七届对话会将视野拓展至元宇宙带来的全新挑战,涵盖从权利注册到保护再到执行的各个层面。在元宇宙环境中,虚拟商品、数字服装、虚拟形象、图形用户界面(GUI)等新型对象是否及如何获得版权、商标、外观设计权的保护尚无统一答案,尽管2024年《尼斯分类》已将NFT与元宇宙相关类别纳入国际商标分类体系,但在不同司法辖区的保护实践依然存在显著差异。
在专利保护方面,元宇宙依赖的区块链、分布式账本等技术多属软件或算法范畴,而多数国家的专利制度并不覆盖纯软件,这使得相关底层技术的专利化路径受到限制。
更突出的矛盾在于执法的困境:元宇宙的虚拟性、跨地域性与知识产权的地域性本质冲突,导致侵权行为认定困难、司法管辖界限模糊、跨境执法效率低下,而用户生成内容的爆炸式增长进一步放大了侵权监控与处置的复杂性。此外,虚拟旅游与文化景观数字化还可能引发对原住民传统知识和传统文化表达的不当利用与挪用,亟须在法律与伦理层面建立防护机制。
AI的发展高度依赖高质量训练数据,而数据的获取、清洗与使用过程牵涉复杂的知识产权议题。
训练数据往往来自多元渠道,其所有权与访问权状态错综复杂,确保合法获取成为首要难题。同时,训练数据的质量直接决定AI系统的表现,如果数据存在偏见或缺乏代表性,AI输出可能带有歧视性,进而影响社会公平与技术可信度。面对这些挑战,构建有效的数据治理框架成为共识,需要在数据访问与权利保护之间达成平衡,这不仅涉及数据共享的法律安排,还包括技术标准制定与使用协议的完善,从而为AI的健康发展提供稳固的数据基础。
AI对知识产权制度的根本性挑战
这些挑战迫使我们重新思考知识产权制度的根本目的:是为了激励人类创造力,还是为了促进有益于社会的创新和创造?
人工智能及相关前沿技术的迅猛发展,正在从制度哲学、保护标准、数据训练到全球治理等多个层面,对知识产权制度形成根本性挑战。
1.对制度哲学基础的挑战:人类中心主义的动摇
知识产权制度建立在“人类中心主义”的哲学基础上——发明必须源于“人类智慧的闪光”,作品必须是“人类独创性的表达”。AI、生成式AI及合成媒体的快速发展正在从根本上动摇这一基础。
发明人身份的困境是这一挑战的集中体现。关于AI能否成为发明人,大多数专利局坚持发明人必须是自然人,这导致了一系列法律和哲学问题:如果AI确实做出了创造性贡献,不承认其发明人身份是否意味着专利申请中必须列出不实信息?这是否会影响专利的有效性?
在版权领域,作者身份的界定也面临类似挑战。生成式AI能够产生诗歌、音乐、艺术作品等输出,这些输出往往难以与人类创作区分。元宇宙中的虚拟形象创作和用户生成内容进一步模糊了创作主体界限。
这些挑战迫使我们重新思考知识产权制度的根本目的:是为了激励人类创造力,还是为了促进有益于社会的创新和创造?如果答案是后者,那么保护AI生成的发明和创作可能是有必要的,即使它们不完全符合传统的“人类中心”模式。
2.对保护标准的冲击:可专利性与独创性的重新定义
AI不仅挑战了知识产权的主体资格标准,也在重新定义保护的实质标准。
在专利领域,创造性步骤(非显而易见性)的判断标准面临挑战。这个标准基于“本领域技术人员”的认知水平评估。随着AI成为强大的研发工具,这个假设的“技术人员”的标准是否应该相应提高?如果AI能够轻易组合现有技术方案,那么人类发明的“非显而易见性”门槛是否无形中被大幅抬高
此外,AI算法的“黑箱”特性给专利的披露要求带来挑战。专利制度要求申请人充分披露发明,以使本领域技术人员能够实施。然而,基于深度学习的人工智能系统往往难以解释其决策过程,这使得满足披露要求变得困难。元宇宙后端技术(如区块链)的专利申请同样面临类似挑战。
在版权领域,独创性标准也受到挑战。传统上,版权保护要求作品体现作者的个性选择和判断。但当AI根据用户的简单提示词生成复杂内容时,或当用户在元宇宙中进行创作时,如何判断其中的人类贡献是否达到独创性要求?
3.数据训练的版权困境:创新与获取的平衡
生成式AI的训练需要海量数据,这些数据往往包含受版权保护的作品,这引发了复杂的版权问题。训练数据的合法性是核心争议点:AI开发者认为,训练过程中的数据使用属于转换性使用,不构成侵权,因为模型不是简单地复制数据,而是学习其中的模式和统计关系。相反,版权人则认为,未经许可将其作品纳入训练数据集构成版权侵权。
争议的关键在于如何解释版权的例外与限制。欧盟《数字化单一市场版权指令》为文本与数据挖掘(TDM)设定了例外条款,但这一例外是否适用于商业性AI训练仍存争议。美国则依赖合理使用原则来处理这类案件。解决这一困境需要精细的平衡,过于严格的数据获取规则将阻碍AI创新;过于宽松的规则可能损害创作者权益。可能的解决方案包括扩大版权例外范围、建立集体许可机制或开发技术保护措施。
4.制度实施与全球治理的挑战:碎片化与协调需求
AI等前沿技术对知识产权制度的挑战还具有全球维度,需要国际协调应对。
法律制度的碎片化是一个重要挑战。不同国家和地区对AI相关的知识产权问题采取了不同方案。例如,在AI发明人资格问题上,南非接受了AI作为发明人,而其他多数国家则拒绝。在版权例外方面,欧盟设立了TDM例外,而美国依赖合理使用原则。在元宇宙虚拟商品商标注册和保护方面,各国实践也在发展中。这种碎片化增加了创新的法律不确定性和合规成本。
执法和问责也面临新挑战。当AI系统生成侵权内容时,或当元宇宙中发生数字资产侵权时,责任应如何分配?是开发者、训练数据提供者、用户,还是AI系统本身?传统的侵权责任框架难以适应AI的自主性和虚拟环境的复杂性。
此外,全球技术鸿沟令人担忧。AI、元宇宙等技术的发展主要集中在少数技术领先国家,这可能加剧全球创新格局的不平等。发展中国家在获取这些技术、参与规则制定方面面临挑战。WIPO对话会多次强调,需要确保前沿技术的益处惠及所有国家,而不仅仅是技术领先国家。
WIPO的应对策略与政策工具
WIPO已将对话会成果转化为实用工具。
面对多重挑战,WIPO积极发挥全球知识产权治理的领导作用,推出一系列应对策略和政策工具。
1.打造全球对话与讨论平台
WIPO“知识产权与前沿技术对话会”已成为全球知识产权治理的重要平台,在促进国际共识形成、推动规则协调方面发挥了不可替代的作用。通过十二届会议的积累,对话会成功构建了多利益相关方参与的治理模式,为应对AI带来的知识产权挑战提供了系统思路。
2.提供可靠的信息参考源
WIPO发布的《产权组织技术趋势报告—人工智能》和《产权组织生成式人工智能专利态势报告》等,为政策制定和企业决策提供了基于事实证据的预测和专业分析。
3.开发政策工具包与实用指南
WIPO已将对话会成果转化为实用工具。2024年3月发布的《帮助创新生态系统做好准备迎接人工智能(AI):知识产权政策工具包》,采用模块化设计全面分析AI与知识产权的交集,为不同发展水平的国家提供参考。此外,《生成式人工智能:知识产权导航》等专业指南,通过案例分析法帮助用户应对具体场景中的知识产权问题。关于元宇宙、合成媒体的讨论成果也为未来指南制定奠定了基础。
回顾WIPO十二届对话会的进程,我们清晰地看到,人工智能并非仅仅是知识产权体系的一个新客体,它更是一种颠覆性力量,正在从主体、客体、标准到实施等各个层面,对知识产权制度进行全面的压力测试。
WIPO通过系列对话会,成功地将分散的全球关切凝聚成系统性的议题框架,推动了从概念探讨到务实解决方案的进程。从聚焦AI基本概念,到深入数据、专利、版权等专项议题,再到应对生成式AI爆发式增长、探索元宇宙边界、研判合成媒体影响,这一历程反映了WIPO对技术趋势的敏锐把握和对知识产权治理的持续担当。因此,对于任何希望真正理解并参与塑造人工智能时代知识产权未来的人而言,深入关注并积极参与“WIPO知识产权与前沿技术对话会”,无疑是最具价值的途径。
展望未来,人工智能等前沿技术的发展将继续提出新的挑战。我们需要考虑的不只是技术问题,还包括法律、伦理和社会问题。正如第十二届对话会所强调的,必须确保技术的发展服务于人,赋能人类的创造与创新。我们需要预见这些挑战,并制定相应的政策和法律框架,通过保持开放、包容和基于证据的对话,确保知识产权制度能够适应未来,继续服务于其根本目的——支持创新和创造力。



