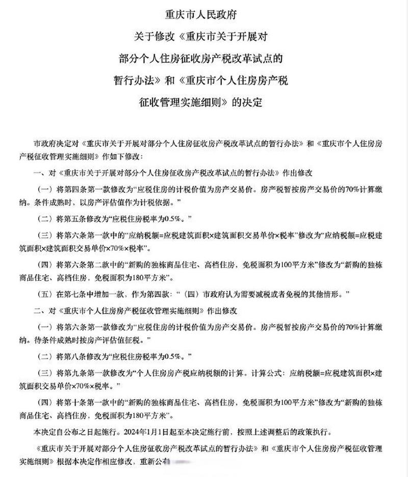
2024年1月21日,重庆市政府出台《重庆市人民政府关于修改〈重庆市关于开展对部分个人住房征收房产税改革试点的暂行办法〉和〈重庆市个人住房房产税征收管理实施细则〉的决定》(重庆市人民政府令第367号,以下简称《决定》)。为便于社会公众广泛知晓《决定》内容,现对相关政策作如下解读。
一、《决定》的出台背景
为认真贯彻落实党中央、国务院决策部署,更好满足居民刚性和改善性住房需求,促进房地产市场平稳健康发展,2023年9月,我市将个人住房房产税征收对象中“在重庆市同时无户籍、无企业、无工作的个人新购的首套及以上的普通住房”调整为“在重庆市同时无户籍、无企业、无工作的个人新购的第二套(含第二套)以上的普通住房”。调整后相关政策落地平稳、反响总体良好。为深化个人住房房产税试点改革,结合当前房地产市场供求关系发生重大变化的新形势,在9月政策调整基础上,我市对《重庆市关于开展对部分个人住房征收房产税改革试点的暂行办法》和《重庆市个人住房房产税征收管理实施细则》作了进一步修改。
二、《决定》的主要内容
自2024年1月1日起,一是将我市个人住房房产税应税住房的计税依据由“房产交易价”调整为“房产交易价的70%”;二是将不同交易价格区间独栋商品住宅和高档住房对应执行的0.5%、1%、1.2%三档税率,调整为统一的0.5%一档税率;三是将试点以来新购独栋商品住宅、高档住房的家庭免税面积由100平方米调整为180平方米;四是应纳税额的计算公式调整为:应纳税额=应税建筑面积×建筑面积交易单价×70%×税率(其中:应税建筑面积是指纳税人应税住房的建筑面积扣除免税面积后的面积);五是增加“市政府认为需要减税或者免税的其他情形”的兜底条款。
三、政策衔接示例
例1:建筑面积超过180平方米的应税独栋商品住宅
重庆市民王某持有2018年在两江新区购买的家庭首套应税独栋商品住宅,当年已办理不动产权证,建筑面积200平方米,交易价320万元,原税率0.5%。政策调整前后王某应缴纳该房的个人住房房产税如下:
政策调整后2024年应纳税额:
=(200-180)×(3200000÷200)×70%×0.5%=1120元
政策调整前2023年应纳税额:
=(200-100)×(3200000÷200)×0.5%=8000元

例2:建筑面积未超过180平方米的应税独栋商品住宅
重庆市民张某持有2017年在九龙坡区购买的家庭首套应税独栋商品住宅,当年已办理不动产权证,建筑面积170平方米,交易价323万元,原税率0.5%。政策调整前后张某应缴纳该房的个人住房房产税如下:
政策调整后2024年应纳税额=0元
政策调整前2023年应纳税额:
=(170-100)×(3230000÷170)×0.5%=6650元
例3:建筑面积超过180平方米的应税高档住房
重庆市民李某持有2017年在渝北区购买的家庭首套应税高档住房,当年已办理不动产权证,建筑面积190平方米,交易价285万元,原税率0.5%。政策调整前后李某应缴纳该房的个人住房房产税如下:
政策调整后2024年应纳税额:
=(190-180)×(2850000÷190)×70%×0.5%=525元
政策调整前2023年应纳税额:
=(190-100)×(2850000÷190)×0.5%=6750元

例4:建筑面积未超过180平方米的应税高档住房
重庆市民刘某持有2017年在渝中区购买的家庭首套应税高档住房,当年已办理不动产权证,建筑面积160平方米,交易价240万元,原税率0.5%。政策调整前后刘某应缴纳该房的个人住房房产税如下:
政策调整后2024年应纳税额=0元
政策调整前2023年应纳税额:
=(160-100)×(2400000÷160)×0.5%=4500元
例5:第二套及以上的应税高档住房
(续例4)重庆市民刘某还持有2018年在北碚区购买的应税高档住房,当年已办理不动产权证,建筑面积160平方米,交易价256万元,原税率0.5%;该房是刘某家庭持有的第二套应税高档住房,根据规定免税面积以家庭为单位进行扣除,一个家庭只能对一套应税住房扣除免税面积。政策调整前后刘某应缴纳该房的个人住房房产税如下:
政策调整后2024年应纳税额:
=(160-0)×(2560000÷160)×70%×0.5%=8960元
政策调整前2023年应纳税额:
=(160-0)×(2560000÷160)×0.5%=12800元

例6:在重庆市同时无户籍、无企业、无工作的个人新购的第二套(含)以上的应税普通住房
在重庆市同时无户籍、无企业、无工作的赵某持有2022年在南岸区购买的应税普通住房,当年办理不动产权证,建筑面积90平方米,交易价108万元;该房是赵某在重庆持有的第二套普通住房(自2023年10月起,赵某在重庆持有的首套普通住房不再缴纳个人住房房产税)。政策调整前后赵某应缴纳第二套普通住房的个人住房房产税如下:
政策调整后2024年应纳税额:
=(90-0)×(1080000÷90)×70%×0.5%=3780元
政策调整前2023年应纳税额:
=(90-0)×(1080000÷90)×0.5%=5400元




