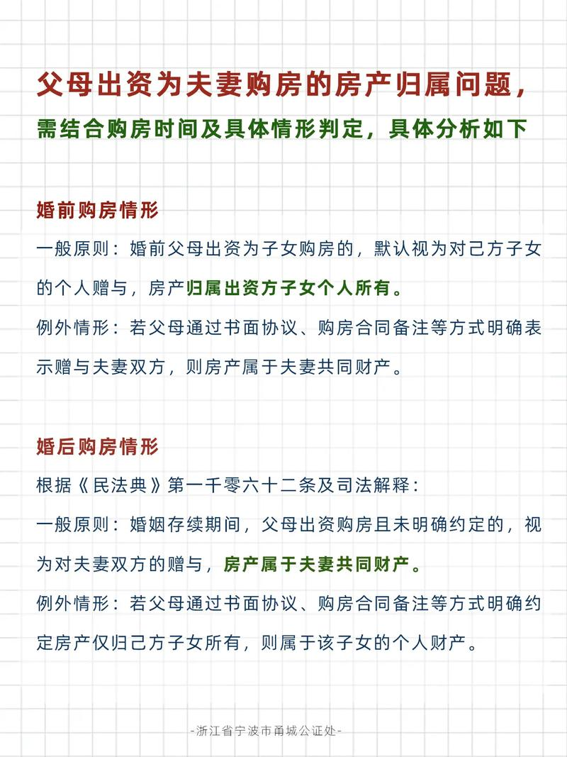
第三篇:离婚房产分割最容易踩的8个坑!2026最新法条+案例,避坑必看
离婚分房,除了父母出资、婚前买房这两大核心问题,还有很多隐藏的“深坑”:一方偷偷把房子卖了、借名买房最后被认定为夫妻共同财产、房子登记在孩子名下却分不了、婚内隐匿房产最后被少分甚至不分……
这些情况稍有不慎,就可能让你损失半生积蓄。今天我们结合《民法典》最新规定和司法实践中的典型案例,把离婚房产分割中最常见的8个坑一次性讲透,教你提前规避风险。
坑一:婚内一方偷偷卖房,以为合同无效就能追回,结果大错特错
很多人发现配偶偷偷把夫妻共有的房子卖了,第一反应是“我没签字,合同无效,房子能要回来”,但司法实践中,这个想法往往会落空。
核心法条:
《民法典》第597条:因出卖人未取得处分权致使标的物所有权不能转移的,买受人可以解除合同并请求出卖人承担违约责任。无权处分不影响合同效力。
《民法典》第311条【善意取得制度】:无处分权人将不动产或者动产转让给受让人的,所有权人有权追回;除法律另有规定外,符合下列情形的,受让人取得该不动产或者动产的所有权:
(一)受让人受让该不动产或者动产时是善意;
(二)以合理的价格转让;
(三)转让的不动产或者动产依照法律规定应当登记的已经登记,不需要登记的已经交付给受让人。
两个相反的真实案例:
王某与李某婚后购买一套房屋,登记在王某名下,2016年王某未经李某同意,与韩某签订房屋买卖合同,以35万元的市场价格将房屋出售,韩某支付了大部分房款后装修入住,2021年房屋具备过户条件后,李某以自己不知情为由拒绝过户。法院审理后认为,韩某是善意第三人,房屋买卖合同合法有效,判决王某、李某配合韩某办理过户手续。
黄某与廖某婚后共有一套房产,黄某未经廖某同意,以42万元的明显低价(房屋公允价值426万元)将房屋过户给两人的女儿廖某斐。廖某发现后起诉,法院审理后认为,买受人廖某斐明知房屋是父母共同财产,且未支付合理对价,不符合善意取得要件,最终判决房屋买卖合同无效,房产恢复登记至黄某名下。
避坑要点:
配偶单方偷偷卖房,签订的买卖合同本身是有效的,你不能以“不知情”为由主张合同无效;
能不能追回房子,核心看买家是否符合“善意取得”的3个条件,缺一不可;
如果房子已经被善意第三人买走,无法追回,你可以起诉离婚,要求分割售房款,同时以对方转移、变卖夫妻共同财产为由,要求法院判决对方少分甚至不分售房款。
坑二:婚内隐匿房产,以为离婚后就没事,结果被少分财产
很多人在离婚前,会偷偷用个人财产买一套房,不告诉配偶,离婚协议里也不申报,以为离婚后这套房就完全属于自己了,这是典型的“聪明反被聪明误”。
核心法条:
《民法典》第1092条:夫妻一方隐藏、转移、变卖、毁损、挥霍夫妻共同财产,或者伪造夫妻共同债务企图侵占另一方财产的,在离婚分割夫妻共同财产时,对该方可以少分或者不分。离婚后,另一方发现有上述行为的,可以向人民法院提起诉讼,请求再次分割夫妻共同财产。
真实案例:
王某与林某2020年协议离婚,离婚协议中明确约定“双方共同确认无其他任何财产,本协议载明的财产已包含全部夫妻共同财产”。2021年林某发现,王某在婚姻存续期间,偷偷购买了一套房屋,登记在自己名下,购房款均来自婚内收入,离婚时未告知林某。

林某随即起诉,要求分割该房屋,并以王某隐匿财产为由,要求分得70%的份额。法院审理后认为,王某婚内隐瞒购房事实,离婚时未申报该财产,属于隐匿夫妻共同财产的行为,最终判决房屋归王某所有,王某支付林某60%份额对应的折价款46万余元。
避坑要点:
婚内隐匿的房产,哪怕离婚后才被发现,配偶依然有权起诉再次分割,诉讼时效是从发现之日起3年;
隐匿、转移夫妻共同财产,法院会直接判决隐匿方少分财产,情节严重的,甚至会判决不分;
想要避免对方隐匿房产,离婚时一定要 thorough 核查对方的银行流水、转账记录,发现大额不明支出,及时追查资金去向。
坑三:借名买房,只有单方协议,离婚时被认定为夫妻共同财产
因为没有购房资格、规避贷款限制等原因,很多人会选择借名买房,可一旦借名的是自己的子女,子女离婚时,这套房很可能会被认定为子女的夫妻共同财产。
核心法条:
《民法典》第209条:不动产物权的设立、变更、转让和消灭,经依法登记,发生效力;未经登记,不发生效力,但是法律另有规定的除外。
借名买房协议,在不违反法律强制性规定的情况下,仅在借名人和被借名人之间有效,不能对抗善意第三人,更不能直接对抗离婚诉讼中的财产分割。
两个相反的真实案例:
任某与父亲任某1签订了完美的《借名买房协议》,约定任某1借儿子任某的名义买房,首付款和贷款均由任某1支付。但该协议只有任某父子签字,任某的妻子杨某全程不知情、不认可,房屋购买后一直由任某夫妻居住使用。离婚诉讼中,法院不认可借名买房关系,认定房屋为任某与杨某的夫妻共同财产,任某1的出资仅能按债权处理。
聂某夫妻没有北京购房资格,借女儿吴某的名义买房,首付款、中介费、税费、每月月供均由聂某夫妻支付,房屋也由聂某夫妻实际居住使用,有完整的出资记录和居住证据。即便女婿曾某不认可借名买房,法院依然判决借名买房合同合法有效。
避坑要点:
借名买房想要被法院认可,必须同时满足4个核心条件:
有书面的《借名买房协议》,明确约定借名的事实、房屋所有权归属;
全部购房款、贷款、税费均由借名人实际支付,有完整、清晰的转账记录;
房屋由借名人实际占有、使用、管理,而非被借名人夫妻使用;
有合理的借名理由(如无购房资格、贷款年龄限制等)。
尤其要注意,婚内子女借名买房,一定要让子女的配偶在借名协议上签字确认,否则大概率无法对抗离婚财产分割。
坑四:房子登记在未成年子女名下,以为离婚就分不了,结果未必
很多夫妻会把房子登记在未成年子女名下,以为这样房子就是孩子的,离婚时谁都分不走,还能规避债务,可司法实践中,并非绝对如此。
核心法条:
《民法典》第657条:赠与合同是赠与人将自己的财产无偿给予受赠人,受赠人表示接受赠与的合同。不动产的赠与,自完成产权登记时生效。
真实案例:

高某与杨某婚后购买一套房产,90%的份额登记在9岁的儿子高某1名下,10%登记在高某名下。两人离婚时,杨某要求将该房产作为夫妻共同财产分割,高某则主张90%份额是儿子的财产,不能分割。
法院审理后查明,高某与杨某购房时,并无将房产赠与儿子的真实意思表示,只是为了规避夫妻一方随意处置房产才登记在孩子名下,孩子没有独立出资能力,房屋也一直由夫妻实际管理使用。最终判决案涉房产属于高某与杨某的夫妻共同财产,依法进行分割,驳回了高某1的主张。
避坑要点:
房子登记在未成年子女名下,法院不会只看登记,会重点审查父母的真实意思表示:
如果父母有明确的赠与意思表示,比如签订了书面赠与协议,房屋实际由孩子使用、收益,离婚时会认定为孩子的个人财产,由直接抚养孩子的一方代为管理,父母无权分割;
如果只是借孩子的名字登记,没有赠与的真实意思,购房款全部来自父母,房屋由父母实际管理,离婚时依然会认定为夫妻共同财产,可以正常分割。
坑五:房本约定了按份共有(99%和1%),以为离婚能随意反悔
很多夫妻买房时,会在房本上约定按份共有,比如女方占99%,男方占1%,可离婚时,登记1%的一方反悔,要求五五均分,法院会支持吗?
核心法条:
《民法典》第1065条:男女双方可以约定婚姻关系存续期间所得的财产以及婚前财产归各自所有、共同所有或者部分各自所有、部分共同所有。约定应当采用书面形式。夫妻对婚姻关系存续期间所得的财产以及婚前财产的约定,对双方具有法律约束力。
真实案例:
程青与汪军婚后购买一套北京房产,首付款绝大部分由程青支付,办理产权登记时,双方签署书面声明,约定房屋按份共有,程青占99%,汪军占1%,不动产权证也按此份额登记。
离婚时,汪军反悔,要求均分房产,一二审法院均以“双方无单独书面财产约定”为由,判决房屋归程青所有,程青支付汪军150万元折价款。程青不服申请检察院抗诉,最终高院再审改判,认定双方在不动产登记时的书面声明,就是合法有效的夫妻财产约定,房产应按登记的99%和1%分割,程青仅需支付汪军3万余元折价款。
避坑要点:
夫妻双方在不动产登记时,书面约定了按份共有比例,是双方的真实意思表示,不违反法律规定,对双方都有约束力,离婚时应按约定的份额分割,不能随意反悔;
想要避免后续纠纷,除了不动产登记的份额约定,最好单独签订一份《婚内财产约定协议书》,明确房产的份额归属,签字按手印,办理公证,效力更强。
坑六:婚内签了房产赠与协议,没过户,以为就板上钉钉了
很多夫妻婚内会约定,把一方的婚前房产赠与另一方,甚至签了赠与协议,可一直没办理过户手续,等到闹离婚,赠与方反悔了,这份协议还有效吗?
核心法条:
《婚姻家庭编司法解释一》第32条:婚前或者婚姻关系存续期间,当事人约定将一方所有的房产赠与另一方或者共有,赠与方在赠与房产变更登记之前撤销赠与,另一方请求判令继续履行的,人民法院可以按照民法典第六百五十八条的规定处理。
《民法典》第658条:赠与人在赠与财产的权利转移之前可以撤销赠与。经过公证的赠与合同或者依法不得撤销的具有救灾、扶贫、助残等公益、道德义务性质的赠与合同,不适用前款规定。
避坑要点:
夫妻间的房产赠与,只要没办理过户手续、没做公证,赠与方随时可以撤销赠与,哪怕签了书面协议也没用;
赠与协议办理了公证,就算没过户,赠与方也不能撤销,受赠方可以起诉要求对方配合办理过户手续;

注意区分“夫妻财产约定”和“赠与”:如果是夫妻双方对婚内共同财产的分配,比如约定两套婚内房产,一套归男方,一套归女方,属于夫妻财产约定,双方签字就生效,不能随意撤销;如果是一方把自己的婚前个人房产,无偿约定给另一方全部或部分份额,属于赠与,过户前可撤销。
坑七:以一方父母名义买的房改房,以为有出资就能分
很多夫妻会用共同财产,以一方父母的名义购买房改房、单位福利房,觉得自己出了钱,离婚时就能分房子,这是一个非常大的误区。
核心法条:
《婚姻家庭编司法解释一》第79条:婚姻关系存续期间,双方用夫妻共同财产出资购买以一方父母名义参加房改的房屋,登记在一方父母名下,离婚时另一方主张按照夫妻共同财产对该房屋进行分割的,人民法院不予支持。购买该房屋时的出资,可以作为债权处理。
真实案例:
付某与薛某婚后,以薛某父亲的名义购买了薛某父亲单位的福利分房,付某主张自己有出资,离婚时要求分割该房产。法院审理后认为,案涉房屋登记在薛某父亲名下,房改房与父母的工龄、身份福利直接挂钩,即便夫妻有出资,也不属于夫妻共同财产,最终驳回了付某的分割诉求,仅支持出资款作为债权处理。
避坑要点:
以一方父母名义购买的房改房、福利房,只要登记在父母名下,哪怕是用夫妻共同财产全额出资,离婚时也不能主张分割房产,只能要求父母返还出资款;
想要避免这种情况,要么提前和父母签订书面协议,明确房屋的实际归属;要么尽量不要用夫妻共同财产为父母购买房改房,避免后续纠纷。
坑八:为了躲债,离婚协议把房产全给另一方,以为能高枕无忧
很多人欠了外债,就通过离婚的方式,把所有房产、存款都给配偶,自己净身出户,以为这样债权人就拿自己没办法,殊不知,这种操作根本躲不掉债务。
核心法条:
《民法典》第538条:债务人以放弃其债权、放弃债权担保、无偿转让财产等方式无偿处分财产权益,或者恶意延长其到期债权的履行期限,影响债权人的债权实现的,债权人可以请求人民法院撤销债务人的行为。
真实案例:
李先生向王先生借款130万元,到期未还,王先生起诉后,法院判决李先生偿还本金及利息。判决生效后,李先生与妻子协议离婚,约定双方名下的存款、房产、车辆全部归女方所有,李先生净身出户,导致王先生的债权无法执行。
王先生随即起诉,要求撤销李先生离婚协议中的财产处置条款。法院审理后认为,李先生通过离婚协议无偿转让全部财产,导致其无法偿还债务,损害了债权人的合法权益,最终判决撤销离婚协议中关于财产分割的约定,财产恢复至离婚前的状态。
避坑要点:
离婚协议不能成为逃避债务的“避风港”,债务人通过离婚无偿转移财产,影响债权人债权实现的,债权人有权在知道撤销事由之日起1年内,行使债权人撤销权;
即便离婚协议约定了债务由一方承担,该约定也只对夫妻双方有效,不能对抗债权人,属于夫妻共同债务的,债权人依然有权要求双方共同偿还。
最终总结
离婚房产分割,永远是“证据为王”。无论是出资、赠与、借名还是财产约定,都要保留完整的书面证据和转账记录,不要轻信口头承诺。
同时,不要想着通过离婚转移财产逃避债务,也不要盲目把房产登记在未成年子女名下,提前做好书面约定,留存好完整证据,才是规避风险的唯一最佳方式。




