2.1.1.3 资源互补论
竞合关系论忽视了战略联盟中的互补作用。Das和Teng基于资源基础理论认为一个企业资源的不可流动性、不可模仿性和不可替代性程度越高,其他企业与之结成战略联盟的可能性越大。Hagedoorn提出高科技战略联盟形成的原因在于高科技企业之间基于资源的相互依赖性,高科技行业稀缺的、难以替代的资源是技术创新的能力,因此高科技企业形成战略联盟的目的是获得互补的技术创新能力。我国学者陈佳贵(2000)对战略联盟的定义进行了修正,他指出:“战略联盟是指两个或两个以上有着对等经营实力的跨国公司之间,出于对整个市场的预期和企业总体经营目标、经营战略的考虑,为了达到共同拥有市场、共同使用资源和增强价值优势等目的,通过各种协议而结成的优势互补、风险共担的松散型组织”。我国经济学家张维迎教授同样认为,企业联盟是企业间为实现资源互补,在研发、生产、销售等方面相对稳定、长期的契约关系。
此外,蒂斯(Teece,1992)、多兹等(Doz, Yves, Hamel和Gary, 1998)从合作伙伴的角度,斯图亚特(Stuart,1998)从资源集合体的观点,格拉特(Gulati· Raniay,1998)等学者从社会网络方面,纷纷给战略联盟下了各自的定义。
综合以上观点,本书借鉴文献中的观点认为,战略联盟是由两个或两个以上的企业,为实现资源共享、风险或成本共担、优势互补、扩大市场等战略目标,在保持自身独立性的同时,通过股权参与或其他协议而结成的松散的合作竞争组织。而研发联盟,特指在研究开发阶段发生的联盟关系。
自2000年起,对企业战略联盟的研究日渐增多。通过检索有关专著、学术期刊网、学位论文库,发现在此领域一批研究成果已经形成,涉及战略联盟的形成机理、运作机制,联盟中的互动学习,联盟的组织形式,联盟中的信任与文化冲突,联盟风险和稳定性等问题。
2.1.2 战略联盟形成动机
2.1.2.1 传统动机
组建战略联盟的传统动机包括获取当地合作伙伴的市场知识、资源驱动、建立政府关系、获得规模经济、共担风险、技术共享、技术资金和低成本原材料或劳动等。国外学者对于战略联盟形成的动因进行了大量的实证研究。Faulkner将形成联盟的动机分为内部动机和外部动机,内部动机包括取得特殊的资产或能力、最小化成本、获得市场和分散财务风险等,外部动机包括全球化或区域化的发展、国际市场的动荡和变化无常、为适应技术的飞速变化及产品生命周期的缩短对资金的大量需求等。美国学者P.马里蒂和R. H.斯密里曾对1980年欧洲新闻界报道的70项国际合作协议进行了追踪调查,认为战略联盟形成的内部动因主要来自以下几个方面:技术转移占29%,技术互补占41%,市场销售占21%,规模经济占16%,风险分散占14%。在不同时期、不同行业形成战略联盟的动力可能都是不一样的。
Glaister和Buckley(1996)发现:获得互补资源才是公司形成联盟的主要原因。美国的坎特(Kantel,1999)认为:“得到另一个组织提供的好处而不承担风险和责任是企业建立战略联盟的最终动力”(韩铀岚,2000)。Garcia Pont和Nohria(1999)则提出:企业加入战略联盟是为了维持与竞争对手的良好关系。
我国学者方面,简汉权、李恒(1999)用非零和合作博弈观点讨论了战略联盟的潜在驱动力量和战略联盟的形成机制。汪涛、李天林、徐金发(2001)从资源使用的扩张、资源使用的多元化、资源的模仿和资源的配置等方面揭示了战略联盟的形成动因,并就储备层资源和使用层资源及各动因组合分析了战略联盟的最佳选择模式。黄映辉基于信息不对称,运用产品成本博弈模型讨论了非诚实型和诚实型企业定价策略,分析了联盟形成的动因。
2.i.2.2 学习动因
21世纪以来,随着知识经济的崛起、技术的飞速发展和网络竞争的加速,迫于竞争压力,越来越多的企业希望能通过联盟学习一种新的经营方式,学习其他企业的技术诀窍(Know-how)和某些能力,以便能对市场需求、新技术和新工艺、新的更完善的商务模式等具有更好的洞察力。学习驱动日益成为许多企业缔结联盟的首要动机,研发联盟和技术性联盟逐渐成为企业战略联盟的主流。
Kogut(1988)早就指出,企业建立合作联盟是为了学习对方的组织知识,即该企业所专有的组织惯例或技能,这种知识为隐性知识,只有通过合作联盟才能够取得。Hamel和Prahalad(1998)研究发现合作伙伴相互学习对方的知识是企业建立联盟的重要目的与动机。Baum, Calabrese和Silverman(2000)从战略与资源的需要角度提出企业加入战略联盟是为了学习新的技能。Badaracco也认为企业间隐性知识无法通过市场交易来获得,必须通过合作联盟的方式。Gulati和Gargiulo(1999)认为,联盟组织间强大的关系资本能为联盟双方提供学习渠道。Simonin(1997)建立了一个公司从战略联盟中学习的模型,提出用联盟知识学习改善绩效的方法。企业战略联盟动机的演变如图2-2所示。

图2-2 企业战略联盟动因的演变
2.1.3 战略联盟类型和结构模式
战略联盟的类型多种多样,根据不同的标准可以对战略联盟进行不同的分类(表2-2)。基本上来讲,可以根据联盟合作对象和合作方式来对其进行有效的划分。
表2-2 企业战略联盟的分类

迈克尔·波特(1986)在其论著《竞争优势》中把战略联盟分为两种形式:纵向联盟和横向联盟。Yoshino和Rangan(1995)对战略联盟的类型、性质进行了研究;Hamel和Prahalad也作了类似的划分:垂直联盟和水平联盟。
戴维·福克纳(David Fauckner,1996)根据合作范围、股权和合伙人数量三个指标,对战略联盟作出了分类。具体包括集中型战略联盟与复杂型战略联盟、合资型战略联盟与合作型战略联盟、双伙伴战略联盟与财团型战略联盟。
虽然也是将联盟分为三种类型,Shantanu和Allen(1997)却是按照合约内容将其进行划分:一是合资联盟,指由不同企业的互补资源组合而成的新的经营实体:二是许可联盟,指一个企业向另一个企业出售创新技术的使用权,也就是许可证交易;三是营销联盟,指一个企业负责另一个企业新产品的营销或分销。
伯纳德·L.赛蒙因(Bernard.L.Simonin)根据联盟合作双方的紧密程度和合作范围将联盟分为五种形式:非正式合作、契约性协议、合资、股权参与、国际联合。
世界银行经济学家巴兰森教授按照联盟企业的主体地位差异,将联盟分为互补型联盟和互惠型联盟。其中,互补型联盟被认为是战略联盟的高级阶段,多存在于发达国家的跨国公司之间,而互惠型联盟一般被认为处在低级阶段,往往是跨国公司克服进入东道国壁垒的一种战略性选择。
美国学者P. Lorange(1992)根据战略联盟组建的动因,将战略联盟分为联合研制型、资源补缺型和市场营销型三种(见图2-3)。

图2-3 Lorange的战略联盟分类
资料来源:Peter Lorange, Johan Roos. Strategic Alliance-Formation, Implementation and Evolution. Cambridge: MA:Blackwell Publishers, 1992.
为了更好地组织这些数量众多的联盟模式,很多学者对战略联盟的结构模式进行了进一步的划分。目前,最普遍的以是否有股权参与为标准,将战略联盟的结构模式划分为两大类:股权式战略联盟和非股权式战略联盟(Gulati R,1995)。股权式战略联盟涉及权益的创造或转移,它主要采用合资和参股式战略联盟这两种形式(Killing J P,1988)。在非股权式战略联盟中,合作伙伴之间通过签订契约性协议而不是以股权参与的形式来进行合作。
Gatignon和Anderson(1986)研究了特定交易资产和外部非确定性、内部非确定性等对联盟进入模式选择的影响。Johnson和Vahlne(1990)想证明可感知的风险不确定性是企业选择联盟进入模式的函数。他们在提出了关于国际化理论的同时,还提出了进化过程概念,企业在这个过程中从出资向合资和独资子公司过渡,在此过程中所感知的风险随着经验的积累逐步减少。
Mowers(1996)进一步将非股权式战略联盟分为单边合同联盟和双边合同联盟。单边合同联盟具有明确的所有权转移,各企业独立执行各自的义务,没有太多的协调与合作,合作伙伴间的整合水平相对较低。许可经营、分销协议等都属于单边合同联盟。在双边合同联盟中,合作各方存在持续的所有权,参与合作的各方需要进行持续的长期合作。联合研发、联合生产、联合营销、供应合作协议等都属于双边合同联盟。
Das和Teng(2000)从资源组合角度对战略联盟的结构模式选择偏好进行了研究,他们认为企业投入联盟的资源类型是决定战略联盟结构模式选择偏好的关键因素。
综合以上观点,本书作者建立了如图2-4所示的战略联盟类型体系。

图2-4 战略联盟结构体系
2.1.4 战略联盟的风险、不稳定性和失败原因
大量的经验事实和统计数据表明:企业战略联盟的长期发展存在不稳定性的问题,即建立的企业联盟多,但联盟持续的时间不长,联盟的稳定性较差,失败的企业联盟也很多。大量的研究表明战略联盟的形成在20世纪八九十年代增长很快,但战略联盟的失败率和终止率却非常高。斯皮克曼等(1996)、库克和威德曼(1997)及达塞因和海特(1997)认为战略联盟的失败率高达60%,威德曼(1998)甚至给出了70%的更高失败率的估计。而库柏和利伯约德(1998)、布鲁塞斯等(1997)、都摩(1994),以及布利克和艾鲁斯特(1993)等则预测战略联盟失败率为50%。还有很多研究将战略联盟与正式的组织,如全资子公司进行比较,发现战略联盟更不容易成功和更不稳定。尽管联盟失败率的各种估计不同,但从总体上看,战略联盟确实存在一个高失败率的问题,其失败率在50%~60%之间。
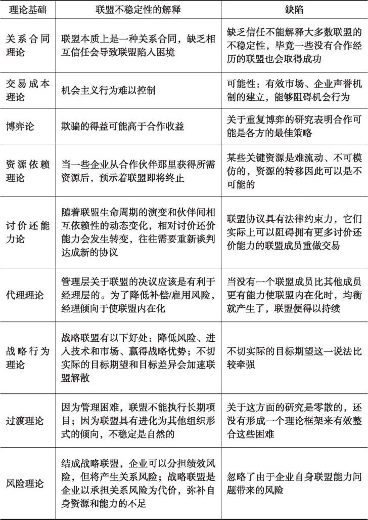
国内外已经有一些学者从不同的角度对战略联盟的稳定性问题进行了研究(表2-3)。
表2-3 联盟不稳定性的理论解释及其缺陷

鉴于联盟在中国的高失败率,国内许多学者从不同角度对联盟解体和失败的原因进行了分析,如陈清泰(1999)、张树义(2004)、蒋国平(2001)、李连英(2004)、许广永(2003)等。单泪源等(2000)提出,战略联盟的稳定性问题其实质是虚拟成员组织之间的相互依赖决策问题,他们根据利益分配结构分析了四种多组织成员的博弈模型,并借助这些模型对战略联盟的稳定性进行了讨论,指出了需注意的问题,并将博弈论的运用从原来分析双方的战略博弈扩展到了分析多成员的合作,从而扩大了博弈论的运用范围。许广永、朱训伟(2004)在分析了企业战略联盟失败的案例后认为,为避免战略联盟失败,就要高度重视战略联盟的真实内涵,把“正和思想”作为战略联盟的指导思想,并且要增强战略联盟的柔性。李航(2006)对企业战略联盟的知识共享风险进行了研究,分析了其表现形式及危害性,从企业泄露核心技术的风险、企业的品牌流失、知识产权被侵犯、关键技术人才流失角度研究,并从宏观层面和微观层面给出了相应的对策。左卫华(2006)分析了我国企业战略联盟存在的问题,包括战略的路径依赖性、战略联盟的管理效率低、战略联盟的收益不均衡、战略联盟的不稳定、战略联盟的调控不适度等。孙杰(2006)认为,我国企业与跨国公司战略联盟存在伙伴选择、组织形式、合作关系和学习创新四大问题。
综合来看,联盟的不稳定性主要来源于目标差异、信任不足、机会主义、冲突协调四个方面。
2.1.4.1 目标差异
Hafield和Pearce(1994)认为,联盟中企业目标的巨大差异会导致联盟关系的不稳定性。企业形成战略联盟可以实现一些目标,例如获得技术和市场、分担风险、实现规模经济和进行合作技术创新等,但是如果联盟中企业的这些目标的实现出现较大的差异,或者合作中实现目标的难度较大,就可能造成联盟的不稳定性。
Geringer、Ramanathan和Seth等利用委托代理理论来解释目标差异带来的联盟不稳定性。委托代理中存在道德风险,有选择的经济行为有时可以通过合作获得好处。因此在合作关系中的代理人可以追逐自己的目标,根据自己的利益选择合作中的行为,导致联盟中存在不稳定性。
Glaister和Buckley(1996)分析了战略行为理论目标差异带来的联盟不稳定性。战略行为理论说明公司的战略就是使公司获得其竞争对手所没有的竞争优势。根据这一理论,一些潜在的目标可以通过战略联盟来实现,如获得技术和市场、规模经济、降低风险和共同研发等。尽管这些目标解释了联盟的形成,但研究者也发现不切实际的目标期望、与合作伙伴的目标相差较远都是造成联盟不稳定的原因。
Stafford指出合作的各个企业对于在联盟中实现目标经常缺乏耐心,这样联盟的不稳定就是不完善的战略计划及实施的结果。
2.1.4.2 信任不足
Das和Teng认为,信任、控制和资源会导致不同的风险,因此应该进行合理的信任、控制和资源的安排。Macneil和Williamson从关系合同理论的角度来探讨信任缺失带来的联盟不稳定性。他们指出,关系合同理论指出合作伙伴之间的信任是联盟稳定发展的必要因素,联盟中缺少相互的信任就会严重损害联盟的成功。
Lewicki和Bunker提出了一个交往双方信任发展的模型,将信任划分为三种类型:以合约为基础的信任、以认知为基础的信任和以认同为基础的信任,他认为随着交往频度和强度的增加,人们之间的信任会逐渐从以计算为基础的信任过渡到以知识为基础的信任,再演变到以认同为基础的信任三个阶段。
2.1.4.3 机会主义
Axelrod从博弈论的角度对联盟的稳定性问题进行探讨。他认为战略联盟中存在囚徒困境。联盟形成后,一些参与者希望通过欺骗或利用合作伙伴获得更大的利益,从而导致战略联盟的不稳定性。
Bucklin从资源依赖的角度研究战略联盟中的机会主义问题。资源依赖理论认为公司依赖于其他公司所拥有的资源,这种依赖程度决定了公司的谈判能力。Inkpen和Beamish(1997)指出合作伙伴谈判能力平衡的破坏可能导致联盟关系的巨大变化,甚至终止。这种观点认为公司加入战略联盟主要是为了获得其他合作伙伴的资源,所以一旦获得了它所想获得的资源后,就会减少对合作的努力,甚至突然终止联盟,这正是联盟不稳定性的根源。
Macneil和Williamson从交易成本经济学的角度来探讨战略联盟的不稳定性。他们指出,交易成本经济学强调组织之间的机会主义行为对组织之间关系的负面影响。
2.1.4.4 联盟冲突和联盟风险
Harridan(1988)认为合作伙伴在规模、技术及国籍方面的相似性提高了联盟的稳定性。Sinha和Cusumano(1991)将合作伙伴之间的互补性引入对合作研发联盟的研究中。T.K.Das(1996)认为:未来的战略联盟中可能遇到关系和绩效两类风险。关系风险关心伙伴间合作是否融洽;绩效风险假定伙伴间合作非常满意,但联盟没有达到战略目的。
郭军灵列出了技术联盟中合作伙伴选择的一些标准。建议要建立一个包含战略、企业文化、组织管理理论与实践等方面的评估体系,以更好地减少联盟冲突发生的概率。中南财经政法大学吴勤堂指出了应如何对技术联盟中的各种风险作出有效防范,强调要重视对决策风险、管理要素的内在差异风险、技术联盟实施风险、联盟成员企业信息不对称的风险这四种风险的控制。
李东红(2002)研究了企业联盟研发中的风险与防范,他认为联盟研发使企业对资源的配置跨越了企业自身的边界,促进了不同企业知识与能力的相互补充;同时,研发联盟不可避免带来企业自身知识与能力的流失与扩散,并提出了联盟研发风险规避与控制的办法。
2.1.5 战略联盟利益分配
联盟的利润分配是联盟研究的核心问题之一。李红铃提出了企业技术联盟成本的构成公式,分析了企业技术联盟的效益及效益分配模式的多样性等问题。吴宪华根据委托-代理理论研究了当两者联盟面临逃避责任倾向的双向道德风险时,其产出分享合同形式下的利益分配问题。Von Neumann和Morgcnstern运用函数进行了研究,并基于个体理性和集体理性提出了分配方案。




