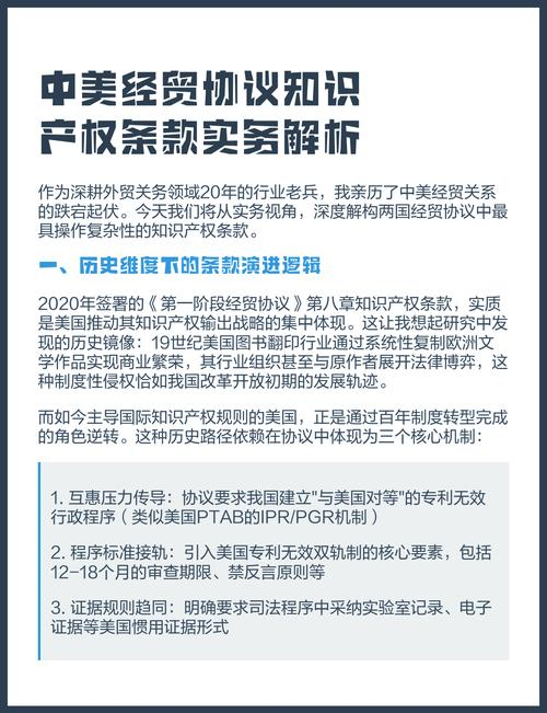
【摘 要】中美知识产权贸易争端给中国及中国企业带来了巨大的损失,鉴于此,本文主要阐明了中美知识产权贸易争端的成因,中国在知识产权方面存在的问题,并就如何减少双方的这种争端给出了相应的建议。 【论文关键词】知识产权知识产权战略 贸易摩擦 中美经贸关系
一、引言中美知识产权争端由来已久,早在1986年,当中国刚开始准备建立知识产权制度时,美国就要求中国加强知识产权保护。从1989年到1996年,中美进行了四次正式的知识产权谈判。
1996年的第四次谈判中美签订了三个中美知识产权协议。尽管中国于2001年加入了WTO,中美知识产权争端却有增无减。
从2005年开始,美国还对中国进行所谓的“不定期审查”,以评估中国知识产权的保护情况。
二、中美知识产权贸易争端的成因美国方面对于产生中美知识产权争端的原因 第一,知识产权产品是美国最具竞争力的产品,知识产权是美国的比较优势所在,对美国的经济影响重大。 2006年,美国总统经济报告宣传,知识财产占美国企业全部价值的三分之一以上,高新技术的出口对美国经济增长的贡献率达到40%,知识产业的就业人数达到1800万。
近年来,美国的外贸逆差逐年上升,尤其是中国更成为美国贸易逆差的最大来源国,与此同时,美国在知识产权领域却年年出现顺差。在这种情况下,美国必然会借助其优势产品来改善或扭转其贸易逆差。
而拥有知识产权的美国公司也可以通过对知识产权的垄断和控制中获得利益。 第二,维护美国贸易政策的权威。

在二战后的多边贸易谈判中,美国把知识产权列为其贸易政策的关键部分,以创造一个更加尊重知识产权的国家框架。通过对世界知识产权组织和WTO谈判所达成的一揽子协定,如期提高了美国发明人和知识产权持有人在海外获得和维护平行权利的能力。
就国际体制而言,美国缺少的不是制度,而是对制度的落实。美国必须紧盯其它国家的履约情况,以真正确保美国的利益。
对于正在崛起中的中国,美国更是不能放过。 中国方面对于产生中美知识产权争端的原因 第一,我国出口产品结构不断升级,高科技产品已开始具有了一定的竞争力。
但是,许多产品缺乏核心技术,并且中国许多公司还处于模仿阶段缺乏持续的技术创新能力,这使得知识产权纠纷成了目前跨国公司压制中国公司的强有力的武器。 第二,中国企业在引进国外技术时忽视各类技术标准。
近年来,美国的一些跨国公司借助于技术标准的特殊地位向中国企业发难已成为一种新动向,即所谓“技术专利化——专利标准化——标准垄断化”趋向。除以专利、商标、版权等知识产权发难外,更多情况是与技术标准、安全标准、环境保护标准等相结合而发难,以维护其经济、科技的领先地位。
技术标准在市场垄断中有着特殊的使命,随时准备套牢中国企业。
三、我国知识产权方面存在的问题第一,我国知识产权申请困境。我国的专利申请费用与发达国家相比较低,而一些发达国家正试图通过提高专利申请费用来阻碍发展中国家的弱小企业在本国申请专利,从而进一步维护本国企业在技术垄断上的利益。
这种现象导致了不公平的经济后果,即来中国申请专利的外国公司享受到了在中国申请专利时少缴纳费用的好处,而中国企业则被发达国家的高费用挡在这些国家之外,这就直接导致了中国企业无法甚至进入这些国家的市场。 第二,我国政府对部分有关知识产权的行政终局决定,缺乏必要的司法审查和监督,这个主要体现在商标法和专利法中;对知识产权的侵权行为,特别是对假冒和盗版行为的打击力度不够,对受害人的救济措施还不完善;知识产权权利人的权利限制过多、过宽,不合理地损害了权利人的合法权益,这个问题主要体现在著作权法中。

第三,企业自身存在的问题。我国企业目前在知识产权方面的总体水平还比较低,很多企业将重点集中在生产制造业这种短期盈利多、见效快的经营层面上,很多企业处在有制造无创造,其主要原因是缺乏产权意识和专门人才。
人才管理机制和队伍建设不到位是企业走知识产权道路的巨大障碍。我国不少高新技术产业不仅没有设置相关部门,也没有专门的人才。
这样不仅在主动争取知识产权方面的工作不到位,一些出口企业在面对美国政府发起的“337调查”的时候存在侥幸心理,指望同样被列入侵权人的其他公司来出面答辩或者根本将调查工作置之不理,最终落得大家一起败诉受裁的局面。 中国针对中美知识产权贸易摩擦的应对策略的建议 1.面对严重的中美知识产权贸易摩擦,我国政府应当制定和实施知识产权战略 知识产权是国家战略性资源和维护国家利益以及经济安全的战略武器,知识产权保护实际上是国家经济、科技、贸易竞争战略的组成部分。
只有将知识产权战略全面融入国家创新体系,提高全体国民的创新意识及对创新成果所形成的知识产权的保护和利用意识,才能充分发挥知识产权的作用,提高我国在国际贸易活动中的竞争力和综合国力。具体而言,知识产权战略主要涵盖以下几个方面: 第一,加快培育我国的知识产权优势。
第二,完善知识产权法律体系。 第三,提高全社会的知识产权保护意识。
第四,提高知识产权的社会管理,服务水平。 2.企业方面的应对措施 第一,提高知识产权意识。
第二,培育和增强知识产权竞争力。 第三,面对美国的知识产权起诉,企业应积极应诉。
四、结束语知识产权纠纷是中美贸易摩擦的一个焦点问题,严重影响着中美经贸关系的发展,同时,也是我国企业走出国门,获得可持续的良性发展的关键所在。中国政府应完善各种相关的法律政策和公共服务,企业也应该积极地投身于自身的知识产权战略上,从根本上提高自身知识产权的竞争力,只有这样才有可能减少中美的知识产权贸易摩擦,同时也使中国企业得到更多的经济利益。

参考文献: 宋国友.超越中美知识产权争端.西部论丛,2007,
(7). 李浩.我国知识产权贸易存在的问题及对策.国际贸易问题,2005. 曲建忠,张红霞.知识产权保护对国际贸易的影响及对中国的对策.国际贸易探索,2005,
(6). 李鸿志.中美贸易摩擦产生的原因及对策.黑龙江对外经贸,2005. 崔日明.中美贸易摩擦中的知识产权保护研究.国际贸易,2007,
(9). 刘建明,袁永友.中美知识产权争端及对策.经济理论与经济管理,2007,
(8). 杨荣珍.中美知识产权争端评析.国际贸易,2007,
(1
1).




