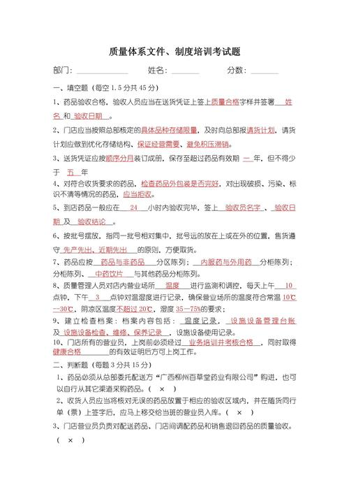
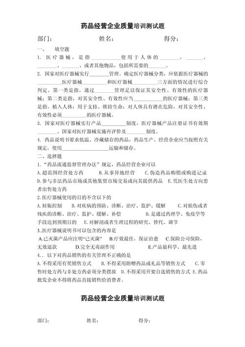
药品知识培训试题及答案
一、单项选择题(每题2分,共30分)
1.以下哪种药品不属于抗生素?()
A.青霉素
B.阿司匹林
C.头孢菌素
D.阿奇霉素
答案:B。阿司匹林是解热镇痛药,青霉素、头孢菌素、阿奇霉素都属于抗生素。
2.药品批准文号为国药准字其中“H”代表()
A.化学药品
B.中药
C.生物制品
D.进口药品分包装
答案:A。“H”代表化学药品,“Z”代表中药,“S”代表生物制品,“J”代表进口药品分包装。
3.下列关于药品有效期的说法,正确的是()
A.药品有效期是指药品在规定的储存条件下能保持质量的期限
B.药品有效期的标注格式只能是“有效期至XXXX年XX月”
C.药品超过有效期后,只要外观没有变化,仍可使用
D.药品有效期与储存条件无关
答案:A。药品有效期标注格式可以是“有效期至XXXX年XX月”或“有效期至XXXX年XX月XX日”;超过有效期的药品即使外观无变化也不能使用;药品有效期与储存条件密切相关。
4.用于治疗高血压的药物硝苯地平属于()
A.利尿剂
B.β受体阻滞剂
C.钙通道阻滞剂
D.血管紧张素转换酶抑制剂
答案:C。硝苯地平是典型的钙通道阻滞剂,利尿剂如氢氯噻嗪,β受体阻滞剂如美托洛尔,血管紧张素转换酶抑制剂如卡托普利。
5.以下哪种药品需要在冷处储存()
A.胰岛素注射液
B.感冒清热颗粒
C.复方甘草片
D.阿莫西林胶囊
答案:A。胰岛素注射液需要在2-8℃冷处储存,感冒清热颗粒、复方甘草片、阿莫西林胶囊常温储存即可。
6.药品不良反应是指()
A.合格药品在正常用法用量下出现的与用药目的无关的有害反应
B.药品使用过程中出现的所有不良反应
C.超剂量使用药品时出现的不良反应
D.假药导致的不良反应
答案:A。药品不良反应强调合格药品在正常用法用量下出现的与用药目的无关的有害反应。
7.以下关于药品说明书的说法,错误的是()
A.药品说明书是指导临床用药的重要依据
B.药品说明书中应包含药品的不良反应信息
C.药品说明书可以随意更改

D.药品说明书应标注药品的用法用量
答案:C。药品说明书是指导临床用药的重要依据,应包含药品的不良反应、用法用量等信息,且不能随意更改,需经相关部门批准。
8.治疗缺铁性贫血的药物是()
A.维生素B12
B.叶酸
C.硫酸亚铁
D.地塞米松
答案:C。硫酸亚铁是治疗缺铁性贫血的常用药物,维生素B12和叶酸用于治疗巨幼细胞贫血,地塞米松是糖皮质激素。
9.药品经营企业购进药品时,必须建立并执行()
A.进货检查验收制度
B.药品保管制度
C.药品销售制度
D.药品不良反应报告制度
答案:A。药品经营企业购进药品时必须建立并执行进货检查验收制度,确保药品质量。
10.以下哪种剂型的药物起效最快()
A.片剂
B.胶囊剂
C.注射剂
D.丸剂
答案:C。注射剂直接进入血液循环,起效最快,片剂、胶囊剂、丸剂需要经过胃肠道吸收,起效相对较慢。
11.可用于缓解支气管哮喘急性发作的药物是()
A.氨茶碱
B.地高辛
C.硝苯地平
D.雷尼替丁
答案:A。氨茶碱可用于缓解支气管哮喘急性发作,地高辛用于治疗心力衰竭,硝苯地平用于治疗高血压,雷尼替丁用于治疗胃酸过多。
12.药品储存时,应按照()的原则分类存放。
A.剂型
B.用途
C.药品的性质
D.以上都是
答案:D。药品储存时应按照剂型、用途、药品的性质等原则分类存放,便于管理和保证药品质量。
13.下列属于OTC药品的是()
A.青霉素V钾片
B.对乙酰氨基酚片
C.注射用头孢曲松钠
D.胰岛素注射液
答案:B。对乙酰氨基酚片是常用的OTC药品(非处方药),青霉素V钾片、注射用头孢曲松钠、胰岛素注射液通常属于处方药。
14.药品的通用名是指()
A.药品的化学名称
B.国家规定的药品法定名称
C.药品生产企业自己确定的名称
D.药品的商品名称

答案:B。药品的通用名是国家规定的药品法定名称,具有唯一性。
15.以下关于药品质量的说法,正确的是()
A.药品质量只与药品的纯度有关
B.药品质量包括药品的有效性、安全性、稳定性等方面
C.药品质量与生产工艺无关
D.只要药品外观合格,其质量就一定合格
答案:B。药品质量包括药品的有效性、安全性、稳定性等多个方面,与生产工艺密切相关,外观合格不能代表药品质量合格。
二、多项选择题(每题3分,共30分)
1.以下属于药品储存条件的有()
A.常温
B.冷处
C.阴凉处
D.冷冻
答案:ABC。药品储存条件一般有常温(10-30℃)、冷处(2-8℃)、阴凉处(不超过20℃),冷冻一般不属于常规药品储存条件。
2.药品的剂型包括()
A.片剂
B.胶囊剂
C.注射剂
D.软膏剂
答案:ABCD。片剂、胶囊剂、注射剂、软膏剂都属于常见的药品剂型。
3.药品不良反应的类型包括()
A.副作用
B.毒性反应
C.过敏反应
D.后遗效应
答案:ABCD。药品不良反应类型包括副作用、毒性反应、过敏反应、后遗效应等。
4.以下哪些药物可以用于治疗糖尿病()
A.胰岛素
B.二甲双胍
C.格列本脲
D.阿卡波糖
答案:ABCD。胰岛素、二甲双胍、格列本脲、阿卡波糖都是常用的治疗糖尿病的药物。
5.药品说明书中应包含的内容有()
A.药品名称
B.适应证
C.禁忌证
D.药物相互作用
答案:ABCD。药品说明书应包含药品名称、适应证、禁忌证、药物相互作用等内容。
6.合理用药的原则包括()
A.安全
B.有效
C.经济
D.适当

答案:ABCD。合理用药的原则包括安全、有效、经济、适当。
7.以下属于抗生素使用原则的有()
A.严格掌握适应证
B.足量足疗程使用
C.不随意联合使用
D.根据药敏试验结果选药
答案:ABCD。抗生素使用应严格掌握适应证,足量足疗程使用,不随意联合使用,根据药敏试验结果选药。
8.药品经营企业应遵守的法律法规有()
A.《中华人民共和国药品管理法》
B.《药品经营质量管理规范》
C.《医疗器械监督管理条例》
D.《麻醉药品和精神药品管理条例》
答案:ABD。药品经营企业应遵守《中华人民共和国药品管理法》《药品经营质量管理规范》《麻醉药品和精神药品管理条例》等,《医疗器械监督管理条例》主要针对医疗器械相关企业。
9.以下关于药品有效期管理的说法,正确的有()
A.定期检查药品的有效期
B.近效期药品应单独存放
C.过期药品应及时处理
D.药品有效期可以随意更改
答案:ABC。应定期检查药品的有效期,近效期药品单独存放,过期药品及时处理,药品有效期不能随意更改。
10.以下哪些症状可能是药品不良反应的表现()
A.皮疹
B.恶心、呕吐
C.头晕、头痛
D.呼吸困难
答案:ABCD。皮疹、恶心、呕吐、头晕、头痛、呼吸困难等都可能是药品不良反应的表现。
三、判断题(每题2分,共20分)
1.药品只要没有过期,就一定可以放心使用。()
答案:错误。即使药品没有过期,但如果储存条件不当导致药品质量发生变化,也不能放心使用。
2.处方药可以在大众媒体上进行广告宣传。()
答案:错误。处方药只能在国务院卫生行政部门和国务院药品监督管理部门共同指定的医学、药学专业刊物上介绍,不得在大众媒体上进行广告宣传。
3.药品的不良反应是可以完全避免的。()
答案:错误。由于个体差异等原因,药品的不良反应难以完全避免,但可以通过合理用药等措施减少其发生。
4.中药比西药更安全,没有不良反应。()
答案:错误。中药也可能有不良反应,“是药三分毒”,中药同样需要合理使用。
5.可以将药品与食品、保健品等一起存放。()
答案:错误。药品应单独存放,避免与食品、保健品等相互影响,保证药品质量。
6.药品经营企业可以从无药品生产、经营资质的企业购进药品。()
答案:错误。药品经营企业必须从具有药品生产、经营资质的企业购进药品,以保证药品质量。
7.自行增减药品剂量不会影响治疗效果。()
答案




