初中数学核心重难点公式、定理与应用全解
前言:体系构建与学习逻辑
初中数学公式并非孤立记忆点,而是一个相互关联的逻辑体系。掌握重难点公式的关键在于理解其推导过程、适用条件与内在联系。本总结以“代数-几何-函数-统计”为框架,深入剖析每个公式的本质、易错点与综合应用场景,旨在构建完整的知识网络,提升解题能力。
第一部分:代数运算与恒等变形(深度拓展)
1.1 整式乘除与因式分解公式群
1. 完全平方公式的深度理解
2. 平方差公式的扩展识别
3. 因式分解方法系统集成
1.2 分式与二次根式核心运算
1. 分式运算的通用分母
2. 二次根式的双重非负性与化简
1.3 方程(组)与不等式(组)求解公式
1. 一元二次方程求根公式的完整推导(理解有助于记忆)
2. 不等式性质与解集的数轴表示
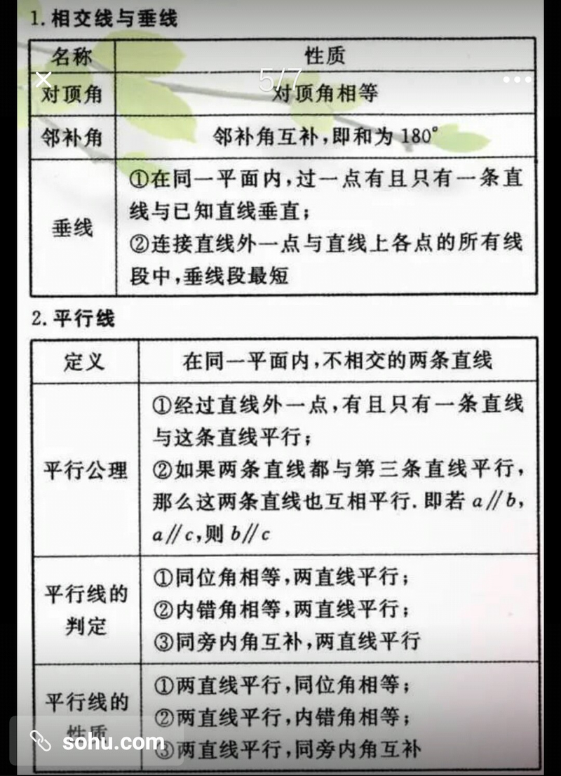
第二部分:平面几何核心定理与公式(体系化记忆)
2.1 三角形全等与相似的判定体系
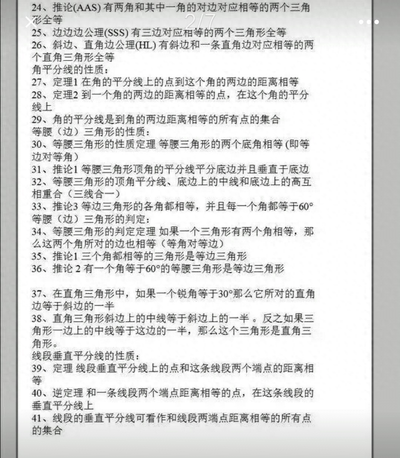
1. 全等三角形(SSS, SAS, ASA, AAS, HL)
2. 相似三角形的判定与性质(AA, SAS, SSS)
2.2 三角形的“心”与重要定理
1. 勾股定理及其逆定理
2. 三角形的“四心”
2.3 四边形性质判定网络
2.4 圆的相关定理集群
1. 垂径定理及推论
2. 圆周角与圆心角定理
3. 切线性质与判定
4. 圆幂定理(相交弦、切割线、割线定理的统一)
2.5 几何图形面积与体积公式(空间观念)
1. 扇形与弓形
2. 圆柱、圆锥、圆台的侧面展开图
第三部分:函数与图像(数形结合)
3.1 一次函数 y = kx + b
3.2 二次函数 y = ax² + bx + c(重中之重)
1. 三种表达式互化
2. 图像与系数 a, b, c 的关系
3. 最值问题应用
3.3 反比例函数 y = k/x
第四部分:概率与统计(数据分析)
4.1 统计量计算与选择
4.2 概率计算模型
第五部分:三角函数(解直角三角形)
重难点公式综合应用与易错点总览
公式混淆:完全平方与平方差;三角形的“心”(内心、外心);韦达定理的和与积的符号。条件遗漏:使用公式时忽略前提(如用 √a 要求 a≥0;用 a/sinA = 2R 需在三角形中)。数形结合失败:函数问题不画图,几何问题不联系坐标或代数。分类讨论缺失:含绝对值的方程/不等式;等腰三角形未指明哪两边相等;动点问题。计算粗心:分式方程去分母漏乘;不等式系数化1时忘记变号;移项不变号。
学习策略建议:
推导理解:亲自推导核心公式(如求根公式、顶点坐标公式)。构建网络:制作思维导图,连接不同章节的公式(如勾股定理与两点距离公式、与二次函数图像上的线段长)。刻意练习:针对易错点进行专项训练。总结归纳:建立个人“公式-题型-易错点”对照表。
通过以上系统性的总结与剖析,将超过4000字的详尽内容内化为自身的知识结构,方能在面对初中数学的综合问题时,迅速准确地调动相关公式与定理,实现融会贯通,举一反三。










