一个近期房价涨幅在全国70个大中城市中数一数二的城市,却推出了半价购房政策,为了啥:人才!
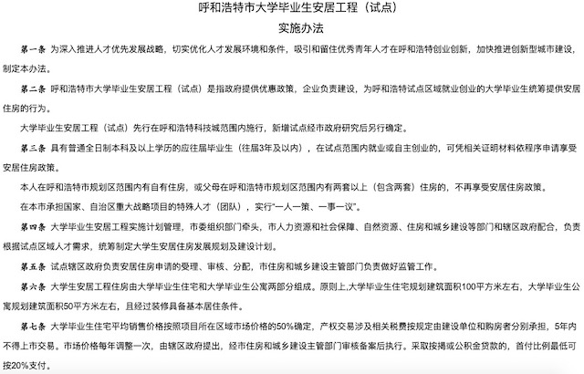
内蒙古呼和浩特市人民政府办公室18日印发《呼和浩特市大学毕业生安居工程(试点)实施办法》,根据该文件,具有普通全日制本科及以上学历的应往届毕业生(往届3年及以内),满足一定条件,可在呼和浩特科技城范围内半价买房。
根据通知,具有普通全日制本科及以上学历的应往届毕业生(往届3年及以内),在试点范围内就业或自主创业的,可凭相关证明材料依程序申请享受安居住房政策。
此处所谓安居工程住房由大学毕业生住宅和大学毕业生公寓两部分组成。已婚大学毕业生且具有呼和浩特市户籍的,可申购大学生住宅。夫妻双方均符合申购条件的,最多可申购一套大学生住宅。
大学毕业生住宅平均销售价格按照项目所在区域市场价格的50%确定,产权交易涉及相关税费按规定由建设单位和购房者分别承担,5年内不得上市交易。

从上述规定可以看出,此次所谓呼和浩特大学生半价买房还是有一些条件限制,一是在特定区域;二是并非所有毕业生,需要已婚且具有呼和浩特市户籍;三是该房产性质为安居工程,非普通商品住房,且5年内不得上市交易。
在业内人士看来,此次政策更多是为了吸引人才,但客观上也可能会对当地房地产市场产生一定影响。
中原地产首席分析师张大伟认为,各地频频出台人才购房补贴政策,一方面是利好产业升级和产业转移,有利于当地经济发展,另一方面,也推动了当地房地产市场的需求。
“在2019年发布各种人才引进与落户等政策的城市已经超过60个。从力度与数量看,刷新历史记录。特别是二三线城市,发布人才落户,补贴购房等政策井喷。”张大伟称。
值得关注的是,此次呼和浩特发布人才购房新政之际,当地房价正持续上涨。
据国家统计局近日发布的3月份房价数据,在全国70个大中城市中,呼和浩特房价涨幅居前,新房价格环比上涨0.3%,同比上涨22.8%,同比涨幅全国第二,仅低于西安;二手房环比上涨0.9%,同比上涨20.8%,同比涨幅全国第一。
张大伟介绍,2019年1-3月,呼和浩特市新建商品房成交面积133.29万平方米,同比上涨21.56%。其中,新建商品住宅成交面积104.19万平方米,同比上涨16.43%。
除了3月房价数据涨幅居前,过去数年间呼和浩特在房地产问题上曾数次引领风气之先。2014年,呼和浩特成为全国第一个取消房屋限购的城市,开启了全国房地产去库存调控政策的序幕。
2018年,为了应对房价上涨过快,呼和浩特又成为首个全面停止房地产去库存的城市。当年8月呼和浩特市住房保障和房屋管理局发布《我市将多措并举调控房价稳定房地产市场》,明确全面停止房地产去库存调控措施,把“稳地价、稳房价、稳预期”作为房地产调控的总体目标,拟采取多项措施调控房价,稳定房地产市场。
2018年8月31日,《呼和浩特日报》援引呼和浩特市住房保障和房屋管理局副局长杨万邦的话称,呼和浩特市全面停止房地产去库存调控措施的出台,主要是目前库存房屋截止到2018年6月底已趋于合理消化周期,按照市场发展不需要再开展去库存工作。
杨万邦当时称,2018年以来,呼和浩特市商品房价格上涨过快主要有四方面的原因。一是住房整体需求旺盛,随着社会经济的发展,人民生活水平的提高,对居住的要求和需求也日益提高,同时引进人才计划、资本和劳动力向城市转移,城市人口的增加导致需求市场较大,改善性住房和刚需购房比例逐步升高。
二是近两年按照国家去库存政策要求,呼和浩特市开展房地产去库存工作,住房土地供应量相对较少,按土地部门提供数据显示,呼和浩特市近三年的住房土地供应不足2000亩。
此外,还有棚改进一步释放了市场购买力,以及提高住房品质等两方面原因。




