21世纪经济报道记者唐韶葵
市场表现最好的一线城市,春节后率先对楼市政策进行优化。
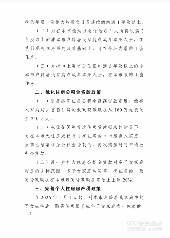
2月25日,上海市住建委、房管局、财政局、税务局、公积金管理中心等五部门联合印发《关于进一步优化调整本市房地产政策的通知》,此次新政从限购政策调减、公积金政策优化和房产税政策完善“三箭齐发”,涉及7项具体内容,简称“沪七条”。



“沪七条”自2026年2月26日起正式施行。分析人士指出,此次新政以“支持刚性和改善性住房需求”为核心,标志着上海楼市调控进入全域优化的新阶段。
上海中原地产市场分析师卢文曦指出,新政覆盖面扩大,灵活运用多项政策调整工具,降低购房成本的同时,满足多样的刚性和改善需求。其认为,上海房地产市场兼具居住需求支撑与全国资金资产配置的双重优势。政策的持续优化,正逐步将更多长期工作、生活在上海的人群纳入合理购房通道。
限购门槛大幅下降
限购调整形成梯度化购房支持体系。非沪籍居民购买外环内住房的社保或个税年限要求,从原有的3年缩短至连续满1年;对于社保或个税连续缴纳满3年的非沪籍居民,可在外环内增购1套住房,即外环内限购套数提升至2套。同时,持《上海市居住证》满5年的非沪籍居民,无需提供社保或个税证明即可在全市限购2套住房。
同策研究院联席院长宋红卫分析指出,非沪籍在外环内购房从3年社保降低到1年,粗略估算可增加购房潜力人群至少增加9万人,这部分人群属于刚需群体,对于带动外环内楼市具有积极作用。
缴纳社保或个税3年以上的非沪籍人士再给予一张房票资格,这对于改善需求释放具有直接影响。他表示,从近两年外地人购房行为来看,随着家庭子女人数增加对于二套房的需求也在上升。同时,40岁以上的中年外地人群对于居住品质及配套要求也在不断提升,改善需求潜力较大,此次新政对于激发外地人改善需求释放也有较大影响。
回顾政策演变历程,2011年上海首次出台限购政策,非沪籍家庭需2年内累计缴满1年社保;2016年加码至连续5年社保且不可补缴;2019 年临港新片区率先试点放松,开启分区域调整序幕;2024年9月外环外实施“3改1”政策,此次新政则进一步将1年社保门槛延伸至外环内,同时放开多套购房限制,政策宽松力度持续加码。
分析人士指出,此次调整延续了2019年以来“分区域、分人群”的放松逻辑,从2016年“5年社保+已婚”的最严标准,逐步演进至当前的“1年社保即可购房”,完成了从全面收紧到精准宽松的完整周期。
公积金贷款政策优化成为改善型需求的重要支撑。此次新政灵活应用公积金工具,意在降低购房成本,将首套住房公积金贷款最高额度从 160万元大幅提高至240万元,增幅达 50%。同时,还叠加多子女家庭20%上浮政策与绿色建筑15%上浮政策,家庭最高贷款额度可达到 324万元,创下上海公积金贷款额度新高。二套住房公积金贷款最高额度也同步上调,进一步减轻改善型购房群体的资金压力。
在贷款套数认定方面,新政明确已结清公积金贷款、上海市无房或仅有1套住房的家庭,再次购房可申请公积金贷款,打破了此前的“认贷”限制。值得注意的是,多子女家庭的公积金支持范围从首套房拓展至二套房,贷款额度最高可上浮20%,与绿色建筑政策叠加后,将有效降低多子女家庭的换房成本。此前上海已试点提取公积金支付购房首付款政策,此次额度提升将形成“提贷并举”的支持体系。
此外,新政明确自2026年1月1日起,上海户籍成年子女新购或置换住房属于家庭唯一住房的,暂免征收个人住房房产税。对于未成年时已与父母、(外)祖父母共同拥有住房的成年子女,在新购或置换住房后仍为家庭唯一住房的,同样享受免税政策。
税务部门表示,购房人家庭住房情况发生变化后,符合免税条件的可重新办理纳税信息申报认定,从认定次月起调整纳税,并退还2026年1月1日以后多缴纳的税款。这一政策将有效降低户籍家庭的置换成本,促进存量住房市场流通。
上海链家研究院负责人李根认为,本次“沪七条”是精准、系统、兼顾稳市与民生的重磅优化。政策以梯度松绑、分区施策为核心,大幅降低新市民与刚需购房门槛,同步激活改善置换,形成“资格+资金+成本”的组合发力。整体力度适度、边界清晰,既有效修复市场预期、加速二手房与新房联动循环,又坚守“房住不炒”底线,引导需求合理释放。预计市场将迎来量升价稳、结构优化的修复窗口,刚需与改善同步受益,上海房地产市场将更快回归平稳健康运行轨道。
“小阳春”行情在望
上海优化调整楼市政策背后,是上海楼市持续回暖的市场基础。卢文曦表示,自2025年11月以来,上海存量房交易已连续3个月保持在2万套以上的活跃水平,“暖冬” 行情正式确立。其中,2026年1月,上海二手住宅成交2.03万套,同比增长26.69%,工作日日均网签量保持在500套以上,双休日单日超1000套,外郊区域成交占比超50%,刚需入市保持稳定。
刚刚过去的春节假期,上海楼市表现同样亮眼。上海中原地产数据显示,9天假期内,上海新建商品住宅成交4844平方米,比去年春节假期(7天)提高193.22%,同时显著高于2023年、2024年春节假期的水平。
二手房方面,市场情绪持续升温,不少中介门店大年初四便开门营业。据中介业务员反映,客户带看节奏较往年提前,市场对“小阳春”行情充满期待。在供应端,房源挂牌总量持续缩水,降价“砸盘” 案例明显减少,房东议价空间收窄,部分热门区域出现跳价成交现象,低总价刚需房源成交周期缩短。
卢文曦又指出,上海楼市“暖冬”行情基本确立。这一态势得益于政策支持、旧改发力与保障房建设等多重因素支持。除了购房政策持续宽松外,居民换房退个税政策延续至2027年底,一季度LPR下调预期强烈,为市场提供了流动性支持。同时,上海旧改力度持续加大,浦东、徐汇、静安等区试点收购二手住房用于保障性租赁住房,既优化了住房供给结构,又稳定了市场交易。
宋红卫分析认为,新政不仅对于新房市场是利好,对于二手房市场影响更大。当前上海楼市已经步入存量市场,新房和二手房比例达到1比5,二手房交易活跃度的提升,对于增加一二手市场联动性、促进以旧换新、促进整体市场止跌回稳都有积极意义。
卢文曦进一步指出,随着限购门槛降低、信贷成本下降与税费减免政策落地,被压抑的购房需求将逐步释放。当前上海二手房挂牌量已连续 9个月减少,去化周期缩减至约4个月,供应端收缩与需求端释放形成共振,房价止跌企稳的基础不断夯实。未来市场将呈现“成交量先行复苏,价格结构性分化”的特征,刚需房源与核心区域优质资产有望成为复苏主力。
业内预计,此次新政的落地将进一步巩固上海楼市的回暖势头,3-4月“小阳春”行情的确定性正在增强。上海楼市正处于由“去泡沫”向“筑底企稳”的关键拐点,政策组合拳将持续发挥稳市场、稳预期、稳信心的作用,推动房地产市场平稳健康发展。
国家统计局数据显示,2026年1月,70个大中城市商品住宅销售价格环比降幅总体收窄,二手房市场显现止跌迹象。其中,一线城市二手住宅价格降幅收窄0.4个百分点,上海二手住宅价格环比下降0.4%,降幅较上月收窄,市场筑底企稳态势明显。
正如卢文曦所言,政策推进有序、落地平稳,有望进一步夯实市场向好趋势,助力楼市加快实现平稳健康发展。作为一线城市的重要风向标,上海楼市的稳定表现,也将为全国市场注入更多信心。




