栏目导航>>>
参加2020护士考试的考生们,请不要忘记预约护考准考证打印提醒~
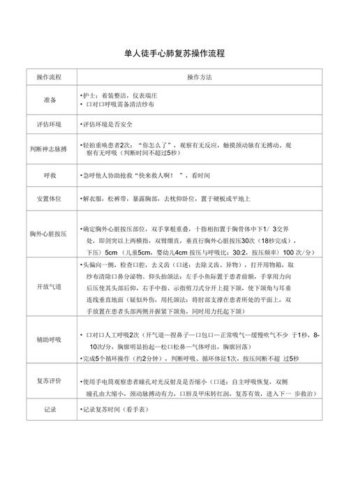
单人CPR(心肺复苏技术)操作是护士护理工作中一项非常重要的操作技术,各位护士小伙伴必须要掌握才可以正确的完成 护理工作。今天小编就为大家带来了护理操作之一单人CPR(心肺复苏技术)。
单人CPR(心肺复苏技术)
操作要点:

1、评估和现场安全:急救bai者在确认现场安du全的情况下轻拍患者的肩膀,并大声呼喊“你还好吗?”检查患者是否有呼吸。如果没有呼吸或者没有正常呼吸,立刻启动应急反应系统。
2、启动紧急医疗服务(emergency medical service, EMS)并获取AED:
如发现患者无反应无呼吸,急救者应启动EMS体系(拨打120),取来AED(如果有条件),对患者实施CPR,如需要时立即进行除颤。
如有多名急救者在现场,其中一名急救者按步骤进行CPR,另一名启动 EMS体系(拨打120),取来AED。
在救助淹溺或窒息性心脏骤停患者时,急救者应先进行5个周期(2min)的CPR,然后拨打120启动 EMS系统。
3、脉搏检查:对于非专业急救人员,不再强调训练其检查脉搏,只要发现无反应的患者没有自主呼吸就应按心搏骤停处理。对于医务人员,一般以一手食指和中指触摸患者颈动脉以感觉有无搏动。检查脉搏的时间一般不能超过10秒,如10秒内仍不能确定有无脉搏,应立即实施胸外按压。

4、胸外按压(circulation, C):确保患者仰卧于平地上或用胸外按压板垫于其肩背下,急救者可采用跪式或踏脚凳等不同体位,将一只手的掌根放在患者胸部的中央,胸骨下半部上,将另一只手的掌根置于第一只手上。按压时双肘须伸直,垂直向下用力按压,成人按压频率为至少100次/min,下压深度至少为125px,每次按压之后应让胸廓完全回复。
按压时间与放松时间各占50%左右,放松时掌根部不能离开胸壁,以免按压点移位。对于儿童患者,用单手或双手于乳头连线水平按压胸骨,对于婴儿,用两手指于紧贴乳头连线下放水平按压胸骨。为了尽量减少因通气而中断胸外按压,对于未建立人工气道的成人,2010年国际心肺复苏指南推荐的按压-通气比率为30:2。
对于婴儿和儿童,双人CPR时可采用15:2的比率。如双人或多人施救,应每2分钟或5个周期CPR更换按压者,并在5秒钟内完成转换,因为研究表明,在按压开始1~2分钟后,操作者按压的质量就开始下降。
5、开放气道(airway, A):在2010年美国心脏协会CPR及ECC指南中有一个重要改变是在通气前就要开始胸外按压。胸外按压能产生血流,在整个复苏过程中,都应该尽量减少延迟和中断胸外按压。而调整头部位置,实现密封以进行口对口呼吸,拿取球囊面罩进行人工呼吸等都要花费时间。采用30:2的按压通气比开始CPR能使首次按压延迟的时间缩短。
6、人工呼吸(breathing, B):给予人工呼吸前,正常吸气即可,无需深吸气;所有人工呼吸(无论是口对口、口对面罩、球囊-面罩或球囊对高级气道)均应该持续吹气1秒以上,保证有足够量的气体进入并使胸廓起伏;如第一次人工呼吸未能使胸廓起伏,可再次用仰头抬颏法开放气道,给予第二次通气;过度通气可能有害,应避免。
7、AED除颤:室颤是成人心脏骤停的最初发生的较为常见而且是较容易治疗的心律。对于VF患者,如果能在意识丧失的3-5min内立即实施CPR及除颤,存活率是最高的。对于院外心脏骤停患者或在监护心律的住院患者,迅速除颤是治疗短时间VF的好方法。
临床表现:

绝大多数病人无先兆症状,常突然发病。少数病人在发病前数分钟至数十分钟有头晕、乏力、心悸、胸闷等非特异性症状。心搏骤停的主要临床表现为意识突然丧失,心音及大动脉搏动消失。
一般心脏停搏3~5秒 ,病人有头晕和黑朦;停搏5~10秒由于脑部缺氧而引起晕阙,即意识丧失;停搏10~15秒可发生阿-斯综合征,伴有全身性抽搐及大小便失禁等;停搏20~30秒呼吸断续或停止,同时伴有面色苍白或紫绀。
停搏60秒出现瞳孔散大;如停搏超过4~5分钟,往往因中枢神经系统缺氧过久而造成严重的不可逆损害。辅助检查以心电图最为重要,心搏骤停4分钟内部分病人可表现为心室颤动,4分钟后则多为心室静止。
2020护士考试的考生们,请不要忘记预约护考准考证打印提醒~获取更多护士资格考试资讯请关注国家医学考试网护士资格,这里有更多的资讯和更全的资料哟。




