第三节 汽油发动机电控燃油喷射系统
尽管电子控制燃油喷射装置种类繁多,但不同类型的电子控制燃油喷射系统的结构和工作原理大致相同。在结构上,都是由许多传感器(如水温传感器、空气流量计等)、执行器(如电动燃油泵、喷油器等)、微机及控制电路等组成。在工作原理上,都是由微机根据各个传感器的信号,经过计算后按照设定的控制程序,通过各种执行器控制喷油量、进气量、点火提前角等,从而控制发动机的运行,保证获得与发动机各种工况相匹配的最佳混合气成分和点火时刻。相同的控制原则决定了各类电控系统具有相同的组成和类似的结构。
一、电控燃油喷射系统的优点
① 能提供发动机在各种工况下最合适的混合气浓度,使发动机在各种工况条件下保持最佳的动力性、经济性和排放性能。
② 电控燃油喷射系统配排放物控制系统后,大大降低了 HC、CO 和 NOx三种有害气体的排放。
③ 增大了燃油的喷射压力,因此雾化比较好。
④ 汽车在不同地区行驶时,对大气压力或外界环境温度变化引起的空气密度的变化,发动机控制 ECU 能及时准确做出补偿。
⑤ 汽车加减速行驶的过渡运转阶段,燃油控制系统能迅速做出反应。
⑥ 有减速断油功能,既能降低排放,又能节省燃油。
⑦ 在进气系统中,由于没有像化油器那样的喉管部位,因而进气阻力小。
⑧ 发动机冷机启动容易,暖机性能提高。
二、电控燃油喷射系统的分类
电控燃油喷射系统的分类方法见表 3-12。
表 3-12 电控燃油喷射系统的分类方法

加载中...

加载中...
图 3-82 多点喷射系统

加载中...
图 3-83 单点喷射系统
三、电控燃油喷射系统的功能
1.喷油正时控制
喷油分为同步喷油和异步喷油。
同步喷油是指发动机各缸工作循环,在既定的曲轴位置进行喷油,其有规律性。
异步喷油是指与发动机的工作不同步,无规律性,是在同步喷油的基础上,为改善发动机的性能额外增加的喷油。
(1)同步喷油正时控制
① 顺序喷射正时控制 特点是喷油器驱动回路数与气缸数目相等。
ECU 根据凸轮轴位置传感器(G 信号)、曲轴位置传感器(Ne 信号)和发动机的做功顺序,确定各缸工作位置。当确定各缸活塞运行至排气行程上止点某一位置时,ECU 输出喷油控制信号,接通喷油器电磁线圈电路,该缸开始喷油,如图 3-84 所示。

加载中...
图 3-84 顺序喷射控制电路
② 分组喷射正时控制 特点是把所有喷油器分成 2~4 组,由 ECU 分组控制喷油器。
以各组最先进入做功的缸为基准,在该缸排气行程上止点前某一位置,ECU 输出指令信号,接通该组喷油器电磁线圈电路,该组喷油器开始喷油,如图 3-85 所示。

加载中...
图 3-85 分组喷射控制电路
③ 同时喷射正时控制 特点是所有各缸喷油器由 ECU 控制同时喷油和停油。
喷油正时控制是以发动机最先进入做功行程的缸为基准,在该缸排气行程上止点前某一位置,ECU 输出指令信号,接通该组喷油器电磁线圈电路,该组喷油器开始喷油,如图 3-86 所示。

加载中...
图 3-86 同时喷射控制电路
(2)异步喷油正时控制
① 启动时异步喷油正时控制 在同步喷油基础上,为改善发动机的启动性能,再增加一次异步喷油。
在启动开关处于接通状态时,ECU 接受到第一个凸轮轴位置传感器信号(Ne 信号)后,接收到第一个曲轴位置传感器信号(G 信号)时,开始进行启动时的异步喷油。
② 加速时异步喷油正时控制 为了改善加速性能,ECU 根据节气门位置传感器中怠速信号从接通到断开时,增加依次固定量的喷油。
2.喷油量控制
目的是使发动机在各种运行工况下,都能获得最佳的喷油量,以提高发动机的经济性和降低排放污染。当喷油器的结构和喷油压差一定时,喷油量的多少取决于喷油时间。
(1)启动时的同步喷油量控制 在发动机转速低于规定值或点火开关接通位于 STA(启动)挡时,喷油时间的确定如图 3-87 和图 3-88 所示,ECU 根据冷却液传感器信号(THW 信号)和冷却液温度-喷油时间确定基本喷油时间,根据进气温度传感器(THA 信号)对喷油时间做修正(延长或缩短)。然后再根据蓄电池电压适当延长喷油时间,以实现喷油量的进一步的修正,即电压修正。

加载中...
图 3-87 启动时的基本喷油时间

加载中...
图 3-88 喷油时间的确定
(2)启动后的同步喷油量控制
喷油持续时间 = 基本喷油持续时间 × 喷油修正系数 + 电压修正值
D 型 EFI 根据发动机转速信号和进气管绝对压力信号确定基本喷油时间。
L 型 EFI 根据发动机转速信号和空气流量计信号确定基本喷油时间。
喷油修正系数如下。
① 启动后加浓修正 根据冷却液温度确定喷油时间的初始修正值。
② 暖机加浓修正 在达到正常温度之前,根据冷却液温度信号进行喷油时间修正。
③ 进气温度修正 根据进气温度传感器提供的进气温度信号(THA 信号),对喷油时间进行修正;低于 20℃ 时空气密度大,ECU 适当增加喷油时间;相反高于 20℃ 时适当减少喷油时间。
④ 大负荷工况喷油量修正 根据 PIM 信号和 VS信号以及节气门位置传感器输送的全负荷信号(PSW 信号)或 VTA 信号判断发动机负荷状况,大负荷时适当增加喷油时间。
⑤ 过渡工况喷油量修正 主要根据 PIM 信号或 VS信号、Ne 信号、SPD 信号、VTA 信号、NSW 信号判断过渡工况,对喷油时间进行修正。
⑥ 怠速稳定性修正 ECU 根据 PIM 信号和 Ne 信号对喷油量进行修正,随着进气管绝对压力增大或怠速降低,适当增加喷油时间;反之,减少喷油时间。
(3)异步喷油量控制 发动机启动和加速时的异步喷油量是固定,各缸喷油器有一个固定的喷油持续时间,同时向各缸增加一次喷油。
3.燃油停供控制
(1)减速断油控制 当汽车减速时,ECU 将会切断燃油喷射控制电路,停止喷油,以降低碳氢化合物及一氧化碳的排放量。
(2)限速断油控制 加速时,发动机超过安全转速或汽车车速超过设定的最高车速时,ECU 将切断燃油喷射控制电路,停止喷油,防止超速。
4.燃油泵控制
根据发动机的转速和负荷来控制燃油泵以高速或低速运转。
四、电控燃油喷射系统的组成
发动机电子控制燃油喷射系统由电子控制系统、燃油供给系统、空气供给系统、排放控制系统、电控点火系统组成。
博世公司的电控燃油喷射系统的组成如图 3-89 所示。采用这种汽油喷射系统的小轿车很多,如凌志 LS400、尼桑 MAXIMA、马自达 626 以及 1991 年后生产的奔驰 600SE 等。不同车型的汽油喷射系统的主要区别在于微机的控制方式、控制范围及内部控制程序不完全相同,各种传感器、执行器的配置和构造也各不相同。

加载中...
图 3-89 博世公司的电控燃油喷射系统的组成
1.电子控制系统
汽油机电子控制系统由感测控制信号的传感器、以计算机为核心的电控单元和实现控制意图的执行器三部分组成,如图 3-90 所示。传感器是系统中信息的输入部分,它用于感测控制系统外部的信息,并将得到的信息转换为电信号后传输给电控单元,输入信息是引起控制系统发生变化的原因。电控单元是控制系统的中枢,是系统中的信息处理部分,它通过处理、分析和计算输入信息形成控制指令,并将形成的控制决定传输给执行器,处理是控制系统对输入的响应过程。执行器则是控制系统的输出部分,它将电控单元形成的控制指令转变为实现控制目标的物理运动,输出是系统根据输入产生的结果。

加载中...
图 3-90 汽油机电子控制系统的组成
(1)信号输入装置及输入信号 发动机控制系统的信号输入主要是通过各种传感器或其他控制装置将各种控制信号输入 ECU 的。发动机控制系统用的传感器和输入信号主要有如表 3-13 所示的种类。
表 3-13 发动机控制系统用的传感器和输入信号种类

加载中...
随着控制功能的扩展,输入信号也将不断增加。从上述所列传感器及输入信号中可以看出,发动机集中控制系统所用的传感器及输入信号有很多都是相同的。这就意味着,在发动机集中控制系统中,可以减少大量的传感器数目,一个传感器或一个输入信号,可以多次重复使用,作为几个控制系统的输入信号。
(2)电子控制单元(ECU) ECU 是一种电子控制装置,它所具备的基本功能如下。
① 接收传感器或其他装置输入的信息,给传感器提供参考(基准)电压;将输入的信息转变为微机所能接收的信号。
② 存储、计算、分析处理信息;计算输出结果;存储该车型的特征参数;存储运算中的数据(随存随取)、存储故障信息。
③ 运算分析。根据信息参数求出执行命令数值;将输出的信息与标准值对比,查出故障。
④ 输出执行命令。把弱信号变为强的执行命令;输出故障信息。
⑤ 自我修正功能(自适应功能)。
ECU 的构成如图 3-91 所示。ECU 主要由输入回路、A/D 转换器(模/数转换器)、微型计算机(微机)和输出回路四部分组成。

加载中...
图 3-91 ECU 的构成
1~9—模块
(3)执行器 执行器是受 ECU 控制,具体执行某项控制功能的装置。发动机电子控制系统常用的执行器有表 3-14 所示的几种。
表 3-14 执行器的种类

加载中...
随着控制功能的增加,执行器也将相应增加。
2.燃油供给系统
电控发动机的燃油供给系统主要由燃油箱、燃油滤清器、燃油分配管、压力调节器、喷油器及回油管组成,有些发动机还装有汽油压力缓冲器,如图 3-92 所示。

加载中...
图 3-92 燃油供给系统的组成
燃油供给系统的功用是向发动机气缸供给燃烧所需的适量燃油。在发动机工作中,汽油经滤网被电动油泵吸出并加压,经燃油滤清器过滤后送至燃油分配管,在压力调节器的控制下使油压与进气歧管内的气压差始终保持恒定不变,电控单元(ECU)控制喷油器适时开启,将定量的燃油喷入进气歧管,多余的燃油经回油管流回到油箱。
3.空气供给系统
空气供给系统的作用是测量和控制发动机的进气量。目前,测量发动机进气量的方式主要有质量流量方式和速度密度方式两种。
空气供给系统由于进气量的测量方式不同,在测量元件和它的安装位置上也有所区别,但其他部分则基本相同,基本由空气滤清器、空气流量计或进气歧管压力传感器、节气门位置传感器、怠速控制装置等组成。
(1)质量流量方式空气供给系统 电控发动机质量流量方式空气供给系统如图 3-93 所示。在气缸真空吸力的作用下,空气经过空气滤清器过滤,流经空气流量计、节气门体(或怠速控制阀)、进气总管、进气歧管,与喷油器喷出的汽油混合后被吸入气缸内燃烧。

加载中...
图 3-93 电控发动机质量流量方式空气供给系统
根据测量原理的不同,空气流量计常见的有叶片式、卡门漩涡式、热式等。其中热式空气流量计能测出空气质量流量,避免了海拔高度(压力)引起的误差,并且其响应时间短,测量精度高,现已成为电控汽油喷射系统较流行的空气流量计。如图 3-94 所示为常见的热膜式和热线式空气流量计。

加载中...
图 3-94 常见的热膜式和热线式空气流量计
(2)速度密度方式空气供给系统 如图 3-95 所示为电控发动机速度密度方式空气供给系统。在气缸真空吸力的作用下,空气经过空气滤清器过滤,流经节气门体(或怠速控制阀)、进气总管、进气歧管,与喷油器喷出的汽油混合后被吸入气缸内燃烧。

加载中...
图 3-95 速度密度方式空气供给系统
进气歧管压力传感器用于测量发动机进气歧管内的绝对压力,位于节气门后方,通过真空管与进气总管相连或直接安装在进气总管上。通过测量进气管的气体的绝对压力信号,由 ECU 换算出每个工作循环发动机吸入的空气质量,并根据这一信号和发动机工况所需的空燃比计算出汽油的基本喷射量。
4.电控点火系统
发动机电控点火系统的功用是在发动机不同转速和负荷工况下,提供处于最佳点火提前角位置且能量足够的电火花。
目前,常见发动机电控点火系统主要有两种类型:有分电器式电控点火系统和无分电器式电控点火系统。为了提高点火能量和减少点火系统产生的电磁干扰,无分电器式电控点火系统正在逐步取代有分电器式电控点火系统。
无分电器式电控点火系统完全取消了传统的分电器,点火提前角完全由发动机的 ECU 控制,由点火线圈产生的高压电直接传到火花塞,故也称为直接点火系统,如图 3-96 所示。

加载中...
图 3-96 直接点火系统基本组成
无分电器式电控点火系统目前常见的有同时点火方式和独立点火方式两种。
同时点火方式由两缸合用一个点火线圈,每次高压都使配对的两缸火花塞同时跳火,线圈采用高压二极管配电的二极管分配方式。同时点火方式和独立点火方式相比,独立点火方式的点火模块结构相对复杂,线圈多,但火花塞寿命长,点火更可靠,目前应用较多。
5.排放控制系统
汽油机排放污染物主要是 CO、HC、NOx等,污染物的来源有三个方面:排气、蒸发、曲轴箱窜气。为了减少排放污染,现代汽车采取了许多措施来加以控制。
(1)燃油蒸发控制系统(EVAP) 燃油蒸发控制系统的功用是阻止汽油箱内的汽油蒸气泄漏到大气中污染环境。同时,收集的汽油蒸气可适时送入进气管,与空气混合后进入燃烧室燃烧,提高发动机的燃油经济性。
燃油蒸发控制系统的组成如图 3-97 所示。当汽油箱内的汽油蒸气压力高于外界压力时,汽油蒸气经蒸气管进入活性炭罐内,汽油分子被活性炭罐内的活性炭吸附,剩下的空气经过活性炭罐的出气孔排入大气中。当汽油箱内的汽油蒸气压力低于外界压力时,空气经活性炭罐、蒸气管进入油箱,以平衡油箱压力。

加载中...
图 3-97 燃油蒸发控制系统的组成
活性炭罐上方有一个出口通过真空软管和活性炭罐清污电磁阀与发动机进气歧管相连,活性炭罐清污电磁阀由 ECU 控制。当发动机在正常运转状态时,ECU 控制活性炭罐清污电磁阀开启,依靠进气管真空吸力作用,外界空气从活性炭罐的出气孔进入,经活性炭至真空管被吸入发动机。流动的空气使吸附在活性炭表面的汽油分子重新蒸发并被吸入发动机,一方面使汽油得到充分利用;另一方面恢复了活性炭的吸附能力。
(2)三元催化转换器(TWC) 三元催化转换器的功用是将汽车尾气中有害物 CO、HC 和 NOx转化成为 CO2、H2O 和 N2,有效减少排放污染。三元催化转换器由壳体、减振层和涂有铂、铑等贵重金属催化剂的蜂窝状陶瓷载体构成,如图 3-98 所示。

加载中...
图 3-98 三元催化转换器
(3)废气再循环系统(EGR) 废气再循环系统的功用是降低发动机 NOx的排放量,其基本结构如图 3-99 所示。

加载中...
图 3-99 废气再循环系统
NOx是在高温和富氧条件下生成的,燃烧温度越高生成的 NOx越多。发动机在热机状态下中高速运转时,气缸内的燃烧状况非常良好,燃烧温度较高,大大加剧了 NOx的生成量。此时,由 ECU 控制 EGR 阀打开,通过废气再循环系统将一部分废气引入进气管。废气量的增加使发动机燃烧速率降低,燃烧温度也随之降低,能有效减少 NOx的排放量。
五、空气供给系统主要元件的构造和原理
空气供给系统的作用是测量和控制汽油燃烧时所需要的空气量,其组成如图 3-100 所示。以 L 型系统为例,空气经空滤器后,用空气流量计测量,通过节气门体进入进气总管,再分配到各进气歧管。在进气歧管内,从喷油器喷出的汽油和空气混合后被吸入气缸内燃烧。

加载中...
图 3-100 空气供给系统的组成
在冷却液温度较低时,为加快发动机暖机过程,设置了快怠速装置,由空气阀来控制块怠速所需要的空气,这时经空气流量计后的空气,绕过节气门体经空气阀直接进入进气总管。可以通过怠速调整螺钉调节怠速转速,用空气阀控制快怠速转速,也可由 ECU 操纵怠速控制阀(ISC)控制怠速。
1.空气流量计
发动机电子控制系统中很重要的一项控制内容就是最佳空燃比控制。为达到这样的目的,必须对发动机进气空气流量进行精确测量。空气流量信号是用来确定基本喷油量的主要依据之一。按其结构形式可以分为以下四种。
(1)叶片式空气流量计 叶片式空气流量计安装在空气过滤器和节气门之间。它的作用是检测吸入空气量的多少,并把检测结果转换成电信号。
叶片式空气流量计由两大部分组成,一是担任检测任务的叶片部分;二是担任转换任务的电位计。
叶片式空气流量计的结构如图 3-101 所示。叶片由测量叶片和缓冲叶片组成,两者铸成一体。叶片转轴安装在壳体上,转轴一端装有螺旋回位弹簧。当螺旋回位弹簧的弹力与吸入空气气流对测量叶片的推力平衡时,叶片即处于稳定位置。测量叶片随进气量的变化在空气主通道内发生偏转,缓冲叶片在缓冲室内与其同步偏转,缓冲室对叶片起阻尼作用。其设计目的在于,当发动机吸入空气量急剧变化和气流脉动时,减少叶片的脉动,使叶片运转平稳。

加载中...
图 3-101 叶片式空气流量计的结构
1—电位计;2—接线插头;3—缓冲室;4—缓冲叶片;5—CO 调整螺钉;6—旁通道;7—测量叶片;8—进气温度传感器;9—回位弹簧
电位计安装在空气流量计壳体上方,内装有平衡配重、滑臂、回位弹簧、调整齿圈和印制电路板等。电位计部分的结构如图 3-102 所示,螺旋回位弹簧的一端固定在叶片转轴上,另一端固定在调整齿圈上。调整齿圈用卡簧定位,其上有刻度标记。改变调整齿圈的固定位置,可调整回位弹簧的预紧力,使用中用以调整空气流量计的输出特性。叶片转轴上端固装着平衡配重和滑臂,随叶片一起动作,滑臂与印制电路板上的镀膜电阻接触,并在其上滑动。

加载中...
图 3-102 电位计部分的结构
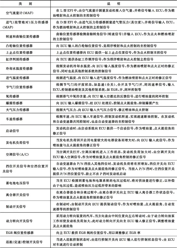
叶片式空气流量计的工作原理如图 3-103 所示。来自空气滤清器的空气通过空气流量计时,空气推力使测量板打开一个角度,当吸入空气推开测量板的力与弹簧变形后的回位力相平衡时,叶片停止转动。与测量板同轴转动的电位计检测出叶片转动的角度,将进气量转换成电压信号VS送给 ECU。ECU 则根据空气流量计输出的US/UB电压比信号,测量发动机的进气量。US/UB信号与空气流量成反比,且线性下降。

加载中...
图 3-103 叶片式空气流量计的工作原理
1—电位计滑臂;2—可变电阻;3—接进气管;4—测量叶片;5—旁通空气道;6—接空气滤清器
当吸入的空气流量减小时,叶片转角α减小,US电压值上升,则US/UB的电压比值随之增大。
利用US/UB电压比作为空气流量计的输出,其目的在于:当加到电位计上的电源电压UB发生变化时,因信号US与UB成比例变化,所以作为空气流量计的输出信号US/UB仍可保持不变,即不受电源电压的影响,以此确保空气力量计的测量精度。
(2)卡门漩涡式空气流量计 所谓卡门漩涡,是指在流体中放置一个圆柱状或三角状物体时,在这物体的下游就会产生两列旋转方向相反并交替出现的漩涡。
卡门漩涡式空气流量计直接用电子方法测量进气量,与叶片式空气流量计相比,具有体积小、重量轻、进气道简单、进气阻力小等优点。




