今日(12月27日),“淘宝将支持仅退款”冲上热搜第一。
事情缘起于12月26日,变更后的《淘宝平台争议处理规则》正式生效。规则新增了“仅退款”相关规定,那些长期服务不到位,质量不可靠的商品和商家,将面对平台更严格的管理措施。
观察者网注意到,新规于本月19日就已经进行了公示通知——发生在淘天组织变革之前。
社交平台图片
整体来看,这一次更新基本有3大要点:
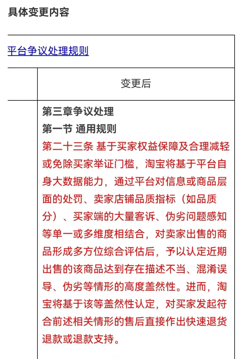
1. 新增淘宝基于平台自身大数据能力,识别多维度结合,对于买家发起符合相关情形的售后,做出快速退款或退货退款的规则依据;
2. 针对卖家存在延迟发货、强制发货的且未经买家同意的情形,补充钱款处理方向规则依据;
3.新增针对支持7天无理由退货或经平台判定可支持买家拒收的商品,针对买家已拒签成功的,支持退款处理的条款。

图源《关于变更淘宝平台争议处理规则的公示通知》 淘宝网站截图(局部)
从文件来看,淘宝更新后的“快速退货退款或退款支持”服务,主要基于“盖然性”(有可能但又不是必然的)逻辑。平台会根据大数据,对卖家商品进行综合评估,并依此进行判断。
例如,某商品过去被坐实的伪劣情形越多,其“高度盖然性”的概率越大;当新买家因为商品伪劣而提出售后服务后,这款商品就有可能被“快速退货退款或(仅)退款。 ”
就像“征信”一样,大数据会为淘宝商品做记录。记录越差的商品,越容易被“仅退款”。
27日上午,有淘宝员工对观察者网透露,此次调整并非简单的“一刀切”。平台会根据过往记录,通过算法对卖家的商品和店铺进行多维度的考察;此外,如果买家的“仅退款”过于频繁,也会被大数据识别——平台会对这部分买家进行进一步的甄别。
作为一种售后机制,“仅退款”正在电商行业日益普及。
据上观新闻,今年9月,抖音电商在《商家售后服务管理规范》中更新了一条有关“仅退款”的规则:抖音商家“商品好评率低于70%,平台有权对该商品交易订单的售后申请采取支持消费者仅退款、退货退款包运费的措施,商品好评率连续7天恢复到70%以上可解除。”
“仅退款”有其魅力,例如更能维护买家利益,缩短维权时间成本。当消费者发起“仅退款”后,如果商家一段时间未进行操作,系统会自动发起退款;但电商平台并非全知全能的,“仅退款”不可避免地存在一些局限,“羊毛党”滥用该规则,也会损害商家利益,激起矛盾。
在同多位商家进行接触时, 观察者网发现,不少人猜测:规则更新后,“仅退款”的金额通常不会很高。综合全行业来看,仅退款订单大都在10-30元之间,最高会触达50左右。平台限制“仅退款”金额,某种程度上也是在羊毛党的动力。

淘宝app截图
现实中,“仅退款”不仅仅适用于货架电商的制造类商品。在生鲜领域,不少零售平台也早已允许用户在不退货的情况下退款。“仅退款”此前并没有大范围普及,或许也受一些其他原因影响。
例如京东自有客服,承担了大部分交易纠纷的交涉;过往记录良好的淘宝天猫用户,容易享受“极速退款”等服务;退货上门揽件等体验升级,或许也影响着市场心智。
值得一提的是,除了淘宝,京东近期也升级了“仅退款”服务,将其拓展到三方入驻商家。伴随着淘宝、京东、拼多多和抖音电商等知名玩家纷纷加入“仅退款”的行列,这种服务模式有望不断完善,更加科学和合理性,进一步在买家和卖家之中建立平衡。




