中新经纬客户端7月28日电 针对当前电信网络诈骗手法多样、变化多,公众对于这些犯罪如何进行预防的问题,公安部刑事侦查局二级巡视员郑翔28日在公安部新闻发布会上指出,凡是网上贷款需要先交钱的请不要相信。
郑翔表示,当前,刑事犯罪的结构和类型发生了深刻变化,传统犯罪加快向互联网转移蔓延,盗窃、抢劫、抢夺等接触式侵财犯罪大幅减少,而以电信网络诈骗为代表的非接触性犯罪持续高发多发,令人民群众防不胜防,屡屡上当受骗,社会危害十分严重。

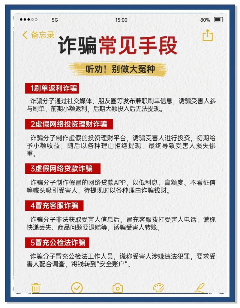
这类网络诈骗犯罪具有以下五个方面的特点:一是发案总量不断上升;二是犯罪团伙大多隐藏在境外;三是作案手法组织化、智能化程度不断提高;四是诈骗团伙作案目标性强、受骗群众被骗机率大;五是为诈骗团伙提供公民个人信息、搭建网络平台和转移资金通道等黑灰产业在不断扩大。
郑翔指出,特别是今年以来受疫情影响,群众生产生活加速向网上转移,一些资金短缺的网民,往往因申请贷款被诈骗;一些找不到工作的网民,往往因兼职刷单找工作被诈骗;经常进行网上购物的网民,往往因冒充客服和虚假购物被诈骗;一些有投资意愿的网民,往往因网络交友虚假投资和网络赌博被诈骗。此外,还有一类比较老套路的诈骗手法,这些诈骗团伙在境外设立窝点对群众实施冒充公检法的诈骗活动。此类案件,诈骗金额一般都比较大,造成的危害十分突出。以上5类案件占目前全部电信网络诈骗案件的比重超过70%。

郑翔介绍了各地公安机关在防范上述诈骗案件中的一些小贴士,帮助广大民众提高防骗识骗能力。
“请谨记5个‘凡是’”郑翔表示,凡是网上贷款需要先交钱的请不要相信,凡是网上兼职刷单刷信誉的请不要相信,凡是退款退税需要先打钱的请不要相信,凡是网络购物以手续费、订金和预付款等理由要求先付款的请不要相信,凡是自称公检法电话要求转账的请不要相信。

同时,牢记4个“不”:不轻易登录陌生网址链接,不轻易添加陌生QQ微信,不轻易下载陌生APP,不向陌生账户转钱。




