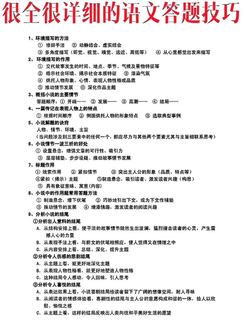
常见名词解释
一、表达技巧,又叫艺术手法,包括:
①表达方式 :记叙、描写、抒情、议论、说明
②表现手法 :起兴、联想、烘托、抑扬、照应、正侧、象征、对照、由实入虚、虚实结合、运用典故、直抒胸臆、借景抒情、寓情于景、情景交融、托物言志、借古讽今、化动为静、动静结合、以小见大、开门见山。
二、修辞手法:比喻、拟人、排比、夸张、反复、借代、反问、设问、引用、对比
三、说明文分类:
1、实物说明文、事理说明文、程序说明文
2、科技性说明文、文艺性说明文(也叫科学小品或知识小品)
四、说明顺序:
1、时间顺序:历史顺序、年代顺序、四季交替顺序、早晚(先后)顺序
2、空间顺序:注意表方位的名词
3、逻辑顺序:先总后分、由主到次、由表及里、由简到繁、由此及彼、由现象到本质等
五、说明方法:列数字、作比较、举例子、打比方、分类别等
打比方:生动形象说明了……增强了文章的趣味性。
举例子:具体说明……的特点,从而使说明更具体,更有说服力。
作比较:把……和……相互比较, 突出强调了……的……特点。
列数字:用具体的数据加以说明,使说明更准确更有说服力。
六、记叙的顺序:顺叙、倒叙、插叙(追叙)
七、人物描写的方法:
1、肖像(外貌)描写、动作描写、神态描写、语言描写、心理活动描写
2、正面描写与侧面烘托
八、语句在文章篇章结构上的作用:
总起全文、引起下文、打下伏笔、作铺垫、承上启下(过渡)、前后照应、首尾呼应、总结全文、点题、推动情节发展
九、语句在表情达意方面的作用:渲染气氛、烘托人物形象(或人物感情)、点明中心(揭示主旨)、突出主题(深化中心)
答题技巧
一、某句话在文中的作用:
1、文首:开篇点题;渲染气氛(散文),埋下伏笔(记叙类文章),设臵悬念(小说,但上海不会考),为下文作辅垫;总领下文;
2、文中:承上启下;总领下文;总结上文;
3、文末:点明中心(散文);深化主题(记叙类文章文章);照应开头(议论文、记叙类文章文、小说)
二、修辞手法的作用:(修辞手法本身作用+句子语境)
1、比喻:……采用了比喻的修辞手法,描写了……,表现了作者对……的感情,形象生动。
2、拟人:……采用了拟人的修辞手法,将……赋予人的情感与性格来写,表现了作者对„„的感情,十分形象,生动(或栩栩如生,逼真)。
3、夸张:……采用了夸张的修辞手法,描写了……,表达了作者……的情感,联想奇特,富于形象感。
4、反问:……采用了反问的修辞手法,用反问的句式把作者……的感情表达出来,语气更强烈,表达的思想也更强烈。
5、排比:……采用了排比的修辞手法,描写了……的情景,集中地表达了作者……的感情,节奏明快,增强了语言的气势。
6、对偶:……采用了对偶的修辞手法,描写了……,抒发了作者对……的感情,节奏明快,富于音乐美。
三、句子含义的解答:
这样的题目,句子中往往有一个词语或短语用了比喻、对比、借代、象征等表现方法。答题时,把它们所指的对象揭示出来,再疏通句子,就可以了。
四、某句话中某个词换成另一个行吗?为什么?
答:不行。(动词)因为该词准确生动具体地写出了……/
不行。(形容词)因为该词生动形象地描写了……/
不行。(副词:都、大都、非常、只有等)因为该词准确地说明了……的情况(表程度,表限制,表时间,表范围等),换了后就变成……,与事实不符。
五、一句话中某两三个词的顺序能否调换?为什么?
答:不能。因为:
(1)与人们认识事物的(由浅入深、由表入里、由现象到本质)规律不一致。
(2)该词与上文是一一对应的关系。
(3)这些词是递进关系,环环相扣,不能互换。
六、段意的概括归纳
1、记叙类文章:回答清楚(什么时间、什么地点)什么人做什么事。
格式:(时间+地点)+人+事。
2、说明类文章:回答清楚说明对象是什么,它的特点是什么。
格式:说明(介绍)+说明对象+说明内容(特点)
3.议论类文章:回答清楚议论的问题是什么,作者观点怎样。
格式:用什么论证方法证明了(论证了)+论点
答题思路
诗歌鉴赏题
【模式一】分析意象、意境型
提问方式:这首诗营造了一种怎样的意境?
提问变体:这首诗描绘了一幅怎样的画面?表达了诗人怎样的思想感情?
解答分析:这是一种最常见的题型。所谓意境,是指寄托诗人情感的物象(即意象)综合起来构建的让人产生想像的境界。它包括景、情、境三个方面。答题时三方面缺一不可。
答题步骤:
①描绘诗中展现的图景画面。考生应抓住诗中的主要景物,用自己的语言再现画面。描述时一要忠实于原诗,二要用自己的联想和想像加以再创造,语言力求优美;
②概括景物所营造的氛围特点。一般用两个双音节词即可,例如孤寂冷清、恬静优美、雄浑壮阔、萧瑟凄凉等,注意要能准确地体现景物的特点和情调;
③分析作者的思想感情。切忌空洞,要答具体。比如光答“表达了作者感伤的情怀”是不行的,应答出为什么而“感伤”。
答题示例:
绝句二首(其一)(杜甫)
迟日江山丽,春风花草香。
泥融飞燕子,沙暖睡鸳鸯。
(注:此诗写于诗人经过“一岁四行役”的奔波流离之后,暂时定居成都草堂时。)
此诗描绘了怎样的景物?表达了诗人怎样的感情?请简要分析。
答:此诗描绘了一派美丽的初春景象:春天阳光普照,四野青绿,江水映日,春风送来花草的馨香,泥融土湿,燕子正繁忙地衔泥筑巢,日丽沙暖,鸳鸯在沙洲上静睡不动(步骤一)。这是一幅明净绚丽的春景图(步骤二)。表现了诗人结束奔波流离生活安定后愉悦闲适的心境(步骤三)。
【模式二】分析技巧型
提问方式:这首诗用了怎样的表达技巧?
提问变体:请分析这首诗的表现手法(或艺术手法,或手法)。诗人是怎样抒发自己的情感的?有何效果?
答题步骤:
(1)准确指出用了何种手法;
(2)结合诗句阐释为什么是用了这种手法;
(3)此手法怎样有效传达出诗人怎样的感情。
答题示例:
早行(陈与义)
露侵驼褐晓寒轻,星斗阑干分外明。
寂寞小桥和梦过,稻田深处草虫鸣。
此诗主要用了什么表现手法?有何效果?
答:主要用了反衬手法(步骤一)。天未放亮,星斗纵横,分外明亮,反衬夜色之暗;“草虫鸣”反衬出环境的寂静(步骤二)。两处反衬都突出了诗人出行之早,心中由飘泊引起的孤独寂寞(步骤三)。
【模式三】分析语言特色
提问方式:这首诗在语言上有何特色?
提问变体:请分析这首诗的语言风格。谈谈此诗的语言艺术。
答题步骤:
(1)用一两个词准确点明语言特色;
(2)用诗中有关语句具体分析这种特色;
(3)指出表现了作者怎样的感情。
答题示例:
春怨(金昌绪)
打起黄莺儿,莫教枝上啼。
啼时惊妾梦,不得到辽西。
请分析此诗的语言特色。
答:此诗语言特点是清新自然,口语化(步骤一)。“黄莺儿”是儿化音,显出女子的纯真娇憨。“啼时惊妾梦,不得到辽西”用质朴的语言表明了打黄莺是因为它惊扰了自己思念丈夫的美梦(步骤二)。这样非常自然地表现了女子对丈夫的思念之情(步骤三)。
【模式四】炼字型
提问方式:这一联中最生动传神的是什么字?为什么?
提问变体:某字历来为人称道,你认为它好在哪里?
解答分析:古人作诗讲究炼字,这种题型是要求品味这些经锤炼的字的妙处。答题时不能把该字孤立起来谈,得放在句中,并结合全诗的意境情感来分析。
答题步骤:
(1)解释该字在句中的含义;
(2)展开联想把该字放入原句中描述景象;
(3)点出该字烘托了怎样的意境,或表达了怎样的感情。
答题示例:
南浦别(白居易)
南浦凄凄别,西风袅袅秋。
一看肠一断,好去莫回头。
前人认为,“看”字看似平常,实际上非常传神,它能真切透露出抒情主人公的形象。你同意这种说法吗?为什么?
答:同意。看,在诗中指回望(步骤一)。离人孤独地走了,还频频回望,每一次回望,都令自己肝肠寸断。此字让我们仿佛看到抒情主人公泪眼朦胧,想看又不敢看的形象(步骤二)。只一“看”字,就淋漓尽致地表现了离别的酸楚(步骤三)。
【模式五】一词领全诗型
提问方式:某词是全诗的关键,为什么?
解答分析:古诗非常讲究构思,往往一个字或一个词就构成全诗的线索、全诗的感情基调、全诗的思想,抓住这个词命题往往可以以小见大,考出考生对全诗的把握程度。
答题步骤:
(1)该词对突出主旨所起的作用;
(2)从该词在诗中结构上所起的作用考虑。
答题示例:
春夜洛城闻笛(李白)
谁家玉笛暗飞声,散入春风满洛城。
此夜曲中闻折柳,何人不起故园情?
“折柳”二字是全诗的关键,“折柳”寓意是什么?你是否同意“关键”之说,为什么?
答:“折柳”的寓意是“惜别怀远”,而诗歌的主旨正是思乡之情(步骤一)。这种思乡之情是从听到“折柳”曲的笛声引起的(步骤二)。可见“折柳”是全诗的关键。
【模式六】情感、主旨型
提问方式:表达了怎样的思想感情?这首诗的主旨是什么?
提问变体:这首诗反映了怎样的社会现实?这首诗表现了怎样的情趣?或者结合意境提问,或就某一句某一联发问
答题步骤:
(1)诗歌各句(或相关的句子)分别写了什么内容;
(2)运用了何种表达技巧;
(3)抒发什么情感。
答题示例1:
南柯子(王炎)
山冥去阴重,天寒雨意浓。数枝幽艳湿啼红。莫为惜花惆怅对东风。
蓑笠朝朝出,沟塍处处通。人间辛苦是三农①。要得一犁水足望年丰。
(注:①三农:指春耕、夏耘、秋收。)
试分析下阙的内容,以及作者在词中所抒发的思相感情。
答:描写了农民不避风雨、辛勤劳作的生活,发出了“人间辛苦是三农”的感叹(步骤一),(因为没有什么特别的表达技巧,所以步骤二跳过)表达了农民盼望风调雨顺、五谷丰登的心情(步骤三)。
答题示例2:
阅读下面一首唐诗,然后回答问题。(全国卷2)
邯郸冬至夜思家(白居易)
邯郸驿里逢冬至,抱膝灯前影伴身。
想得家中夜深坐,还应说着远行人。
(注:冬至,二十四节气之一,唐朝时是一个重要节日。)
作者是怎样写“思家”的?
答:冬至夜深时分,家人还围坐在灯前,谈论着自己这个远行之人(步骤一),作者主要是通过这幅想像的画面(步骤二)来表现“思家”的。(步骤三不需要,因题目已经说明情感,只是询问方式)
(本题3分:想像1分,画面描绘2分)
【模式七】评价题型
提问方式:评价题是先列举出一首或几首诗词,再引用一段古代诗词评论家或后世人对诗词特点的评论语,要求你先判断这个评论是否正确,是否合理,然后阐明理由。这种题型酷似政史考试中的判断说理题。
其实这类题型只是前六类题型的变体,没有直接提出问题,需要学生自己分析问的是内容、主旨,还是表达技巧,然后结合问题和诗歌进行恰当的表述。
答题思路:
(1)认真审题;
(2)深入阅读理解诗词;
(3)结合诗歌内容,结合评论答题。
答题注意:紧扣诗文内容,点面结合地分析;阐明理由时,紧扣评论关键词
答题示例:
赤壁(杜牧)
折戟沉沙铁未销,自将磨洗认前朝。
东风不与周郎便,铜雀春深锁二乔。
有人曾引“一粒沙里见世界,半瓣花上说人情”来概括这首诗的艺术特色。你同意这种观点吗?请作简要说明。

分析:这是一首典型的诗词评价题型。诗歌本意很明了,但命题者借用西方一句诗来概括其艺术特色,回答时思维要稍稍转个弯。所谓“一粒沙里见世界,半瓣花上说人情”,就是以小见大,管中窥豹的写法。本文借出土的文物---折戟和吴国二女----二乔来展现三国时期的政治风云变幻。
答案参考:这是一首咏史诗,抒发的是对国家兴亡的感慨,可谓大内容,大主题,但诗人却通过“小物”“小事”来表现的。诗由一个小小的文物“折戟”,联想到汉未分裂动荡的年代,想到赤壁大战中的英雄人物,可谓说是“一粒沙里见世界”。后两句把“二乔”不曾被捉这件小事与东吴霸业、三国鼎立的大主题联系起来,写得具体可感,有情味,有风韵,可谓’“半瓣花上说人情”。
【模式八】比较评价题型
提问方式:给出两首或几首诗词,要求学生比较阅读后,对其异同进行分析评价。
答题思路:
(1)要通读这几首诗词,把握其思想内容和主要的写法,包括作家作品的背景知识;
(2)要结合题干中的比较角度(思想内容、感情、艺术手法、写法、修辞方法等)来寻求诗词的差异性;
(3)要注意点面结合,既有总体分析,又有具体分析。表述时要注意条理清楚,层次分明。
答题示例:
阅读下面两首古诗,然后回答问题。(6分)(浙江卷)
齐安郡中偶题(杜牧)
两竿落日溪桥上,半缕轻烟柳影中。
多少绿荷相倚恨,一时回首背西风。
暮热游荷池上(杨万里)
细草摇头忽报侬,披襟拦得一西风。
荷花入暮犹愁热,低面深藏碧伞中。
这两首诗都运用了什么表现手法来刻画“荷”的形象?请指出两首诗中“荷”所表现出来的不同情感特点,并作简要分析。(4分)
解析:题目有两问,第一问是问表现手法上的共同点,不要求分析,所以只写出表现手法就可以,当然如果具体说明,也没错。第二问要求分析这两首咏物诗表达出的情感的不同,因此答题时,要按照情感主旨型模式答全两方面的内容
答:1.都用了拟人表现手法。
2.前一首的“绿荷”有“恨”而“背西风”(步骤一),含有诗人之恨,表露了伤感不平之情,基调凄怨低沉(步骤二)。后一首的“荷花”被西风吹动而躲藏于荷叶之中,似是“愁热”,却呈现娇羞之态(步骤一),表露了作者的怜爱喜悦之情,基调活泼有趣(步骤二)。
现代文阅读题
(一)文言文阅读
(1)文学常识:填空形式,注意“三要素”——①文章题目;②作者姓名;③作者朝代。其他如:作者的字号、对作者的评价、相关作品等不会作为考试内容。
(2)文中名句的默写:空出两个句子,根据前后句填空。要注意平时的默写落实,防止音对字错的现象。
(3)朗读节奏的划分:首先要理解句义,再按意义划分。一般主语谓语要分开,较长的修饰限制语要划开。如“滕子京/谪守/巴陵郡”、“予/尝求/古仁人之心”(主语+谓语+宾语),“今齐地/方千里”。
(4)解释实词的含义。词语解释五大类:通假,活用,多义,古今异义,重点字词。如果有本义和句中义的,尽量答全,尤其不能丢掉句中意思。
(5)文言句子的翻译。注意译句与原句的对应,重点字词务必解释出来。
①注意句式:省略,判断,倒装,反问。
②原则:信、达,雅。直译为主,直译译不通时再辅以意译法。
③步骤:切,直,补,调,誊。
六不译:地名,人名,官名,年号,帝号,古今义相同的。 从内容上看,易考关键语句的翻译;从古汉语角度看,易考特殊句式的翻译;从来源看,大多来源于课下注释。
(二)记叙文阅读
一、词语:答题时一定要在文段句词的前后找答案或找解答的依据。
(1)能理解词语的表面意义,以及深层含义和言外之意,并能理解其表达的效果;
(2)能确定词语指代的内容:一般出现在上文,找出后代入原文,看是否通顺合理。
二、概括:
内容概括(一句话概括故事情节):人物和事件(抓要点概括,推动情节发展的要点必须要\首尾的关键句必须扣住)
中心思想概括:如:“本文通过某人做某事,表达了作者对……赞美与敬佩之情等,赞美了他(人物性格、精神品质)
三、主旨句的作用:结构上贯穿全文,内容上点明中心。
四、修辞方法及表达作用
比喻,拟人:生动形象地表现出了……,表达了……情感。
排比:表现了……,抒发了……,增强了语势,加强了感情。
设问:自问自答,引起读者思考,使文章有起伏。
反问:加强语气,增强语势,表达了……(的情感),使文章有起伏。
答题思路:
(1)点明何种表现手法
(2)表现了什么内容
(3)表达了怎样的感情
如:此句运用了……,从而生动形象表现了……,表达了……。
五、记叙顺序及作用?
(1) 顺叙(按事情发展先后顺序)作用:叙事有头尾,条理清晰,脉络清楚、印象深刻。
(2) 倒叙:造成了……的悬念,使故事情节更曲折,增强了文章的可读性。
(3) 插叙作用:补充交代了……使人物形象更丰富,使中心更突出。
记叙文中穿插议论的作用:结构上承上启下;内容上画龙点睛。
六、文章段落语句的主要作用有:(必须从内容、结构两个方面来进行做答)
1、结构上:承接上文、开启下文、总领下文(引出下文)、承上启下(过渡)、照应前文(开头)首尾呼应。
2、内容上:开篇点题、抒发情感、点明中心,深化主题、画龙点睛。
3、写法上:气氛渲染 、托物言志、以小见大、设臵悬念、埋下伏笔、为后文作铺垫、欲扬先抑、借景抒情、寓情于景、托物言志等。
象征、托物言志作用:使表达委婉含蓄、深沉感人。
环境描写的作用:交代时间地点,揭示时代背景;渲染气氛、烘托人物心情,展示人物的性格、推动情节的发展等等。
七、评价感悟类
评价:“是不是”、“同意不同意”、“好不好”?感悟:结合主旨、个人生活体验,提出对问题的看法。
启示从原文引出;评价表明态度及理由。特别注意是否让举例或结合实际,把题目中所要求的全部答出。
八、懂得常用的描写人物的方法,并理解其作用。
方法有:①正面描写:语言、动作、心理、神态、外貌
②侧面(间接)描写:其他的人或事
③细节描写
④环境衬托人物心情等
⑤用词的感情倾向.褒贬色彩
作用是:揭示人物性格,展现人物的内心世界和精神风貌。
非主人公在文中的作用:对比烘托,使主人公性格特征更加鲜明突出。
九、记叙文语言风格:亲切自然口语化、幽默讽刺、热情奔放、冷峻辛辣等
十、人称作用:
第一人称:增强了文章的真实性和感染力
第二人称:便于作者与文中的人物或读者感情交流,显得特别亲切、感人
第三人称:不受时间、空间限制,能够比较自由灵活的反映客观内容,有比较宽广的活动范围
(三)说明文阅读
一、说明的顺序:时间顺序、空间顺序、逻辑顺序
逻辑顺序的具体分析:主——次、原因——结果、现象——本质、特征——用途、一般——个别、概括——具体、整体——局部。

典型考题:本文使用了什么说明顺序?有何作用?
答题格式:本文使用了的说明顺序对加以说明,使说明更有条理性。(第一空应该填具体的说明顺序,第二空应该填写具体的事物名称或说明的事理。如果是事理性说明文,但又不能准确表述,可用“事理”、“科学事理”等模糊性的语言表述。)
二、说明的方法和作用(在前面“常用名词解释”中已涉及)
三、说明文的语言品析
1、对整篇文章语言的品析,一般从二个角度谈:A、准确;B、形象生动或简明平实。
A是一般说明文的共同特点。
B是针对不同语文风格的角度谈。做这种评析整篇文章语言特点的题目,一定要结合文章具体内容谈,比如可以选择一句话为例子。
格式:这篇文章充分体现了语文准确/生动形象/简明平实的特点,如“……”一句,就准确/生动形象/简明平实地说明了事物“……”的特征/事理。
2、对具体篇/句/词的评析,篇/句的作用基本同上。字词作用有以下考查形式:
A.加点字词有何作用?
B.能否替换为另一个词语?
C.加点词语能否删去?
A题型往往要结合说明语言的准确性(有时是体现语言生动性)的特点答题。B题型还要在答题中比较二者的区别。C题型还要加上“删去后不符合人们认识客观事物的规律或与客观事实不符合”之类的表述。
四、说明文写法分析
1、结合说明方法谈
格式:这篇文章主要运用了……的说明方法,说明了……(内容:事物特征或事理),使说明……(作用:参考前面说明方法,明确其作用)
2、结合修辞手法谈
格式:这是一篇生动说明文,大量地使用了各种修辞手法,说明了……(内容),使文章的说明形象生动。
3、结合表达方式谈
记叙、描写使说明更具体形象;抒怀议论使说明更有感情。那么,从这个角度分析说明文的写法,格式如下:
这篇文章综合运用多种表达方式,除了说明外,还有……(从“记叙、描写、说明、议论”根据内容选择),如……(具体举例),就是……(表达方式)的运用,使说明更具体形象/充满感情。
五、说明语段的作用
这种题目答题的角度有三:
(1)结构、内容作用:引出下文、承上启下、总结全文/前文。有时在文章在开头,还起着引出说明对象/说明事理的作用。
(2)结合说明方法谈。
格式:通过……的说明方法,说明了……(事物特征或事理),使说明……(作用)。
(四)议论文阅读
一、分析论证方法的作用:
①举例论证
格式:使用了举例论证的论证方法,举……(概括事例)证明了……(如果有分论点,则写出它证明的分论点,否则写中心论点),从而使论证更具体更有说服力。
②道理论证
格式:使用了道理论证的论证方法,论证了……了观点,从而使论证更概括更深入。
③比喻论证
格式:使用了比喻论证的论证方法,将……比作……,证明了……的观点,从而把抽象深奥的道理阐述得生动形象、浅显易懂。
④对比论证
格式:使用了对比论证的论证方法,将……和……加以比较,突出强调了……的观点。
⑤引用论证
格式:使用了引用论证的论证方法,通过引用……证明……的观点,使论证更有说服力。(或更有趣味性,吸引读者下读)
二、分析论据的类型和作用:
格式:这是……论据,在文中起着证明……(论点,如果有分论点,则写出它证明的分论点,否则写中心论点。)
补充论据作为一种新题型正在流行,做这种题目,注意以下二个方面:(1)看清楚要求补充的论据类型,即看清楚要求的是名言还是事例;
(2)补充名人事例要注意字数限制。当然,作为应考,可以准备“勤奋”、“处世”等常见主题的名人事例和名言。名言字数要少,事情要熟悉,不要为求新而准备那些较长名言或不熟悉的名人事例。
三、文章提出中心论点的方式:
①文章标题点明中心论点;
②文章开头提出中心论点;
③文章结尾归纳出中心论点;
④文章中间用某个承上启下的句子提出中心论点;
⑤文章没有直接提出中心论点,但始终围绕……展开论述。
四、分析文章的论证思路
首先应该了解一般议论文的结构:提出问题(引论)——分析问题(本论)——解决问题(结论)。
分析议论文的论证思路,其实,就是在段落层次的基础上加上一些诸如“首先”、“然后”、“接着”、“最后”一类表承转启合关系的词语。做这个题目,尤其要注意开头结尾的表述。
开头的内容有:
(1)提出中心论点;
(2)引出论题;
以上二个方面,要具体回答出提出中心论点或引出论题的具体方试,有的是通过名人名言、有的是通过名人佚事、有的是通过趣闻笑话等。
结尾的内容:
(1)深化中心论点,提出……的结论;
(2)重复或强化……的中心论点;
(3)发出……的号召或劝勉人们……;
(4)补充论证了……。(有时候会考查这方面作用,其作用是使论证更严密。
五、议论文语言特点分析:
(1)语言特点;
(2)语体特点。
做这类题目,要掌握语言风格一些关键词:简明平实、形象生动、幽默风趣、含蓄委婉、富有文采等)。而语体特点,就是抓信逻辑严密四个字做文章就可以了。一个应特别注意的事项就是做这类的题目一定要有具体文句支撑,也就是用文章中的具体例句为例子进行分析。
六、议论文写作特点分析
议论文写作特点分析的角度比较多,如修辞手法、论证方法、写作手法等
(1)修辞:如比喻,可结合比喻特点谈,那就是形象生动;如排比,增强了文章论证的气势;如引用古诗文,使文章富有文采等。
(2)论证方法:参考论证方法的作用谈。
(3)写作手法比较固定,常见的就是:A.举例论证与道理论证相结合(夹叙夹议);B.以……论证方法为主。
同样,做这类的题目一定要有具体文句支撑,也就是用文章中的具体例句为例子进行分析。
七、文段结构作用:
(1)引出(全)下文;
(2)总结前(全)文;
(3)承上启下。
作为议论文段的作用,必须结合文体特征具体加答。格式如:
①开头通过写……的事例,提出中心论点……(或引出……的论题)/
②开头通过引用名言,提出中心论点……(或引出……的论题)/
③开头通过引用名人趣事(或……的奇闻趣事),提出中心论点……(或引出……的论题),也起到吸引读者下读的作用,增强了论述的趣味性。




