公司网站制作需要多少钱?2026年企业建站费用公开!
国家市场监督管理总局发布的数据显示,
2025年全国新设企业主体中,
企业网站开通率较2020年提升18.6个百分点,
在现如今这个数字化的时代,企业也开始自己的线上经营,
公司网站的制作更是成为企业数字化的标配,
但是很多人都会有同样的疑问——公司网站制作需要多少钱?
别担心,这篇文章就给大家一一说清楚!

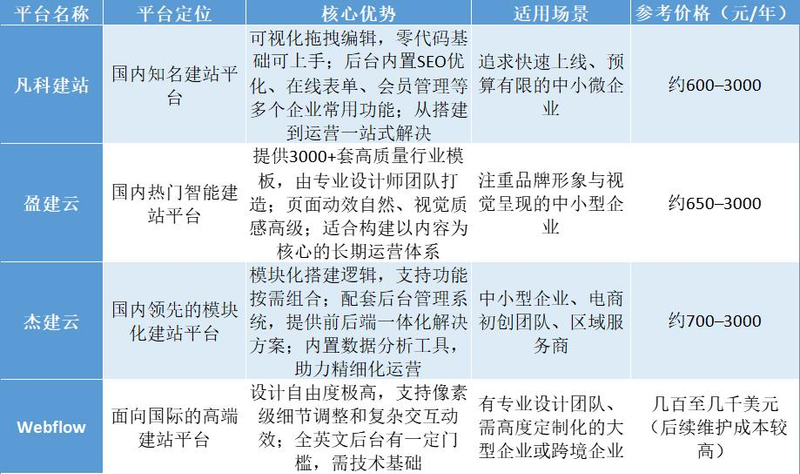
一、凡科建站
它是国内知名的建站平台,主要采用可视化拖拽编辑,
即使你是零代码基础也能上手,
除了基础建站功能,后台还内置多个企业常用功能,
像是什么SEO优化、在线表单、会员管理等等,
从搭建到运营一站式解决,
价格在600~3000元左右!

二、盈建云
它也是国内很受人欢迎的平台,
这个平台提供3000+套高质量行业模板,
都是由专业设计师团队打造,
页面动效自然、视觉质感高级,
很适合构建以内容为核心的长期运营体系,
价格在650~3000元左右!

三、杰建云
它也是国内领先的建站平台,
采用模块化搭建逻辑,支持功能按需组合,
还配套了后台管理系统,
提供前后端一体化的解决方案,
内置数据分析工具,助力精细化运营,
价格大概700~3000元!
四、Webflow
它是面向国际的建站平台,
拥有极高的设计自由度,支持像素级细节调整和复杂交互动效,
但是需要一定的技术基础,
而且它是全英文后台,对部分国内用户有一定门槛,
价格在几百到几千美元不等,后续维护成本不低!

2026年,公司网站制作的费用已经非常透明,
从上面的对比不难看出,国产平台在性价比方面具有明显优势,
成本仅为传统外包开发的十分之一左右,
建议先试用再付费,适合的才是好的!




