观察记录是用自然的方法观察幼儿,如实记录幼儿的行为表现,分析、评估、理解幼儿的各方面需要,有效地运用评估结果,制定幼儿进一步发展的指导方案,为幼儿的学习、活动和发展提供有价值支持的一种方法。幼儿教师在编写观察记录时,要注意以下几点:
确定观察目标。观察前,幼儿教师要围绕幼儿身体动作、语言表达、智力发展、情绪情感与社会性互动等发展领域,对自己的观察范围、目的和目标进行明确界定,弄清自己为什么观察、观察什么、想发现什么和期望解决什么问题。

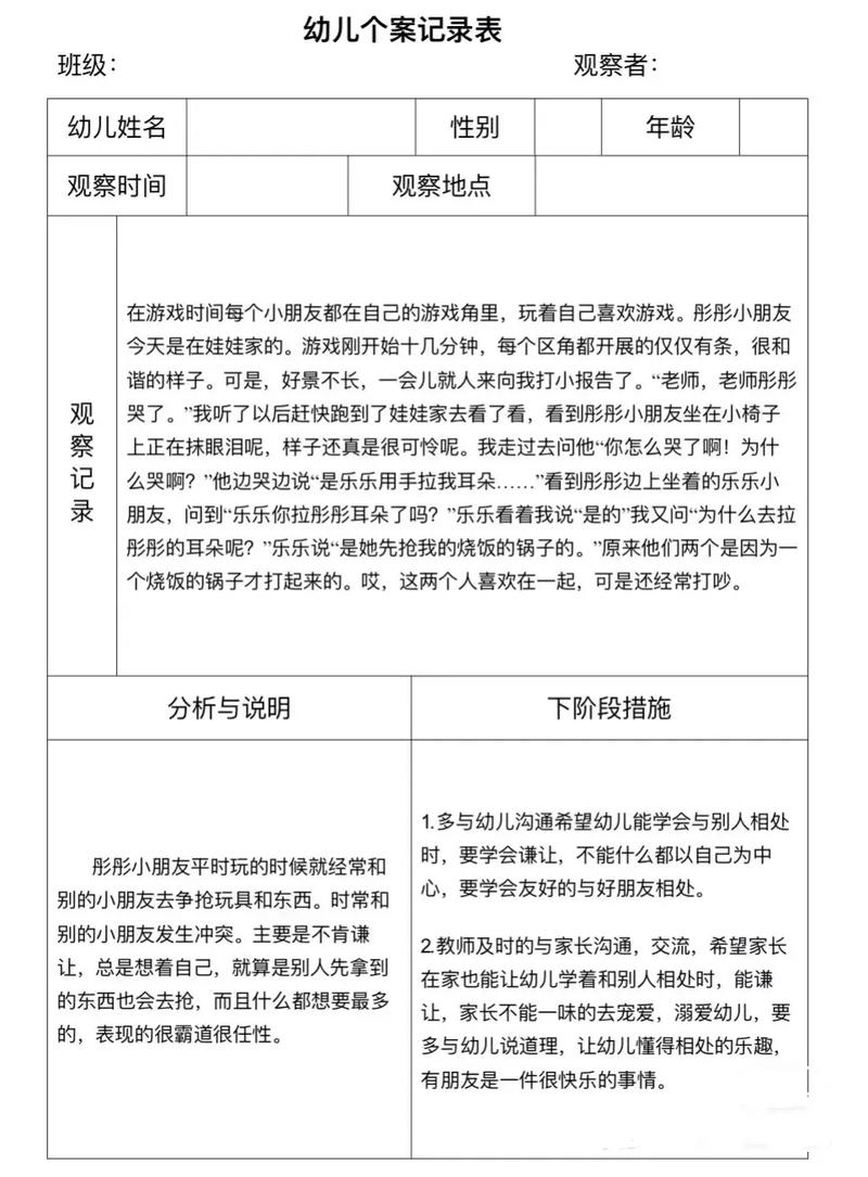
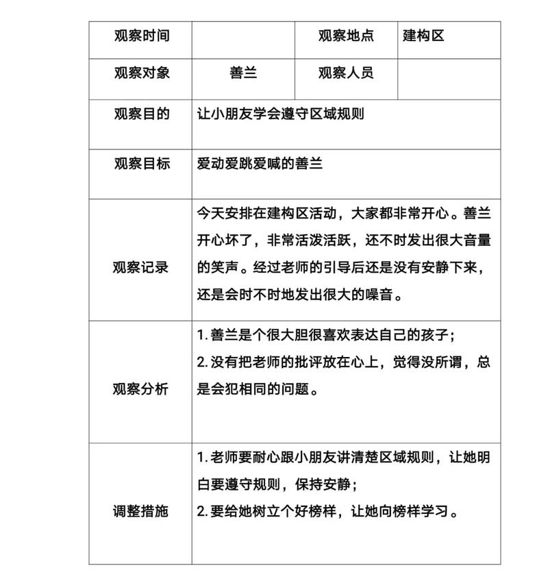
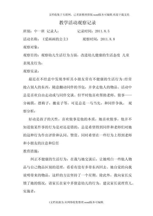
掌握观察记录结构。一般包括5个部分:一是观察基本情况,如观察日期、观察起止时间、观察地点、观察对象的基本情况等;二是观察的目的、目标和方法;三是观察过程实录;四是观察结论与分析;五是幼儿持续发展的指导方案或建议。
恰当运用观察的基本方法。观察的基本方法主要有随机观察和有计划观察。随机观察是指在幼儿园一日活动的任何时间、场合、环节都可以进行观察。有计划观察是指事先对观察的目标、对象、场合、时间、次数、观察人员、记录方式等做出具体的安排,按计划进行观察记录。

详尽记录观察情况。记录观察过程和结果可以采用文字描述或叙事、表格与图表、图文结合等方式,还可以借助录像、照相、录音、作品分析等辅助方式,对幼儿的行为表现进行记录。记录应做到:一是要原始、客观、真实;二是要详略得当,重点突出;三是要及时准确记录,一般用现在时态;四是记录语言要具体、清晰、简练、准确。
科学分析观察记录资料。分析观察记录要以幼儿为本,要遵循幼儿身心发展特点和保教活动规律,用科学的儿童发展理论和学前教育观来分析:一是分析观察的过程,包括幼儿能够做什么,达到了什么水平;二是对照《3-6岁儿童学习与发展指南》,从情感、态度、能力、知识、技能等角度解读幼儿的行为,分析幼儿的需要和经验,以及促进幼儿进一步发展的需要;三是围绕观察目标,结合文化、生理、心理、社会、环境以及幼儿成长经历等方面,分析幼儿行为的原因,明确幼儿的深层诉求;四是将观察得到的发现和自己的工作实践联系起来进行分析。

制定支持幼儿进一步发展指导方案。幼儿教师依据观察记录分析,反思自己现行的教学策略,深入思考如何更好满足幼儿的兴趣、需求和可能,如何为幼儿提供更加适宜的帮助、指导和支持,如何从内容、方式、策略、环境、条件等方面来进一步完善自己的教育教学决策和行为,并以此为基础,制定出支持幼儿发展的方案。




