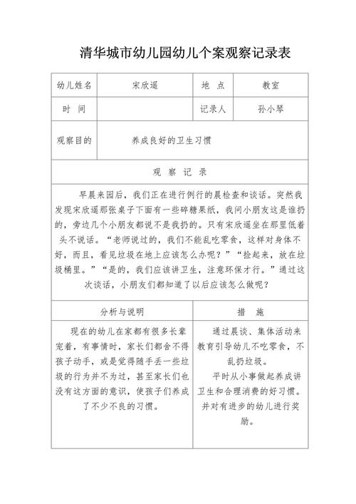
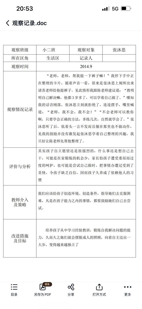
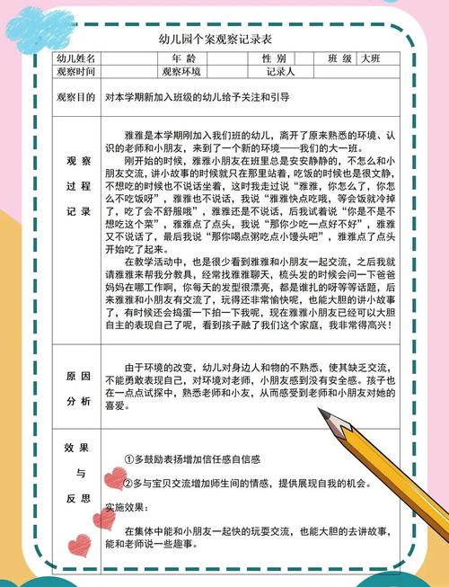
幼儿园观察记录怎么写
(二)根据观察的时间划分:
1. 现场记录:现场记录所获得的完全是第一手的资料,相对而言容易保证局部和细节的真实性,缺点是无论在什么情况下,它只能记录行为(广义)的片段,以及一些突出的或者有显著意义的行为,而不可能是全面的、完整的和连续的,尤其不容易注意到一些潜在的、次要的、或场景外部的因素和影响,因为观察(有时候甚至是参与的观察)和记录同时进行,在时间和精力上得不到充分保障。
当然,如果条件允许,有专人进行辅助记录,或者有录音和录像设备辅助记录,那么上述困难可以得到一定程度的缓解。但是,这些辅助记录在条件上和适用范围上是受到很大限制的。专人的限制性显而易见,而设备又缺乏灵活性、反应性和理解性。由于上述限制,我们就特别需要下文中的两点作为补充。
“现场”是一个相对的概念,在有些情况下它并不完全是即时进行的。在时间取样观察中,观察者通常以一定的时间单位来记录若干可以量化的行为,如在半小时的观察时间里,以5分钟为单位来记录某一行为出现的数量或者某些行为的发生情况。大量的侵犯行为研究和各种社会性的行为研究都采取这样的方法。
2. 事后回忆记录:这种方式用于开放的、质的记录。采用事后回忆记录通常与如下因素有关:观察者采取深入的参与式观察,要求完全卷入当前的事件中去,不能分心做观察记录,或者为了避免对对象产生不必要的干扰,不得不采取事后回忆的记录方式;记录一个连续而完整的事件;人对于环境的知觉是整体知觉,其间获得的大量信息都是本人没有意识到也不能意识到的,因此,在观察的过程中,现场没有意识到,事后却可能因为某种联想或触动而回忆起来,从而可以大大丰富记录内容的背景和细节。
3. 现场和事后相结合:该方法通常用于质的记录。在当前的社会科学中,在进行个案记录或深入访谈的时侯,由于基本上不可能在现场记录完整的事件或行为,但又要保证第一手的、真实的和一些瞬间的信息,所以研究者经常采取现场记录和事后记录相结合的方式。例如观察者用速记的方式或者借助录音和录像的手段记录下若干重要的片段,然后进行事后的整理,就可以得到一个完整的记录。这种情况对于教师的局部观察或特定事件的观察记录――无论是旁观的还是参与的――也同样适用。
该方法类似于社会科学现场研究中的“现场笔记”其要点如下:
1. 由于记忆信息的遗忘与时间成正相关,所以尽可能在观察结束后立刻记录,或补充现场记录中遗漏的内容。
2. 以印刷体打字并存档比手写更为可取,便于阅读和传播。这一点对事后回忆记录同样适用。

3. 记录应至少制作两份,一份保存备查,另一份用于随时可能的修改。这一点,对于写和打字是同样适用的,而它实际上也是教师处理一切个人档案资料的一个基本原则。
4. 事后对现场记录进行整理时通常要遵循如下步骤:
(1)描述:以客观、具体描述的方式整理现场草记,将片段的记录或一张张的表格还原成连续的事件。在整理过程中,很有可能在质的记录和量的记录之间,产生互相的补充和印证。
(2)回想:在整理的过程中,很可能会回忆起来在此之前的观察和记录中被忽略不计的细节或背景情况。即教师在这次观察以前曾经看到某种现象,当时未予以充分注意,但是后来整理当前信息时,由于不再是简单的知觉和判断,而是涉及到理解和解释,所以就容易唤起从前的相关信息――我们通常所讲的原有经验。这种前后经验的相反相成的互相影响的机制,是我们理解建构主义的关键,也表明观察及其记录的连续性的重要性。
(3)分析和推论:观察者的分析意见和推论,包括事情的原因(动机)、现象的本质、问题的关键、意义、影响因素、各种相关关系等等,其中涉及到判断、归纳和各种假设性的观点。
(4)印象和感觉:对事件的纯粹个人性的印象和感觉,它比起前面的分析推论来,更带有观察者的主观性和模糊性。
(5)进一步的信息:即在前面观察和记录的基础上,针对暴露出来的倾向和遗留的问题等,作进一步的思考,有待下一次的观察。
附1:幼儿园观察记录――孩子的眼神告诉我……
今天的天气格外闷热,小朋友午睡时有些躁动。个别小朋友较平时入睡要慢一些。哄这个入睡后,又要去哄那个。一个中午忙的不亦乐乎!还好,功夫不负有心人,在我耐心的“看护”下,一会儿功夫,就只剩下诗惠、子彬、培元、美美(化名)和从容了。“子彬,燕子老师知道你很能干,睡觉的'本领可大了,我数10个数你就能睡着。”边鼓励边守在他身旁,果然很快就睡着了。当我走进培元要哄他时,美美(化名)伸着小脖子看着我,好像在说:“燕子老师,你过来拍拍我好吗?”……
美美(化名)是个很可爱的孩子,白白净净的。自由活动时经常会跑到我身边说:“燕子妈妈我喜欢你,我坐在你这里好吗?”看似普通一句话,但却深深打动我的心,让我很激动也很兴奋。孩子是最天真无邪的,他们的感情非常真实和单纯。如果你对他(她)好,他(她)就会对你好。自从我来到小三班后,非常注意我的言行,而且用我最大的爱心对待他们,所以班上的小朋友都非常喜欢我,有的连周末都想来幼儿园。问其原因,因为这里有燕子老师、小朋友和大型玩具。

美美(化名)是个很能干的孩子,经常帮助老师收拾玩具、图书等,她的生活自理能力很强,吃饭也很好。就是午睡要麻烦一些。这几天,都是在老师的“看护”下方可入睡。好像每次都要等到我来她身边才能安心入睡。而且每次,都不需要老师太费力,仅拍几下,就很快入睡了。我想这好像与她对我的感情有关。就那今天来说,她看着的那种表情分明就是用期待的目光,渴望我到她这里来。后来当我悄悄走近她,没有拍几下,就进入甜美的梦乡。
分析原因有两个:
一是她的“嫉妒心”。当然这不是大人眼里纯正意义上的“嫉妒”,仅是出于想得到老师对她的爱。每当我帮助其他小朋友入睡时,美美(化名)都会情不自禁抬起小脑袋看一看。那种眼神分明就是渴望的眼神,渴望老师也会像妈妈一样拍拍她、关注她。也许当她看到我在拍别的小朋友时,那种亲切感让她觉得很舒服。她也想体会这种感觉。所以想用她的行为引起我的注意,把我‘吸引’到她这里来。二是她对我的爱。从美美(化名)日常与我接触时表现出的一言一行,告诉我她特别喜欢我,愿意和我在一起。对于此我感到很幸福、很满足。这种不掺杂任何色彩的真诚的爱多么可贵啊!。我要竭尽全力去维持它、保护它。
是啊!日久见真情。经过两个月的时间,我与班上的幼儿已经建立了深厚的感情。幼儿虽小,但他们一样拥有多姿多彩感情,一样需要得到别人的关爱,特别是自己喜欢的人。这也告诉我,要把爱播撒给每一位幼儿,让他们都得到老师的伟大的爱。
附2:观察记录须找准问题的“眼”
教师要做好观察记录须找准问题的“眼”――所研究问题的由来,惟有如此教师才能有的放矢地对幼儿进行观察记录。但有些教师不能找准所要观察记录的问题的“眼”,致使所做的观察记录难以在教学中发挥作用。本文就以某幼儿园的几则观察记录片断为例,来对这一问题进行分析。
【片段一】2008年6月25日下午,媛媛翻了会儿书,又去玩沙区看了看。最后,她去了音乐活动区。
【分析】教师观察记录的仅仅是幼儿单纯的物理行为,对其在活动过程中是否有兴趣、如何进行活动、结果如何等全部忽略不记。而恰恰正是这些信息,最有助于教师发现研究问题的逻辑起点。
【画外音】个体行为有许多层次,每个层次都有特定的行为环境。“翻了会儿书”“去玩沙区看了看”等行为与周围环境无任何交互性的意义,对教师指导幼儿无任何实质性的作用。教师应以精炼的语言来记录幼儿的行为,尽可能涵盖所观察到的多方面、多层次的信息。如:媛媛翻的是什么书?难度如何?她的阅读时间是多少?对该书的反应如何……总而言之,在观察记录时教师应紧紧抓住两个问题:环境是否对幼儿产生强有力的影响?幼儿又是如何改变和调整自己的行为与环境进行互动的?
【示例】加拿大蒙特利尔市某幼儿园教师Lilly在2008年12月17日下午3时50分对Leo的活动记录(当时Leo正在美工区用一次性餐盘做拨浪鼓):Leo坐在他喜欢的黄椅子上,右手拿着水彩笔,左手按住纸画星星和大楼。他用积木做模板描出了一个三角形,然后转动纸张,在纸的另一边画了一个较大的长方形。在给三角形涂红色时,Leo笑着对老师说:“这是妈妈的大楼。”在涂长方形时,Leo告诉好朋友Mary:“爸爸在这里读书。”
【点评】教师观察记录的幼儿的这些行为,体现了个体的思维状态及同伴之间、师生之间的互动。教师可了解到Leo在学习图形与方位时的已有知识水平:也可以让家长清楚地知道幼儿在某段时间的表现。同时该观察记录能够提示家长:如何进一步引导孩子熟悉周围环境及相关家庭成员。

【片段二】2008年3月6日下午,在进行主题活动《奥运,北京欢迎您》时,我发现了一个新面孔。后来才知道,他叫丁佳永,刚从某县幼儿园转来。我播放了有关奥运的幻灯片后提问:2008年奥运会将在什么地方举办?奥运会有什么吉祥物?每个福娃是什么颜色?孩子们争先恐后地回答着我的问题,惟独小佳永一言不发。接下来的几次活动中,他依然沉默寡言。显然,他的性格比较内向,语言发展较差,无法与同伴正常交流……
【分析】教师在有限的时间内对幼儿做了间断的观察后,就草率地给其贴上了“内向”的标签,这存在着由于观察不全面、主观臆断等而导致观察记录结果出现偏差的可能性。
【画外音】在没有完全了解幼儿的家庭背景、成长环境、兴趣爱好特别是其生理、心理适应期差异的前提下,教师不应轻易地得出幼儿性格内向的结论。教师应结合观察内容分析幼儿行为背后的深层次原因。从幼儿的角度来讲,其不愿发言可能是由于认知水平较低、语言组织能力较差等造成的,也可能是由于身体状况、环境因素等导致的。
【示例】加拿大蒙特利尔市某幼儿园教师Belinda在2008年12月3日下午2时30分对Edmund做的观察记录(当时Edmund正在音乐区兴致勃地欣赏《狮子王》):当出现小狮子王辛巴洗礼一幕时,Edmund随着音乐很合拍地做着舞蹈动作,说:“我很喜欢这一段……”他一边对我说,一边将左手举向头顶上方,脚下先做了一个滑步,接着又弯了一下膝盖,和屏幕中出现的动作极为相似,表现出了较强的艺术天赋。随着剧情发展,当辛巴的爸爸遇害时,Edmund的眼神变得无限忧伤。这并不奇怪,Edmund生活在一个单亲家庭,或许他从小狮子身上想到了离他而去的父亲。我走过去紧紧抱住了Edmund,亲切地说:“宝贝,每个小孩都是天使,上帝通常要派两个大人看管每个天使,只不过,有的小天使很聪明、很勇敢,就像你一样,辛巴也是如此。上帝只派了一个大人就够了,让多余的大人去照看其他小天使,他们可没有你和辛巴能干……”Edmund笑了笑说:“有一天我也会去帮助其他小天使,我能行……”
【点评】教师适时适度地对幼儿的表现做出了记录,并以敏锐的判断力洞察了幼儿的内心,对幼儿的情绪波动作出积极、主动的反应,且以合理的方式诠释了幼儿在该年龄阶段所不能理解的社会问题。
【片段三】2008年10月23日,我又为正鑫处理了一天的“官司”。该幼儿虽然聪明活泼,但总爱违反纪律。被人告状的记录直线上升。小江月上午9时左右跑来告状:正鑫夺走了她正在看的图书;10时左右在大型积木区,小正鑫突然大喊着从门后跳出来,吓得几个小姑娘哇哇大叫;下午在想象活动区里,小正鑫将正在活动的欣欣的材料抢走。王老师气愤地训斥他:“说你多少次都没有用,你安分一会不行吗?”……希望家长大力支持幼儿园工作,共同促进孩子的进步。
【分析】在成长过程中,幼儿的“犯错”往往是对其进行教育的契机,教师应具体分析幼儿的“犯错”行为,如幼儿的行为动机是什么?幼儿的行为方法是否恰当?幼儿的行为后果怎么样?幼儿为什么会出现该行为?等等,从而有的放矢地对幼儿采取教育措施。但在本观察记录中教师仅以“希望家长大力支持幼儿园工作”等不明确具体、无建设性意见的话作为观察记录的结语,实质上毫无意义,只会让家长无所适从。
【画外音】幼儿出现不良行为并不可怕,可怕的是教师没有理性地对待而错失教育良机;尤其可怕的是教师以空话、大话推卸责任。“说你多少次都没有用”,意味着“你又错了,我再也不管你了,我对你没有信心了……”幼儿会认为老师对其彻底失望了,其已经失去了老师的关爱。一旦幼儿自认为没有希望了,他会因为失去动力而自暴自弃,结果自然是“说多少次都没用”。
【示例】以下是正鑫最喜欢的外教老师Boris于同一天对其进行的观察记录:在我讲述英语故事《快乐王子》时,孩子们大都在静静地听着,但正鑫却站了起来。说:“王子有一颗金子般的心。”他一边说一边从我手里拿过书,指给我故事的结局看。在随后的室外游戏“捉影子”中,我请孩子们找出自己身边长度、方位、大小不同的影子。正鑫突然拉住了两个小女孩转来转去,调整好了身体姿态对她们说:“这样影子最长。”他还笑着对我说:“太阳位置不同,影子也不一样。”……总的来说,正鑫给我的印象是:他在交往方式上属于行动支配型,知识面宽广,思维敏捷,富有概括力和洞察力。
【点评】教师Boils懂得欣赏幼儿,从不同的角度去发现幼儿的“闪光点”。如“正鑫突然拉住了两个小女孩转来转去”在其他教师看来可能就是一“捣乱”行为,但教师Boris却从中看到了正鑫思维敏捷,极具洞察力。对幼儿的表现,教师应将幼儿的性格、行为特征和外部环境等结合起来予以客观分析,而不能主观地认为:不符合活动常规的,就是错误的。只有这样,教师才有可能对幼儿作出公平、公正的评价。




