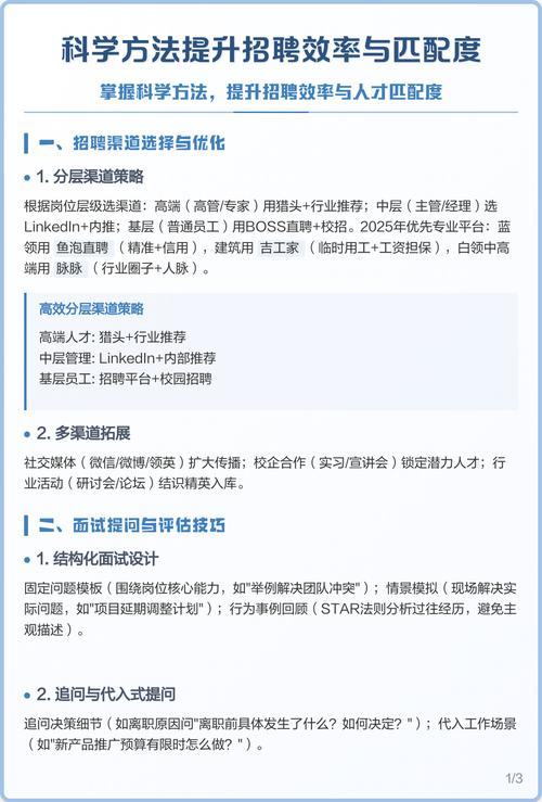
4. 猎头服务
对于高端职位的招聘,猎头服务通常是非常有效的途径。猎头公司拥有丰富的人脉资源和专业的招聘技巧,能够帮助企业找到合适的人才。尽管猎头服务会增加招聘成本,但长远来看,却可以带来优秀的人才和价值。
三、面试技巧:选才与企业形象双管齐下
面试是招聘过程中至关重要的一环。成功的面试不仅能帮助企业找到合适的候选人,还能提升企业的形象。
1. 准备面试问题
在面试之前,企业应准备一系列针对性的问题,涵盖候选人的专业技能、工作经验及团队合作能力等。这样可以确保评估过程更加系统和高效。
2. 行为面试法

行为面试法是一种有效的面试技巧。通过询问候选人过去的具体行为,可以预测其未来表现。这种方法能够让面试官更全面地了解候选人的能力,降低用人风险。
3. 面试环境
面试环境直接影响候选人的表现。确保面试环境安静、舒适,可以使候选人更好地展示自己的能力。在面试前,应提前检查会议室的设备,确保一切工作的顺利进行。
4. 评估与反馈
面试结束后,企业应及时对候选人进行评估,并给予反馈。这不仅帮助企业做出决定,还能提升候选人对该公司的好感度。
四、员工培训与留用策略:让人才融入团队

招聘到合适的人才只是第一步,留住他们同样重要。企业需要制定有效的培训与留用策略,以提高员工的满意度和忠诚度。
1. 入职培训
新员工入职后,企业应提供系统的培训,帮助他们快速适应工作环境。例如,公司的文化、工作流程及岗位技能等方面的培训,能够让新员工迅速融入团队。
2. 职业发展机会
企业应为员工提供职业发展的机会,包括晋升、培训和继续教育等。通过帮助员工实现职业目标,企业可提升员工的忠诚度和工作积极性。定期组织职业生涯规划活动,有助于员工设定未来目标。
3. 员工关怀

关注员工的身心健康同样是留住人才的重要手段。组织团队建设活动、提供心理咨询服务等,能够提升员工的满意度和归属感。当员工感受到关怀时,他们更可能为企业贡献自己的价值。
4. 激励机制
合理的激励机制可以有效提升员工的工作积极性。企业可以通过薪酬、奖金、股权激励等多种方式,激励员工参与到公司的发展中来,充分调动他们的主动性。
五、总结:招聘的战略性与复杂性
综上所述,招工是一项复杂而重要的任务,涉及多个环节和策略。通过制定详细的招聘计划、选择合适的招聘渠道、运用有效的面试技巧及实施员工培训与留用策略,企业能够找到并留住合适的人才,从而提升整体竞争力。招聘不仅是一个简单的过程,更是企业发展战略的重要组成部分。在现代商业背景下,企业唯有不断优化招工策略,才能在竞争中立于不败之地。希望本文能为企业在招聘过程中提供一些有价值的参考与建议。




