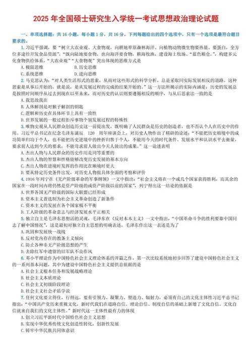
5.知识经济时代,公共政策的转型对政府提出的要求有:
A.提高政府治理能力
B.优化政府职能
C.加强政策制定的科学性
D.促进政策执行的效率
E.强化政策评估的准确性
二、多项选择题(每题3分,共10题)
1.知识经济时代,公共政策的转型可能面临的挑战包括:
A.政策制定与市场需求的脱节
B.政策执行过程中的腐败问题
C.政策评估体系的不完善
D.政策创新能力的不足
E.政策调整的滞后性
2.知识经济时代,公共政策的转型应考虑的内外部环境因素有:
A.国际经济形势
B.国内政治体制
C.科技发展水平
D.社会文化背景
E.公众参与程度
3.知识经济时代,公共政策的转型对政府能力的要求包括:
A.政策制定和执行的能力
B.政策评估和调整的能力
C.政策沟通和协调的能力
D.政策创新和改革的能力
E.政策透明和公开的能力
4.知识经济时代,公共政策的转型可能产生的积极影响有:
A.促进经济增长
B.提高社会福利
C.增强国家竞争力
D.优化资源配置
E.促进社会和谐
5.知识经济时代,公共政策的转型过程中应重视的跨学科领域包括:
A.经济学
B.管理学
C.心理学
D.社会学
E.生态学

6.知识经济时代,公共政策的转型需要关注的政策领域有:
A.教育政策
B.科技政策
C.产业政策
D.环境政策
E.就业政策
7.知识经济时代,公共政策的转型应遵循的基本原则有:
A.市场导向原则
B.公平公正原则
C.可持续发展原则
D.创新驱动原则
E.公众参与原则
8.知识经济时代,公共政策的转型对政府机构的影响包括:
A.政府职能的调整
B.政府机构的重组
C.政府决策的优化
D.政府服务的创新
E.政府管理的强化
9.知识经济时代,公共政策的转型对政府工作人员的要求包括:
A.提高政策素养
B.增强创新能力
C.增强服务意识
D.提高沟通能力
E.提高执行力
10.知识经济时代,公共政策的转型对公共政策学者的要求包括:
A.拓展研究视野
B.增强跨学科研究能力
C.提高政策分析能力
D.关注政策实践
E.加强国际合作
三、判断题(每题2分,共10题)
1.知识经济时代,公共政策的核心目标仍然是经济增长。()
2.公共政策在知识经济时代的作用逐渐减弱。()
3.知识经济时代,公共政策应更加注重市场机制的作用。()
4.公共政策在知识经济时代应完全由市场主导。()

5.知识经济时代,公共政策的制定应更加注重公众参与。()
6.公共政策在知识经济时代应更加关注环境问题。()
7.知识经济时代,公共政策的转型不会对现有政策体系造成冲击。()
8.公共政策在知识经济时代应更加重视国际合作的因素。()
9.知识经济时代,公共政策的调整应更加灵活和快速。()
10.公共政策在知识经济时代应更加注重长期效应而非短期效果。()
四、简答题(每题5分,共6题)
1.简述知识经济时代公共政策转型的背景和原因。
2.分析知识经济时代公共政策转型对政府治理能力的要求。
3.阐述知识经济时代公共政策转型对政策制定过程的影响。
4.说明知识经济时代公共政策转型对政策执行和评估的挑战。
5.探讨知识经济时代公共政策转型对公众参与的影响。
6.分析知识经济时代公共政策转型对国际合作的必要性。
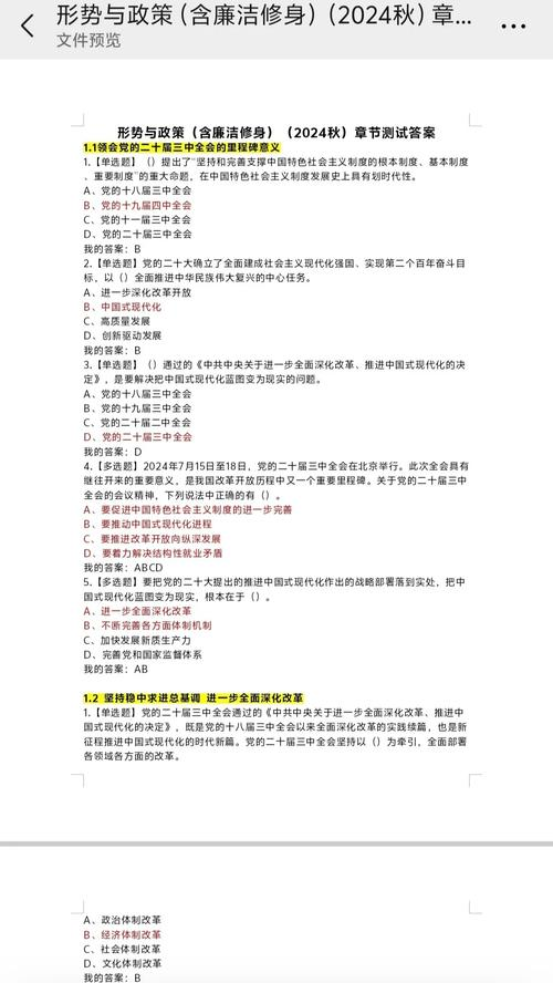
试卷答案如下
一、单项选择题
1.C
解析思路:知识经济时代,以知识、信息、技术为核心,因此公共政策应注重知识创新和技术进步。
2.D
解析思路:宗教信仰原则不属于公共政策制定的原则,公共政策应基于现实社会需求和国家利益。
3.B
解析思路:知识经济时代,科技创新是推动经济发展的核心动力,因此公共政策应着重于科技创新。
4.D
解析思路:知识经济时代,公共政策涉及多个领域,需要政府、企业、社会组织等多方共同参与。
5.D
解析思路:公共政策评价标准应包括经济效益、社会效益、环境效益等多方面,宗教效益不属于评价范畴。
6.B
解析思路:科技进步是推动知识经济发展的关键因素,公共政策转型应紧密围绕科技进步展开。
7.D
解析思路:公共政策转型的目标是多方面的,包括提高政府治理能力、促进经济社会发展、增强国家竞争力等。
8.C
解析思路:公共政策制定应以公众需求为出发点,确保政策符合社会发展和公众利益。
9.B
解析思路:知识经济时代,市场机制在资源配置中起决定性作用,公共政策应减少不必要的干预。
10.D
解析思路:公共政策实施需要政府、市场、社会等多方共同参与,形成合力。
二、多项选择题
1.A,B,C,D,E

解析思路:知识经济时代,公共政策转型涉及多个领域,包括教育、科技、产业、环境和民生等。
2.A,B,C,D,E
解析思路:公共政策制定应遵循市场化、公平性、可持续性、可行性和公众参与等原则。
3.A,B,C,D,E
解析思路:公共政策转型需要考虑经济发展、科技进步、社会需求、政治体制和国际形势等多方面因素。
4.A,B,C,D,E
解析思路:公共政策实施需要考虑政策目标、手段、效果、评价和反馈等多方面因素。
5.A,B,C,D,E
解析思路:公共政策转型需要跨学科的知识和视角,包括经济学、管理学、心理学、社会学和生态学等。
6.A,B,C,D,E
解析思路:知识经济时代,公共政策转型需要关注教育、科技、产业、环境和就业等多个领域。
7.A,B,C,D,E
解析思路:公共政策转型应遵循市场化、公平性、可持续性、创新驱动和公众参与等原则。
8.A,B,C,D,E
解析思路:公共政策转型对政府机构的影响包括职能调整、机构重组、决策优化、服务创新和管理强化。
9.A,B,C,D,E
解析思路:公共政策转型对政府工作人员的要求包括提高政策素养、创新能力、服务意识、沟通能力和执行力。
10.A,B,C,D,E
解析思路:公共政策转型对公共政策学者的要求包括拓展研究视野、增强跨学科研究能力、提高政策分析能力、关注政策实践和加强国际合作。
三、判断题
1.×
解析思路:知识经济时代,公共政策的核心目标仍然是促进社会发展和提高人民福祉,但更强调知识和技术的作用。
2.×
解析思路:公共政策在知识经济时代的作用更加重要,因为知识经济的发展需要有效的政策引导和调控。
3.√
解析思路:知识经济时代,市场机制在资源配置中起决定性作用,公共政策应充分发挥市场机制的作用。
4.×
解析思路:公共政策在知识经济时代仍需政府引导和调控,市场机制不能完全替代政府的作用。
5.√
解析思路:知识经济时代,公众参与对政策制定和实施具有重要意义,有助于提高政策的民主性和科学性。
6.√
解析思路:知识经济时代,环境问题日益突出,公共政策应




