01
高标准农田发展概括
01
高标准农田发展政策
高标准农田是指通过土地整治、水利配套、科技赋能等综合措施,建成“集中连片、设施完善、土壤肥沃、抗灾能力强、生态友好”的现代化农田生产载体。作为农业现代化的“筋骨”,高标准农田在国家粮食安全战略中占据不可替代的地位。数据显示,建成后的高标准农田粮食产能平均提高10%以上,节水节肥率达20%,农药使用量减少10%左右。这既保障了粮食等重要农产品的稳定供给,又降低了农业生产的资源环境代价。同时,高标准农田通过田块整合、路网优化、水利配套,为农业机械化、规模化经营、集约化生产奠定了基础,是推动小农户与现代农业发展有机衔接的关键纽带。
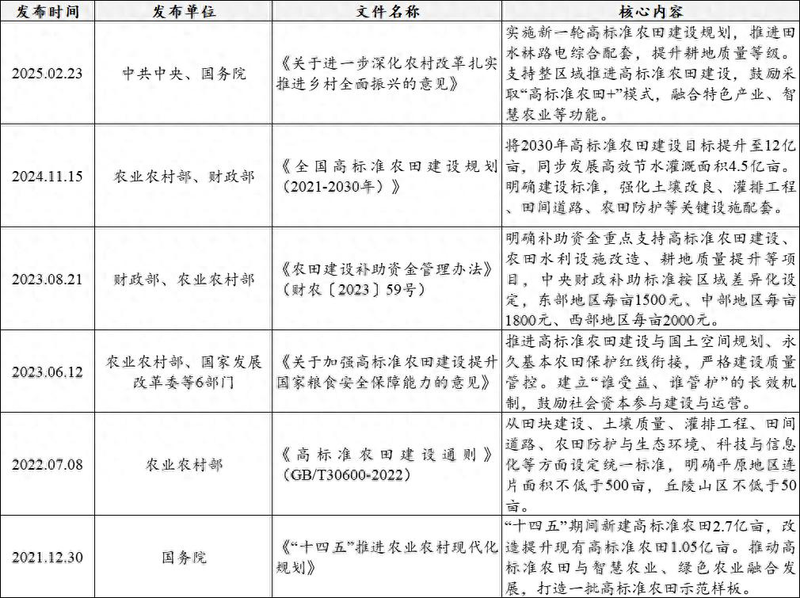
近年来,中共中央、国务院及农业农村部、财政部等多部门针对高标准农田出台多项政策,聚焦“建设规模扩大、建设标准提升、管护机制完善、综合效益释放”四大维度,构建起全方位、多层次的政策支持体系。
表1-1 高标准农田建设主要国家政策梳理

地方层面积极响应国家政策,形成“国家统筹、省负总责、市县落实”的工作推进机制。以江苏为例,省级层面出台《江苏省高标准农田建设提质增效行动方案》,提出推行“集中连片、整镇推进”建设模式,要求苏南地区连片面积不低于800亩,苏中不低于600亩,苏北不低于500亩”。
表1-2 部分省份高标准农田建设政策亮点

02
高标准农田发展政策
我国高标准农田建设立足不同区域自然条件、农业生产基础和产业发展需求,形成了多元化的建设模式,主要包括“规模化连片建设模式、丘陵山区适配模式、绿色生态融合模式、智慧农业赋能模式、产业融合发展模式”等,形成各具特色的典型项目。
表1-3 高标准农田典型建设模式与案例

02
高标准农田投资分析
01
投资定位:精准锚定建设目标与价值导向
高标准农田投资定位需紧扣国家粮食安全战略、区域农业发展需求和市场导向,实现“产能提升、生态友好、农民受益、可持续运营”的多元目标。根据投资主体、建设规模和功能导向,主要分为以下四类定位。
1.粮食安全保障型定位
核心目标是提升粮食综合生产能力,保障口粮绝对安全,投资重点聚焦小麦、水稻、玉米等主粮作物种植区。建设区域以永久基本农田保护区、粮食主产区为核心,突出“规模化、标准化、高产出”,通过田块整合、灌排配套、土壤改良等措施,打造“吨粮田”“稳产田”。投资主体以政府为主导,资金来源依托中央和省级农田建设补助资金,服务对象为种粮大户、家庭农场、农业合作社等规模化经营主体,核心价值体现为粮食产能提升、保障区域粮食供给稳定。
河南滑县粮食安全保障型高标准农田项目,建设规模50万亩,总投资8亿元。项目通过规模化田块整合(每块500亩以上)、配套大型节水灌溉工程和全程机械化作业条件,实现小麦亩产650公斤、玉米亩产700公斤;较改造前增产20%以上,年新增粮食产能1.5亿公斤。
2.生态绿色发展型定位
以“绿色低碳、循环高效、生态友好”为核心,投资聚焦生态敏感区、农产品主产区,将生态保护与农业生产有机结合。建设重点包括土壤污染防治、节水灌溉、绿色防控、生态廊道建设等,推动农业生产方式转型升级,提升农产品质量安全水平。投资主体为政府+社会资本,政府负责基础生态设施建设,社会资本参与绿色生产技术推广、农产品品牌打造,服务对象为绿色农产品生产企业、生态农业合作社,核心价值体现为农业面源污染减排、农产品品质提升、农业生态系统改善。
浙江安吉生态绿色高标准农田项目,建设规模10万亩,总投资2.2亿元,每亩投资2200元。项目配套生态沟渠120公里、绿色防控设施3000套,推广有机肥替代化肥、秸秆全量还田等技术,实现化肥农药使用量较常规农田减少30%,灌溉用水效率提升显著,生产的大米、蔬菜通过绿色食品认证,市场售价较普通产品高20%。
3.科技赋能智慧型定位
以数字化、智能化为核心,投资聚焦农业科技示范园区、现代农业产业园,通过科技投入提升农业生产精准化、高效化水平。建设重点包括智能监测系统、精准灌溉施肥设备、农机自动驾驶系统、大数据管理平台等,推动农业从“经验种植”向“数据种植”转型。投资主体为政府+科技企业+农业经营主体,政府给予政策补贴和基础配套。科技企业投入技术与设备,农业经营主体负责生产运营,服务对象为规模化智慧农业企业、科技型家庭农场,核心价值体现为生产效率提升、资源消耗降低、农业现代化水平提高。
安徽宿州智慧高标准农田项目,建设规模8万亩,总投资2亿元。项目搭建了覆盖全域的土壤墒情、气象、病虫害监测网络,配套智能灌溉控制系统和农机自动驾驶设备,实现灌溉用水精准控制(节水30%)、化肥利用率提升25%,农机作业效率提高40%。
4.产业融合增值型定位
立足“农田+”融合发展理念,投资聚焦特色农产品产区、乡村产业融合发展示范区,将高标准农田建设与特色种植、养殖、农产品加工、休闲农业等产业结合,延伸农业产业链,提升产业附加值。建设重点包括特色作物种植区、种养结合设施、农产品初加工车间、仓储物流设施等。投资主体为社会资本+农业产业化龙头企业,政府给予政策支持和基础设施配套,核心价值体现为农业产业升级、农民增收渠道拓宽、乡村经济活力增强。
江西赣州产业融合型高标准农田项目,建设规模12万亩,每亩投资3600元。项目采用“高标准农田+脐橙种植+初加工+休闲采摘”模式,配套建设脐橙分拣包装车间3个、仓储冷库5座、休闲观光步道20公里。项目实现脐橙亩产提升30%,初加工产品附加值提高50%,带动农户户均年增收2万元。
02
选址布局:遵循资源适配与效益最大化原则
高标准农田投资选址需综合考量自然条件、土地资源、产业基础、政策要求等因素,确保投资效益最大化。
1.自然条件适配原则选址需优先考虑土壤条件适宜、水资源有保障、地形坡度适中的区域。避开地质灾害易发区、生态保护红线区、永久基本农田以外的耕地,确保农田建设与自然环境相适配,降低后期运营风险。内蒙古河套平原高标准农田项目,选址于黄河灌区,土壤肥沃、水资源充足、地形平坦,通过配套引黄灌溉工程和节水设施,实现玉米亩产达800公斤。
2.集中连片原则平原地区选址需满足集中连片面积≥500亩,丘陵山区≥50亩,确保田块整合后能够适配机械化作业、规模化经营和基础设施配套。避开碎片化地块、村庄密集区、交通主干道占用区,减少田块分割,提升农田利用效率和建设性价比。湖北江汉平原高标准农田项目,选址于江汉平原核心产粮区,集中连片面积达10万亩,通过田块平整、沟渠硬化、道路配套,实现了全程机械化作业,规模化种植降低了生产成本。
3.产业协同原则选址需与区域农业产业规划相衔接,优先布局在粮食主产区、特色农产品优势区、现代农业产业园等产业基础较好的区域。靠近农产品加工企业、仓储物流设施、销售市场,促进“生产-加工-销售”全链条协同,提升农产品流通效率,降低产业链运营成本。山东寿光蔬菜产业融合高标准农田项目,选址于寿光蔬菜产业核心区,周边聚集了200多家蔬菜加工企业、30个大型蔬菜批发市场。项目通过高标准农田建设与蔬菜种植、加工、销售产业协同,流通损耗率有效降低。
4.政策合规原则选址需严格遵守国土空间规划、永久基本农田保护红线、生态保护红线等政策要求,确保建设项目符合国家和地方相关规划。优先选择政府政策支持力度大、配套资金充足、群众意愿强烈的区域,降低项目审批、土地流转等环节的难度,保障项目顺利推进。湖南益阳高标准农田项目,选址于永久基本农田保护区内,符合湖南省农业产业发展规划,获得中央补助资金1.8亿元,项目建设顺利推进。
03
投资构成:多元化投入与成本核算
高标准农田投资具有资金密集、投向多元、区域差异显著的特点,其投资内容需覆盖“硬件建设、软件赋能、运营保障”全链条。项目核心围绕工程改造、设备配置、土地整合、科技植入、后期管护等关键环节展开,且不同建设模式、区域的投资成本差异显著。
高标准农田投资内容可划分为工程建设投资、设备购置投资、土地相关投资、科技与服务投资、后期管护投资、其他辅助投资六大类,每类内容均对应明确的建设目标和支出方向,具体如下:
1.工程建设投资
作为高标准农田建设的基础载体,工程建设投资直接决定农田的规模化、标准化水平,主要包括:
2.设备购置投资
支撑农田智能化、高效化运营的硬件配置,根据建设模式差异较大:
3.土地相关投资
保障农田集中连片经营的前提,主要包括:
4.科技与服务投资
提升农田现代化水平和运营效率投入:
5.其他辅助投资
项目实施过程中的配套支出,包括:
表2-1 平原地区规模化建设模式

不同建设模式的成本差异显著:丘陵山区适配模式因梯田改造、小型水利设施建设难度大,每亩投资比平原地区高20%-30%;智慧农业赋能模式因智能设备、数字化平台投入大,每亩投资可达2000-3000元;产业融合发展模式因配套加工、仓储、休闲设施,每亩投资最高可达3000-4000元。我国不同区域高标准农田投资成本差异明显。
表2-2 不同区域高标准农田投资成本对比

04
收益回报:长期稳定与多元收益并存
高标准农田投资回报具有“长期稳定、多元收益、社会效益突出”的特点,回报周期通常为9-15年。同时高标准农田投资不同模式因投资成本、收益结构、政策依赖度不同,回报周期存在明显分层;且同一模式下因区域资源禀赋差异,周期波动幅度可达1-3年。结合全国多个典型项目数据,各模式回报周期及核心驱动因素如下表所示:
表2-3高标准农田不同模式回报及核心驱动因素

03
高标准农田盈利解析及案例
01
基础盈利方式
1.新增耕地指标交易收益
新增耕地指标交易收益是高标准农田项目的核心短期盈利模式。通过土地平整、田坎归并、废弃地复垦等整治工程,将碎片化、低利用率土地转化为符合标准的耕地,经自然资源部门核定后形成占补平衡指标,在省级或国家级土地交易平台挂牌交易,获取合理回报。其核心逻辑是盘活闲置土地资源,将“非标土地”转化为可市场化流通的“指标商品”。
从收益量化来看,不同类型耕地指标价格差异显著:旱地指标交易价区间为1.8万元/亩(青海最低价)至20万元/亩(江西限价上限);水田指标因产能更优,价格达15万元/亩(广西指导价)至40万元/亩(高标准农田优质水田)。项目建设成本方面,中央财政基础补贴2400元/亩,地方配套后亩均总投入3000-5000元(平原地区),丘陵山区因建设难度大,成本可达5000元/亩以上。山东莒县高标准农田项目是典型案例,项目总建设规模涵盖多个零散地块,通过综合整治新增耕地1100亩,全部按10万元/亩的市场价格完成交易。项目建设总成本3200万元,其中中央财政补贴2400元/亩,地方配套及社会资本投入约700元/亩。扣除总成本后,亩均净收益超过7万元。收益分配采用“政府30%+投资方70%”的比例,投资回收期较短。
2.新增产能指标交易收益
新增产能指标交易收益是依托高标准农田提质增效功能的盈利模式。通过土壤改良、灌排配套、田间道路升级等工程措施,提升农田粮食生产能力。新增产能经农业农村部门与自然资源部门联合核定后,形成可单独交易或与耕地指标捆绑流转的产能指标,由产能缺口地区或非农建设单位购买。其核心逻辑是将“隐性产能提升”转化为“显性经济价值”,尤其适用于粮食主产区和产能提升空间大的项目。
收益量化数据显示,全国产能指标交易单价相对稳定:广西执行1万元/(亩・百公斤)的指导价格,青海最低价为3000元/百公斤。产能提升幅度上,新增建设的高标准农田亩均增产80-90公斤,改造提升类项目亩均增产70-80公斤。成本分摊方面,产能提升相关投入已纳入高标准农田建设总成本(3000-5000元/亩),进一步放大了项目整体回报率。
湖南攸县高标准农田改造项目极具代表性,项目建设规模2万亩,针对原有农田土壤贫瘠、灌溉不足的问题,实施土壤改良、水肥一体化等工程后,亩均粮食产能提升40公斤。按照当地30元/公斤的产能指标交易价格,项目总产能交易收益2400万元。项目建设总成本6000万元,其中产能提升相关投入占比约20%,亩均产能收益达600元。该项目同时捆绑销售部分产能指标与耕地指标,使整体交易溢价提升超过10%。
3.土地流转收益
土地流转收益是高标准农田项目运营期的核心稳定盈利模式。通过“小田并大田”“零散地块整合”等整治措施,打破原有土地碎片化格局,提升农田连片度和机械化适配性。项目运营主体通过集中流转土地后转租给种粮大户、合作社或农业企业,获取租金溢价收益。其核心逻辑是通过基础设施升级激活土地资产价值,形成“整治→溢价→流转→持续收益”的闭环,为项目长期运营提供稳定现金流。
整治前后土地流转价格差异显著:湖南平江县新港村的农田整治前租金280元/亩无人问津,整治后竞拍价达395元/亩;湖南岳阳地区零散农田整治前流转价100-200元/亩,整治后提升至350-400元/亩;汨罗市高标准农田改造后,土地流转金溢价100-300元/亩。若采用“保底+分红”模式,农户获700-900斤/年保底收益,进一步提升收益空间。
湖南平江县长寿镇新港村将600多亩被鱼塘、菜地切割的“巴掌田”,整治为“田成方、路成网、渠相通”的高标准农田。整治后通过公开竞拍流转,种粮大户徐林德以395元/亩的价格拍下全部,较整治前亩均溢价115元。运营主体从流转溢价中获得40%收益,村集体获得20%,农户获得40%,实现三方共赢。此外,因农田配套完善,承租方机械化作业成本降低30%,续约意愿强烈。
4.规模化种植收益
规模化种植是通过整合土地资源,开展粮食、特色作物规模化种植,依托高标准农田的产能优势和成本控制优势,获得稳定的种植收益。规模化种植通过集中连片种植,实现机械化作业、标准化生产,降低单位面积生产成本;依托土壤改良、灌排配套等设施,提升作物产量和品质;通过规模化采购农资、集中销售农产品,获得批量采购折扣和销售溢价。
粮食种植方面,高标准农田小麦、玉米两季亩均年产值3000-3500元,扣除生产成本2000多元元,亩均年净利润900-1200元。特色作物种植方面,种植蔬菜、水果等经济作物,亩均年净利润可达3000-4000元,部分高端作物(如有机蔬菜、特色水果)亩均年净利润超8000元。
山东寿光蔬菜高标准农田基地,建设规模5万亩,采用“统一规划、统一品种、统一技术、统一销售”的规模化种植模式。通过高标准农田配套的滴灌系统、温室大棚设施,实现蔬菜年产3茬,亩均产量1.5万公斤,市场售价2.5元/公斤;扣除生产成本,亩均年净利润超过3万元。此外,基地通过规模化采购农资获得15%的批量折扣,使农产品售价较零散种植户提升20%。
02
新增加收益拓展
1.农业社会化服务收益
农业社会化服务收益是高标准农田项目的延伸盈利模式,依托农田集中连片、设施完善的基础优势,为项目区及周边农户、新型经营主体提供全程或专项农业社会化服务,通过收取服务费实现稳定收益。核心服务涵盖农机耕种收、工厂化育秧、粮食烘干、农产品加工、病虫害统防统治、农技指导等。核心逻辑是通过专业化、规模化服务降低农户生产门槛,同时挖掘服务环节的增值空间,形成“建设+服务”的长效盈利闭环。
收益量化来看,各类服务收费标准清晰:工厂化育秧服务每亩100-120元,农机耕整每亩50-80元、播种每亩30-50元、收割每亩60-100元,粮食烘干服务每吨80-120元,全程托管服务每亩收费300-500元。按服务面积1万亩计算,单项服务年收益可达50-100万元。
广西苍梧县阳光农机专业合作社是典型案例。依托当地高标准农田建成区域性水稻产业中心,拥有各类农机78台套、1024㎡育秧厂房、日加工50吨的大米生产线,服务覆盖面积超1万亩。合作社提供“耕、种、防、收、烘、加工”全链条服务,工厂化育秧亩均收费120元,粮食烘干每吨收费100元,大米加工按每公斤稻谷增值0.5元计费。2024年,合作社完成谷物烘干590吨,加工销售大米400吨,农机社会化服务覆盖1万亩,仅加工环节就实现亩均增值200元,全年服务总产值200万元。
2.生态碳汇交易收益
生态碳汇交易收益是通过实施水土保持、节水灌溉、秸秆还田、生态种植等措施,提升农田生态系统的碳汇能力或减少温室气体排放,经专业机构核算、认证后形成可交易的碳汇或碳减排指标,在生态产品交易平台挂牌出售获取收益。收益量化数据显示,碳汇交易价格因类型不同存在差异:水土保持碳汇交易单价可达70-80元/吨;高标准农田亩均年固碳或减排量约0.3-0.5吨,按平均50元/吨的交易价格计算,亩均年碳汇收益15-25元;若长期认证总收益可达150-250万元。
安徽金寨县高湾小流域项目极具代表性,该项目通过15年水土保持综合治理,将21.87平方公里的荒坡地改造为高标准示范梯田。经核算形成碳汇量9.95万吨,在安徽省生态产品交易所挂牌交易,最终以81元/吨的单价成交。成都崇州市则推出全省首个高标准农田碳汇开发项目,开发规模36万亩,通过稻田间歇灌溉技术年减少二氧化碳当量12万吨,每年可创收500万元。
3.农文旅融合收益
农文旅融合收益是高标准农田的跨界盈利模式,依托农田连片景观、生态环境优势及周边旅游资源,开发休闲观光、农事体验、研学教育、露营垂钓等文旅业态,通过门票、体验项目收费、餐饮住宿、农产品直销等实现多元收益。核心逻辑是打破“单一种植”的盈利局限,将高标准农田打造为“田园景区”,实现农业与文旅产业的深度融合,提升项目综合附加值。
安徽桐城杨安村依托5000余亩高标准农田,引入社会资本打造“拾趣杨安”农文旅项目,唤醒400多亩闲置资源。项目围绕287亩大官塘开发渔光互补、亲水垂钓、环湖小火车等业态,将闲置小学改造为可容纳100人的研学基地,把废弃塘坑打造成星空露营地。仅大官塘周边就带动5户村民年增收超15万元,2024年村集体经济总收入达143万元。龙南市稻香湾2200亩高标准农田也通过融合休闲农业,年接待游客5000余人次,实现文旅营业收入37.5万元。
4.农资供应链服务收益
农资供应链服务收益是依托项目规模化种植需求及周边农业经营主体资源,整合种子、化肥、农药、农膜等农资供应链,通过集中采购、厂家直供、统一配送等方式降低采购成本,再分销给种植户赚取差价收益;同时可提供农资使用指导、病虫害诊断等配套服务收取服务费。
江苏苏垦农服与重庆万州区社的实践极具示范意义。苏垦农服通过“集中招标+厂家直采+错峰采购”模式,农资集采比例达98%,直采比例达90%;2024年小麦季83个农药品规降本14%,水稻季108个品规降本10%,仅淡季储备农资就创利近1000万元。重庆万州区社依托供销系统供应链优势,实现高标准农田项目区农资出厂直供,减少流通环节后采购成本降低10%,通过“统一配送、连锁经营”模式覆盖10多个农资网点,年配送服务收益超30万元。
03
政策红利补贴
1.建设阶段补贴
建设阶段补贴是政府为支持高标准农田建设给予的专项补助资金,是项目投资的重要资金来源,提升投资回报率。目前建设阶段的补贴类型包括中央财政补助、省级财政配套、市县财政配套、专项奖励资金(如示范项目奖励、提前竣工奖励)。中央财政补助标准为东部地区每亩1500元、中部地区每亩1800元、西部地区每亩2000元;省级财政配套标准为每亩200-500元,部分省份对示范项目、智慧农业项目给予额外补助(每亩200-300元);市县财政配套标准为每亩100-200元。
天津滨海新区盐碱地高标准农田项目,建设规模25万亩,总投资8.3亿元。项目获得中央补助2000元/亩、省级补助800元/亩、市县配套520元/亩,项目实现建设资金全额补贴,投资主体零成本建设,后期仅需承担运营和管护成本,显著提升了项目盈利水平。
2.运营阶段补贴与奖励
运营阶段补贴与奖励是政府为鼓励高标准农田持续发挥效益,对运营主体给予的专项扶持,包括粮食保供奖励、绿色生产补贴、农机购置补贴、贷款贴息等。
粮食保供奖励:对承担粮食保供任务的经营主体,给予每亩每年100-200元的奖励。
绿色生产补贴:对采用有机肥替代化肥、绿色防控等绿色生产技术的经营主体,给予每亩每年50-100元的补贴。
农机购置补贴:对购置智能农机、灌溉设备等的经营主体,给予设备购置金额30%的补贴。
贷款贴息:对高标准农田建设和运营的贷款,给予年利率1%-2%的贴息补贴。
湖南益阳高标准农田项目,建设规模12万亩,运营阶段获得多项补贴与奖励:粮食保供奖励每亩每年150元,绿色生产补贴每亩每年80元,购置智能灌溉设备1000台获得农机购置补贴30%(1500万元)。项目贷款3亿元,年利率4%,获得贷款贴息1.5%。
3.项目申报与认证收益
通过申报各类农业示范项目、获得相关认证,可获得额外的政策支持和奖励资金,进一步提升项目盈利水平。可申报的项目类型包括国家现代农业产业园、农业产业强镇、高标准农田示范项目、绿色农业示范基地等;可开展的认证包括绿色食品认证、有机食品认证、地理标志产品认证、智慧农业示范基地认证等。江西赣州产业融合型高标准农田项目,成功申报国家现代农业产业园,获得中央补助资金2亿元;生产的脐橙通过绿色食品认证和地理标志产品认证,获得省级奖励资金500万元;项目被评为全国智慧农业示范基地,获得国家级奖励资金300万元。
04
结论与展望
高标准农田作为保障国家粮食安全、推动农业现代化、促进乡村振兴的核心载体,具有显著的社会效益、生态效益和经济效益。其投资模式呈现“政府主导、社会参与、多元协同”的特点,盈利模式涵盖生产经营、资产运营、产业融合、政策红利等多个维度。通过多元化盈利组合和科学的风险防控,能够实现长期稳定的投资回报。
随着国家对高标准农田建设支持力度的不断加大,以及智慧农业、绿色农业、产业融合等新业态的快速发展,高标准农田投资盈利空间将进一步扩大。各投资主体应精准把握高标准农田建设的政策导向和市场需求,科学进行项目定位与选址,优化投资成本结构,创新盈利模式,加强风险防控,实现经济效益、社会效益和生态效益的统一。同时,政府应进一步完善政策支持体系,优化营商环境,共同推动高标准农田建设高质量发展。





