2026年河北省考招录公告即将发布,无论是首次备考的新手,还是再战的“老司机”,清晰掌握笔试、面试的考情细节,都是备考路上的关键一步。今天,我们就从笔试、面试两大核心环节,为大家整理一份超全面的考情分析,助力大家精准发力、高效备考!
2026年招录流程
【公告发布】:2026年1月30日
【网上报名】:2026年2月1日9:00至2月5日17:00
【线上缴费】:2026年2月上旬
【打印准考证】:2026年3月10日-15日
【公共科目笔试】:2026年3月14日
9:00-11:00 行政职业测验能力
14:00-16:30 申论
【专业科目笔试】:2026年3月15日
9:00-11:00 公安类专业科目
【笔试成绩查询预测】:2026年4月9日左右
【面试时间预测】:2026年4月下旬
【查询网址】:河北人事考试网
往年招录情况

河北省近三年招录数据呈现“稳中有升”的态势,2024年招录数同比增长13.7%,2025年招录数同比增长12.2%,是近年来招录规模最大的一年。

从地区分布来看,定州、雄安新区、石家庄是竞争的热门地区,沧州、辛集、廊坊等地区竞争强度也很大,在报考时需结合自身条件谨慎选择。

从中可以看出,廊坊市直属“职位A”(职位代码1061047 )竞争比达234:1,居榜首;沧州、石家庄等地多个职位上榜,这些职位招考人数多为1人,过审人数均在140上,这也就反映出这些职位竞争异常激烈。
岗位选择建议
选岗是上岸的“第一步”,选对岗位能大幅降低备考难度。结合往年报考经验和2025年招录特点,给大家以下几点建议:
1.优先利用限制条件“筛岗”:应届生身份、户籍、党员身份、专业限制等都是降低竞争的重要条件。例如,2025年公告明确“服务基层项目人员”“退役大学生士兵”可视作服务地、服役地户籍;预备党员可按党员身份报考,符合条件的考生务必充分利用这些优势。
2.合理把握报名时间:不要在报名第一天盲目提交,可先观察2-3天,参考官方发布的报名人数统计,避开竞争过于激烈的岗位;但也不要拖到最后一天,避免因资格审查未通过而无法重新报名。
3.专业匹配要精准:优先选择与专业小类完全匹配的岗位,若可选范围较小,再考虑专业大类匹配的岗位,避免因专业不符被取消资格。同时要注意岗位的性别要求,尤其是公检法等系统的岗位,部分会明确限制性别,需仔细核对。
4.结合自身实力定位:笔试优势强的考生,可尝试报考招录人数较少的精准岗位,靠分数拉开差距;面试优势强的考生,可选择招录人数较多的岗位,提高进面概率,再通过面试翻盘。
5.避开“热门误区”:不要盲目追捧省直、离家近、交通便利的热门岗位,这类岗位竞争往往异常激烈。基础薄弱的考生可优先考虑县乡基层岗位、冷门地区岗位,先保证上岸,再寻求后续发展。
6.以官方岗位表为准:筛选岗位时务必查看河北省人事考试网发布的官方岗位表,避免依赖第三方筛岗工具,防止遗漏合适岗位。
笔试考情
河北省考笔试分为公共科目和专业科目,公共科目为《行政职业能力测验》和《申论》,所有考生均需参加;报考公安机关人民警察职位的还需参加公安专业科目考试。
2025年笔试有两处重大变化,考生需重点关注:
1. 行测科目调整
2025年行测试卷新增“政治理论”部分,与常识判断并列,主要测查党的创新理论及党和国家方针政策的掌握情况;原常识判断中的政治类内容不再考查,言语理解、数量关系、判断推理、资料分析部分内容不变。行测考试时限120分钟,满分100分,考生需针对性加强政治理论的学习。
2. 申论科目调整
申论新增作答要求:作答时需一格一字,不得超出题目作答字数限制。申论试卷分为A、B、C三类,分别对应县级及以上综合管理类职位、乡镇(街道办事处)综合管理类职位、行政执法类职位,考试时限150分钟,满分100分,考生需根据报考岗位对应的试卷类型针对性备考。
公共科目

行测
(一)政治理论
1、题目题量:20题
2、题型分布:主要分布在马原、会议讲话、重大文件等等
3、备考建议:政治理论大概可以分为理论和时政两部分,这两部分的区别在于理论是大致不变的,时政是常出常新的。时间富裕可以找找机构的政治理论公开课,课程一定要新,看理论部分就行。时政部分可以和常识一起准备。
(二)常识判断
1、题目题量:10题
2、题型分布:历史1-2题+科技1-2题(生活科技)+法律2-3题左右(民法、刑法)+人文1-2题+地理 0-1题
3、备考建议:非时政部分湖北所有试卷均刷一遍之后,所有省份非时z部分的近几年常识建议刷一遍,包括事业编。
4、考试建议用时:8分钟
(三)言语理解
1、题量:35题
2、题型:逻辑填空+片段阅读
3、备考建议:片段阅读重点掌握讲义中的解题方法。在练习中逐步达到对方法的熟练运用。做细节题时按句划线即可,不用分析结构。填空要根据文段的逻辑来选词,掌握基础课中的特殊技巧。
4、考试建议用时:30-35分钟
(四)数量关系
1、题量:15题
2、题型分布:近四年考试中,计算问题、几何问题、行程问题、排列组合、概率问题每年均有考查,极值问题有三年考查。
3、备考建议:同学们要掌握并熟练应用各种常见公式,结合题型的特点和解题思想逐一复习,练习的时候要掐时间做题。
4、考试建议用时:13-18分钟
(五)判断推理
1、题量:30题
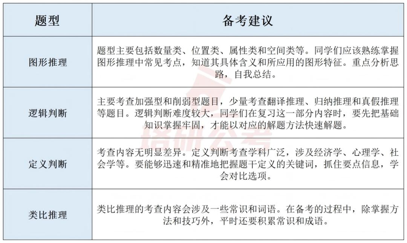
2、题型:图形推理、定义判断、类比推理、逻辑判断
3、备考建议:

4、考试建议用时:30-35分钟
(六)资料分析
1、题量:20题
2、题型:4篇材料,共20道小题
3、备考建议:牢记资料分析思维导图,做题时直接利用核心公式解题,提高解题效率。同时掌握速算技巧,并通过练习题进行巩固提高。
4、考试建议用时:23-28分钟
申论
1、A卷(县级卷):县级及以上综合管理类职位使用A类卷,A类侧重于考察考生的综合分析能力、提出和解决问题能力。材料多涉及乡村和城市的整体,涉及领域更多远,议论文写作的主题围绕发展,比较宏观。
2、B卷(乡镇卷):乡镇(街道办事处)综合管理类职位使用B类卷,B类侧重于考察考生的贯彻执行能力和解决问题能力。材料涉及乡村和区县发展现状的局部,涉及领域以民生为主,议论文写作的主题倾向于理想信念。
3、C卷(行政执法卷):行政执法类职位使用C类卷,C类侧重考察考生依办事,公共服务能力。材料更倾向于具体的执法事件,应该以事实性、案例材料主,大概率不会考察议论文写作。
成绩计算
河北省考的综合成绩计算公式是统一的,适用于除公安职位外的所有岗位:
综合成绩=(笔试总成绩/2)x40%+面试成绩x60%
1、笔试总成绩:行政职业能力测验(行测)成绩+申论成绩,满分200分。
2、面试成绩:满分100分,且有合格线要求,通常为60分,未达线则直接淘汰。
3、综合成绩:保留两位小数。
面试考情
基本信息

1、面试形式
河北省考面试以结构化面试为主,不分专业专项。现场采用看题读题的方式,部分地市考官不读题,有题本,大部分地区考场没有纸笔。一般是7名考官,含1名主考官。
2、面试题量及时长
面试题量:上午下午各一套,每天2套题
面试时长:时间包干制,10分钟3道题,不限制每道题的思考和答题时间,一般剩余1分钟时问会有提醒。
3、面试题型
河北省考面试主要考察综合分析、言语理解、岗位匹配、计划组织、解决问题、联想分析等几类题型。其中综合分析考察较多,这部分社会现象和态度观点是重点,每套题必有1-2题;演讲漫画类是河北省考的特色题型,每年都会出现,频率不定;人际应变题河北省每年也都会有,主要是日常工作安排活动组织或者是与群众/司事/领导矛盾冲突。
4、面试成绩
去掉一个最高分和一个最低分,取最低分。每半天集中公布面试成绩,三天左右官网公布综合成绩和体检名单。
备考建议
1.夯实基础,掌握答题框架:先系统学习各类题型的答题思路和框架,明确不同题型的作答重点,比如综合分析题需做到“提出观点-分析观点-落实观点”,计划组织协调题需清晰呈现“活动筹备-活动开展-活动总结”的流程,但要避免生搬硬套模板,需结合题目灵活调整。
2.关注河北本地热点:面试题目常结合河北省的发展实际、热点事件命题,比如雄安新区建设、乡村振兴、生态环境保护等本地重点工作,考生需多关注河北日报、河北发布等官方平台,积累相关素材,增强答题的针对性和专业性。
3.加强实战模拟训练:结构化面试注重临场发挥,考生需多进行全真模拟,模拟考场环境、考官提问、答题计时等环节,提升语言表达的流畅度、逻辑性,同时锻炼心态,避免紧张慌乱。建议组建备考小组,相互点评指导,及时发现并改进问题。
4.重视细节把控:答题时要注意时间分配,3道题10分钟,需合理规划每道题的思考和答题时间,避免超时;语言表达要简洁明了,条理清晰,避免冗余;同时注意仪容仪表,保持整洁、得体,展现良好的精神状态。
5.提前准备证件材料:面试前需按要求完成证件审核,需准备身份证、毕业证、学位证、笔试准考证、户籍材料、岗位要求的相关证明等材料,应届毕业生需提供《2025年大中专毕业生就业协议书》、学校证明等,国(境)外留学回国人员需提供教育部留学服务中心的学历认证材料,务必提前整理齐全,避免遗漏。
面试真题






