穗府〔2018〕2号
广州市人民政府关于印发广州市创建国家知识产权强市行动计划(2017—2020年)的通知
各区人民政府,市政府各部门、各直属机构:
现将《广州市创建国家知识产权强市行动计划(2017—2020年)》印发给你们,请认真组织实施。执行中遇到问题,请径向市知识产权局反映。
广州市人民政府
2018年1月18日
广州市创建国家知识产权强市行动计划
(2017—2020年)
根据《国家知识产权局关于加快建设知识产权强市的指导意见》(国知发管字〔2016〕86号),为深入推进知识产权制度在我市经济发展、产业规划、综合治理、公共服务等领域的全面运用,持续推进供给侧结构性改革和创新驱动发展,更好发挥知识产权在率先构建以创新为引领的经济体系和发展模式中的龙头骨干作用,将知识产权打造成广州最叫得响的品牌,创建国内一流、国际有影响力的知识产权强市和具有集聚、引领、辐射作用的知识产权枢纽城市,全面提升城市国际竞争力,特制定本行动计划。
一、总体要求
(一)指导思想。
全面贯彻党的十九大精神和习近平新时代中国特色社会主义思想,深入贯彻习近平总书记对广东工作“四个坚持、三个支撑、两个走在前列”的重要批示精神,按照党中央、国务院决策部署,紧紧围绕“五位一体”总体布局和“四个全面”战略布局,贯彻落实创新、协调、绿色、开放、共享的发展理念,深入实施国家知识产权战略和创新驱动发展战略,深化知识产权综合管理改革,围绕建设国际航运、航空、科技创新战略枢纽,以加强知识产权治理为基础,以强化知识产权运用和保护为主线,以改革创新为动力,以提升知识产权价值为核心,按照“严格保护、激励创新、富企强市、引领未来”的指导方针,保障和激励大众创业、万众创新,把广州建设成为创新活力足、运用效益好、保护环境优、可持续发展能力强的知识产权强市。
(二)基本原则。
——深化战略引领。深入落实创新驱动发展和“一带一路”倡议部署,深入实施国家知识产权战略,提升知识产权创造、运用、保护、管理和服务能力。
——坚持市场导向。发挥市场配置创新资源的决定性作用,强化企业创新主体地位和主导作用,加快“放管服”改革,加强知识产权公共服务和市场监管。
——强化系统集成。以制度创新为核心,充分发挥自贸试验区、国家自主创新示范区、知识产权法院等政策资源优势。
——坚持统筹兼顾。统筹国际国内创新资源,加强开放式创新,促进创新资源开放共享。
(三)建设目标。
到2020年底,按“对标国际、领跑全国、支撑区域”的知识产权强市建设总要求,基本实现知识产权创造旺盛、运用高效、保护严格、管理科学、服务优良、人才集聚,知识产权与产业、科技、金融发展深度融合,知识产权对城市创新驱动发展的作用充分显现,对推进营商环境改革、深化供给侧结构性改革、构建开放型经济新体制的作用凸显,使知识产权成为经济转型升级的新引擎、优化资源配置的新动力、创新驱动发展的新支撑,将广州建设成为国家知识产权强市和具有集聚、引领、辐射作用的知识产权枢纽城市,形成一批可复制可推广的经验。
——创建集中高效、链条完整、职责健全的知识产权综合管理体系。开展知识产权综合管理改革试点,探索建立有效可行的知识产权管理体制机制。重点推动规模以上工业企业、高新技术企业知识产权管理规范化,全市通过知识产权管理规范国家标准认证的单位达到1600家以上;建立重大经济科技活动知识产权评议制度,市属高新技术企业发明专利申请量年均增长28%以上,市属国有工业企业发明专利申请量年均增长25%以上。
——创建严格的知识产权保护法规制度和工作体系。建立覆盖确权、用权、维权全链条的知识产权大保护工作格局,形成多元知识产权纠纷解决机制。全市创新权益得到充分保护,创新活力全面激发,知识产权保护环境达到国内一流水平,查处假冒专利案件结案率达到95%以上,办案量年均增长20%以上。
——创建开放创新、集聚融合、健康持续的知识产权产业发展体系。形成若干具备国际竞争力的知识产权领军企业和产业集群,知识产权对全市经济发展的贡献度达到国内一流水平。发明专利申请量年均增长18%以上,专利质押融资金额年均增长20%以上,投保专利保险的企业数量年均增长30%以上,每年支持专利技术产业化项目100项以上,培育一批专利密集型产业和高价值专利,培育一批国家知识产权优势企业和示范企业,培育市知识产权强企50家以上,市知识产权示范单位15家以上。商标申请量年均增长20%以上,商标注册量年均增长15%以上。
——创建服务多元、优质高效、资源共享的知识产权服务体系。建立市场化的知识产权运营服务体系,支持3家以上知识产权运营服务机构做大做强,年专利交易额达到10亿元以上。加快知识产权公共服务体系建设,加强知识产权服务人才队伍建设,知识产权对外合作交流达到国内一流水平,把广州建成知识产权资源集聚地。全市专利申请代理率达到70%以上,知识产权服务从业人员达到4000人以上。
二、重大工程和重点任务
(一)实施知识产权管理能力提升工程。
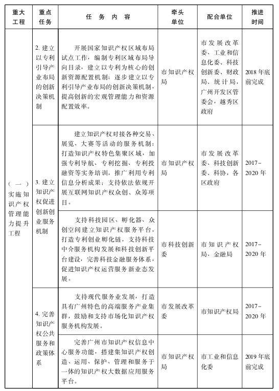
1.推进知识产权管理体制机制改革。按照国家和省有关文件精神,探索推进知识产权综合管理改革,建立权界清晰、分工合理、权责一致、运转高效的综合行政管理机制(市知识产权局、编办牵头,市委改革办,市发展改革委、工商局、版权局配合)。加快推进中新广州知识城国家知识产权运用和保护综合改革试验,在广州开发区形成知识产权局统一管理专利、商标、版权的管理模式,为建立集中高效的知识产权综合管理体系探索经验(广州开发区管委会负责)。加强各区知识产权管理机构建设和工作队伍建设,打通创造、运用、保护和服务等关键环节,提升知识产权管理效能,持续开展区域知识产权试点示范工作,积极培育国家知识产权强区(市知识产权局牵头,各区政府配合)。贯彻落实《广州市加强知识产权运用和保护促进创新驱动发展的实施方案》,制定《广州市促进专利工作规定》,修订《广州市专利工作专项资金管理办法》;建立重大经济科技活动知识产权评议制度,加强重大经济和科技项目实施全过程知识产权管理,重大经济和科技项目知识产权评议率达到80%(市知识产权局牵头,市发展改革委、工业和信息化委、科技创新委、财政局、商务委、国资委、工商局、版权局配合)。
2.建立以专利引导产业布局的创新决策机制。开展国家知识产权区域布局试点工作,摸清我市专利创造环境和专利产出家底,厘清专利资源与科技、产业和社会领域的匹配关系,编制专利区域布局导向目录,建立以专利为核心的创新资源配置机制;通过专利区域布局促进创新链、产业链、资金链、政策链深度融合,逐步建立以专利引导产业布局的创新决策机制,提高创新的宏观管理能力和资源配置效率(市知识产权局牵头,市发展改革委、工业和信息化委、科技创新委、财政局、统计局,广州开发区管委会,越秀区政府配合)。
3.建立知识产权促进创新创业服务机制。建立知识产权对接各种交易、展览、大赛等活动的服务机制;打造知识产权特色集聚区域,加强专利导航、专利挖掘、专利投融资等实务培训,推广利用专利信息分析成果;支持依法依规开展互联网知识产权众创、众筹项目(市知识产权局牵头,市发展改革委、科技创新委、科协,各区政府配合)。支持科技园区、孵化器、众创空间建立知识产权服务平台,打造专利创业孵化链,支持科技中介服务机构发展和科技创新平台建设,完善科技金融服务体系,促进知识产权运营服务新业态发展(市科技创新委牵头,市知识产权局、金融局配合)。
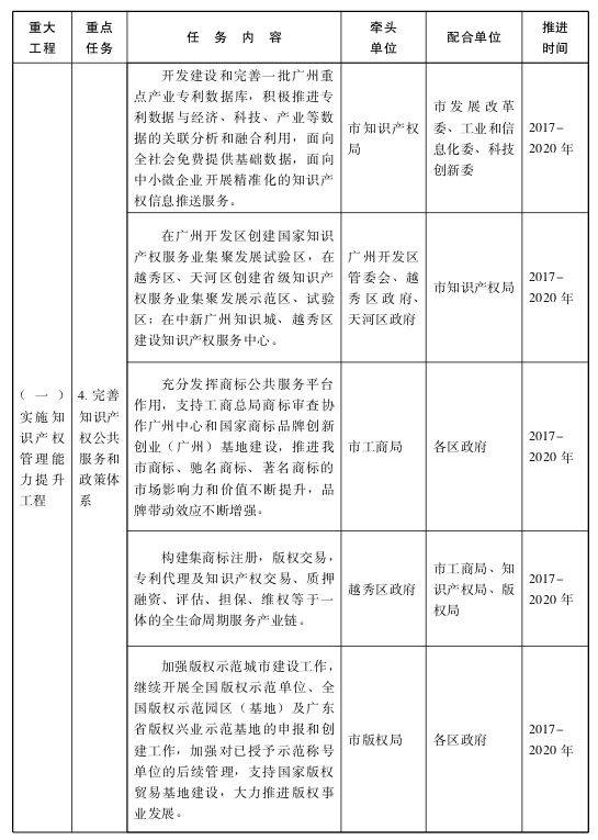
4.完善知识产权公共服务和政策体系。支持现代服务业发展,打造具有广州特色的高端服务产业集群,鼓励和支持市场化知识产权服务机构发展(市发展改革委牵头,市知识产权局配合)。全面推进“互联网+知识产权”实施计划,完善广州市知识产权信息中心服务功能,搭建集知识产权创造、运用、保护、管理和服务于一体的知识产权大数据应用服务平台(市知识产权局牵头,市工业和信息化委配合)。开发建设和完善一批广州重点产业专利数据库,积极推进专利数据与经济、科技、产业等数据的关联分析和融合利用,面向全社会免费提供基础数据,面向中小微企业开展精准化的知识产权信息推送服务(市知识产权局牵头,市发展改革委、工业和信息化委、科技创新委配合)。在广州开发区创建国家知识产权服务业集聚发展试验区,在越秀区、天河区创建省级知识产权服务业集聚发展示范区、试验区;在中新广州知识城、越秀区建设知识产权服务中心,集聚知识产权综合服务机构(广州开发区管委会、越秀区政府、天河区政府牵头,市知识产权局配合)。充分发挥商标公共服务平台作用,支持工商总局商标审查协作广州中心和国家商标品牌创新创业(广州)基地建设,推进我市商标、驰名商标、著名商标的市场影响力和价值不断提升,品牌带动效应不断增强(市工商局牵头,各区政府配合)。构建集商标注册,版权交易,专利代理及知识产权交易、质押融资、评估、担保、维权等于一体的全生命周期服务产业链(越秀区政府牵头,市工商局、知识产权局、版权局配合)。加强版权示范城市建设工作,继续开展全国版权示范单位、全国版权示范园区(基地)及广东省版权兴业示范基地的申报和创建工作,加强对已授予示范称号单位的后续管理,支持国家版权贸易基地建设,大力推进版权事业发展(市版权局牵头,各区政府配合)。
(二)实施知识产权保护工程。
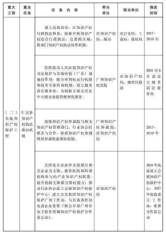
5.完善知识产权执法维权机制。建立高效的市、区知识产权行政执法体系,探索开展知识产权综合行政执法;完善跨区域、跨部门知识产权执法协作机制(市知识产权局、编办牵头,市公安局、工商局、版权局配合)。发挥最高人民法院知识产权司法保护与市场价值(广东)基地的作用,健全审判权运行机制和技术专家咨询机制,设立越秀诉讼服务处,为创新主体尤其是中小微企业提供便利化服务(广州知识产权法院牵头,市知识产权局、越秀区政府配合)。加强知识产权仲裁院与相关知识产权管理部门、行业协会的联系与合作,探索知识产权领域网络仲裁快速维权机制(广州知识产权仲裁院、市知识产权局负责)。支持龙头企业牵头组建以相关企业为主体、服务机构和科研机构参与的产业知识产权联盟,提升创新主体联合维权能力;推动行业协会成立会展知识产权保护中心;成立京东集团知识产权保护广州工作站;与具备条件的电商企业签署《联合开展广州市电子商务领域知识产权保护合作备忘录》(市知识产权局负责)。加强海外知识产权维权援助,支持企业开展知识产权海外布局和维权,引导行业协会、中介组织等第三方机构参与解决海外知识产权纠纷,建立涉外知识产权争端联合应对机制(市商务委、知识产权局牵头,市外办、工商局、版权局配合)。在市知识产权信息中心的基础上成立市知识产权维权援助中心;加强中国广州花都(皮革皮具)知识产权快速维权中心、广东知识产权维权援助中心南沙分中心建设,探索建立快速维权与行政、司法衔接机制(市知识产权局、花都区政府、南沙区政府负责)。配合国家和广东省知识产权局在广州开发区建设中国(广东)知识产权保护中心(市知识产权局、广州开发区管委会负责)。进一步完善以“两书五制”为核心的商标监管长效机制;建立集防范、监控、预警与打击惩处为一体的商标监管长效机制,加强工商行政执法与刑事司法的衔接配合,构建运转畅通的商标保护联动协作机制(市工商局牵头,各区政府配合)。加强市贸促会、工商联会员企业知识产权诚信管理和自律机制建设(市贸促会、工商联负责)。
6.拓宽知识产权纠纷多元解决渠道。进一步构建知识产权多元化保护机制,建立相互衔接、相互支撑的知识产权保护网络;加强广州知识产权法院建设,健全行政执法和刑事司法相衔接及跨部门、跨地区知识产权保护协作机制,完善案情通报、信息共享、案件移送制度,发挥知识产权司法保护、行政保护的主渠道作用(广州知识产权法院,市法院、知识产权局牵头,广州海关、黄埔海关配合)。加强知识产权纠纷行政调解、人民调解,畅通行政调解、人民调解获得司法确认的渠道(市委政法委牵头,广州知识产权法院,市法院、司法局、知识产权局,广州海关,黄埔海关配合)。倡导运用仲裁方式保护知识产权,在南沙自贸试验区内开展知识产权调解与仲裁服务(广州知识产权仲裁院、南沙区政府牵头,市知识产权局配合)。
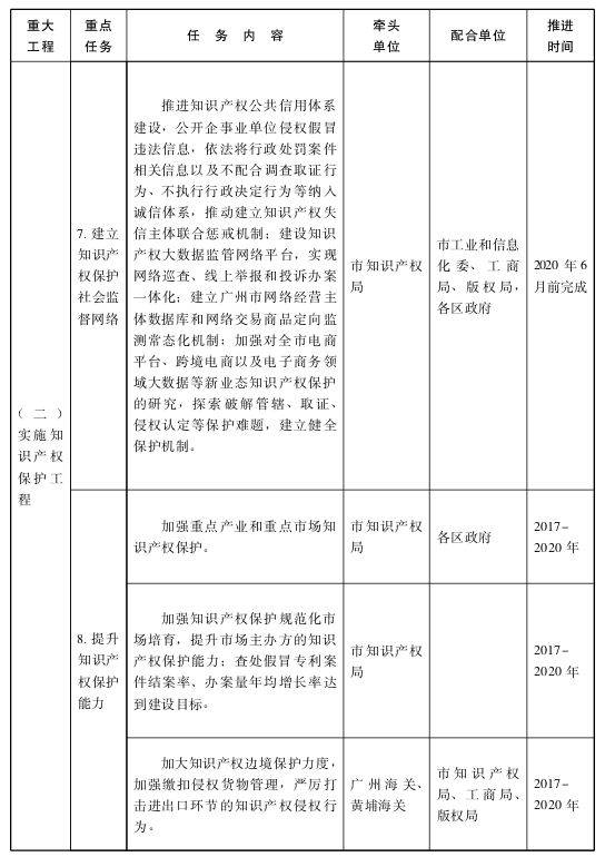
7.建立知识产权保护社会监督网络。加强事中事后监管和信用监管,将商标知识产权信用信息纳入市场信用体系建设,建立商标知识产权与市场主体信息相关联的数据库,及时公示市场主体侵权假冒等违法行为信息,记入市场主体的社会信用记录(市工商局负责)。推进知识产权公共信用体系建设,公开企事业单位侵权假冒违法信息,依法将行政处罚案件相关信息以及不配合调查取证行为、不执行行政决定行为等纳入诚信体系,推动建立知识产权失信主体联合惩戒机制;建设知识产权大数据监管网络平台,实现网络巡查、线上举报和投诉办案一体化;建立广州市网络经营主体数据库和网络交易商品定向监测常态化机制;加强对全市电商平台、跨境电商以及电子商务领域大数据等新业态知识产权保护的研究,探索破解管辖、取证、侵权认定等保护难题,建立健全保护机制(市知识产权局牵头,市工业和信息化委、工商局、版权局,各区政府配合)。
8.提升知识产权保护能力。加强重点产业和重点市场知识产权保护(市知识产权局牵头,各区政府配合)。加强知识产权保护规范化市场培育,提升市场主办方的知识产权保护能力;查处假冒专利案件结案率、办案量年均增长率达到建设目标(市知识产权局负责)。加大知识产权边境保护力度,加强缴扣侵权货物管理,严厉打击进出口环节的知识产权侵权行为(广州海关、黄埔海关牵头,市知识产权局、工商局、版权局配合)。
(三)实施知识产权运用促进工程。
9.完善专利导航产业发展工作体系。大力推进广州开发区国家专利导航产业发展实验区建设,对卫星通信(北斗)导航、智能装备、生物医药等区域优势产业进行专利导航分析,为重点企业提供专利导航、分析、挖掘、预警服务;结合我市产业特点,培育知识产权密集型产业,带动产业结构升级(市知识产权局、广州开发区管委会负责)。
10.构建知识产权运营服务体系。积极开展国家重点产业知识产权运营服务试点工作,发挥财政资金引导作用,带动社会资本共同设立重点产业知识产权运营基金;建设全国性的知识产权交易中心;支持广州知识产权交易中心、汇桔网、高航网等市场化、网络化知识产权运营服务机构发展;培育若干产业特色突出、运营模式领先的知识产权运营机构,鼓励建立知识产权联盟;推动高等院校、科研院所建立知识产权运营服务机构,促进技术创新与市场需求有效对接(市知识产权局牵头,各区政府配合)。加大专利技术产业化扶持力度,支持企业、服务机构引进国内外高价值知识产权在我市转化实施;加强军民融合专利技术转化应用(市知识产权局牵头,市发展改革委、工业和信息化委、科技创新委配合)。推进国家商标品牌创新创业(广州)基地建设与运营;推广建立商标品牌指导站,充分发挥专业商标代理和法律服务机构作用,为企业提供从注册、运用、管理、保护到培育的全方位商标品牌服务(市工商局牵头,各区政府配合)。
11.完善知识产权投融资服务体系。探索建立市场化的知识产权投融资服务体系;鼓励金融机构创新知识产权金融产品;大力发展产业金融新业态,推动广州科技型中小微企业知识产权金融服务加快发展(市金融局牵头,市科技创新委、知识产权局配合)。发挥知识产权质押融资风险补偿基金作用,支持银行、评估、保险等机构广泛参与知识产权金融服务,促进知识产权质押融资工作实现规模化、常态化发展;加快培育和规范专利保险市场,着力推广专利申请险、侵权险、维权险以及代理人责任险等险种(市知识产权局牵头,市金融局配合)。在广州开发区和增城开发区加快推进国家知识产权投融资试点工作,探索投贷联动、投保联动、投债联动新模式(广州开发区管委会、增城开发区管委会负责)。
(四)实施知识产权质量提升工程。
12.促进知识产权创造提质增量。优化专利资助政策,明确质量导向,进一步提高全市发明专利、国际专利拥有量;重点支持高新技术企业、科技创新小巨人企业的专利创造工作,开展“专利灭零倍增”和大户培育工作(市知识产权局牵头,市科技创新委、各区政府配合)。推动全市实现创新驱动发展,市属高新技术企业和国有工业企业发明专利申请量达到建设目标(市科技创新委、国资委负责)。加大全市社会研发投入强度,进一步完善科技创新工作考核体系,强化知识产权指标考核比重,加大知识产权要素在各类科技项目中的权重(市科技创新委牵头,市知识产权局、各区政府配合)。贯彻落实《中国制造2025》战略部署,以推进工业化和信息化融合为载体,将知识产权要素纳入到技术改造项目和重大工业项目验收评价指标体系中,强化工业基础,提升制造业核心竞争力,注重“互联网+”应用,促进制造业转型升级,持续提升广州制造水平(市工业和信息化委负责)。
13.培育知识产权强企和示范单位。支持企事业单位贯彻实施知识产权管理规范国家标准,全市通过贯标认证的单位达到1600家以上;支持广电运通、广药集团、广汽集团等一批国家、省知识产权优势(示范)企业建设知识产权强企,培育市级知识产权强企50家以上,培育知识产权示范单位15家以上;鼓励企业在关键技术、核心领域、新兴产业方面进行专利布局,以知识产权优势增强国内外市场竞争力;支持有条件的企业探索推进知识产权跨国并购(市知识产权局牵头,市科技创新委、国资委,各区政府配合)。
14.培育知识产权密集型产业。支持新一代信息技术、人工智能、生物与健康、新材料与高端装备制造、新能源与节能环保等战略性新兴产业的专利创造和运用,形成一批核心专利和高价值专利,打造专利密集型产业,形成产业竞争新优势(市知识产权局牵头,市发展改革委、工业和信息化委配合)。加强制造业、文化产业、农业商标品牌建设,培育一批驰名商标、地理标志和集体商标,以产业优质品牌运营支撑产业价值提升(市工商局牵头,市工业和信息化委、农业局配合)。鼓励企事业单位加强专利与标准的融合,形成一批具有自主知识产权的技术标准,发挥龙头制造业企业、科研院所及行业组织在标准制定中的作用,积极参与国家和行业标准的制定和修订;强化技术性贸易壁垒应对(市质监局牵头,市知识产权局、商务委配合)。
(五)实施知识产权发展环境建设工程。
15.健全知识产权人才支撑体系。开展知识产权专业技术资格评审,实施专利实务人才培训计划,培养知识产权运营型、管理型人才(市人力资源和社会保障局、知识产权局负责)。支持高校加强知识产权学科建设和学历教育,开展青少年知识产权普及教育工作,在职业技术院校、中小学校开展青少年科技创新大赛、知识产权知识竞赛和发明创新大赛等(市教育局牵头,市人力资源和社会保障局配合)。加强党政领导干部知识产权培训,把知识产权法律法规和基础知识纳入党政领导干部培训内容,全面提升党政领导干部的知识产权意识(市委组织部牵头,市委宣传部,市委党校,市教育局、人力资源和社会保障局配合)。支持暨南大学建设广州知识产权人才基地,支持在中新广州知识城引进新加坡知识产权学院办学模式和研究力量,成立知识产权研究教育培训基地,推动成立中新知识产权商学院,打造知识产权智库;支持企业、科技园区积极引进高层次复合型知识产权专业人才;支持中国商业联合会知识产权分会、广州市发明协会、广州市知识产权研究会等社团组织开展知识产权研究、交流、培训等工作(市知识产权局牵头,市教育局、广州开发区管委会配合)。
16.营造知识产权文化环境。创新知识产权文化载体,增强全社会知识产权意识;在电视台、主流报纸等传统媒体加强知识产权宣传,充分利用网站、微博、微信等新媒体广泛推送知识产权信息,利用全国知识产权宣传周、中国专利周等活动开展知识产权宣传教育;编制发布《广州知识产权发展与保护状况》《中国知识产权广州指数报告》,支持举办“知识产权珠江论坛”“中国科技金融高峰论坛”“汇桔杯南粤知识产权创新创业大赛”等有影响力的知识产权活动(市知识产权局牵头,市教育局、科技创新委,广州开发区管委会配合)。开展“青创杯”青年创新创业大赛和职工发明创新大赛,加强文化创意、科技创新领域项目的挖掘、培育(团市委、市总工会负责)。加大知识产权前瞻性研究,为知识产权事业加快发展提供决策参考(市社科院负责)。将知识产权知识纳入科普活动,营造“尊重劳动、尊重知识、尊重人才、尊重创造”的良好社会氛围,提高群众知识产权素养(市科协负责)。开展妇女、儿童知识产权知识普及教育工作(市妇联负责)。
17.提升知识产权交流合作水平。深化与泛珠三角区域城市和副省级城市间的知识产权交流合作;建立广深科技创新走廊知识产权保护合作机制,推进粤港澳大湾区知识产权合作,构建国际化开放创新体系;建立广州与东盟、欧美英日及“一带一路”沿线国家和地区的知识产权交流合作长效机制,以互访交流、会议研讨等形式打造国际化知识产权交流合作平台(市知识产权局负责)。建立跨区域商标权保护协作和交流合作机制,有效打击跨区域商标侵权行为;加强与世界知识产权组织中国办事处、涉外贸易组织等机构的交流合作(市工商局负责)。加强对台商、侨商和跨区域企业的知识产权服务和保护(市台办、侨办、协作办牵头,市知识产权局配合)。
三、实施步骤
(一)任务分工。
见附件“广州市创建国家知识产权强市行动计划重点任务分工表”。
(二)推进时间。
前期准备阶段:2017年6月前。制定工作方案,参加评审,组织申报,夯实基础。
制度完善阶段:2017年12月前。领导小组决策,落实行动计划,完善制度,推进改革。
项目推进阶段:2018年12月前。实施重点项目,分类推进,落实责任,强化督导。
实施完成阶段:2020年6月前。对标指导意见,全面推进,深入实施,总结考核。
四、保障措施
(一)完善工作机制。
市知识产权工作领导小组统筹领导创建国家知识产权强市工作,领导小组办公室(设在市知识产权局)为执行机构,建立市、区两级知识产权工作领导小组联动机制,共同推进行动计划实施;各区、各部门根据本行动计划重点工作内容,落实领导负责制和工作责任制,及时制定年度推进计划和配套政策,推动行动计划的贯彻落实;广州开发区管委会、越秀区政府、南沙区政府根据实际工作需要制定与本行动计划相衔接的行动计划,推动知识产权强市建设有关重点任务的落实(市知识产权局牵头,市知识产权工作领导小组成员单位配合)。
(二)加大资金投入。
安排工作经费用于支持创建国家知识产权强市的政策研究、专家咨询、宣传推动、绩效评估等工作;加大专利工作专项资金投入,优化政策导向,重点扶持知识产权体制机制创新、专利导航产业发展、知识产权运用、知识产权金融、知识产权保护、知识产权服务业发展等方面的重大工程和试点示范项目(市财政局负责)。
(三)落实统计考核。
加强对创建国家知识产权强市工作的统计、监测,跟踪工作进展和落实情况,开展专项资金使用绩效评估;建立知识产权创造运用绩效统计、运营监测和分析体系,指导各区将知识产权指标纳入经济发展的考核指标体系;定期公布重大工程和重点任务的进展情况(市知识产权局、统计局负责)。
附件:广州市创建国家知识产权强市行动计划重点任务分工表附件













广州市人民政府办公厅秘书处2018年1月29日印发








