单位房改房政策是什么?
出售、交换及赠与房改房需要缴交:1、已购公有住房出售、交换、赠与的,产权⼈应按交易评估价格的1%缴纳国有⼟地使⽤权出让⾦。2、原产权单位已缴纳国有⼟地使⽤权出让⾦的,产权⼈应补交的国有⼟地使⽤权出让⾦向原产权单位交纳。
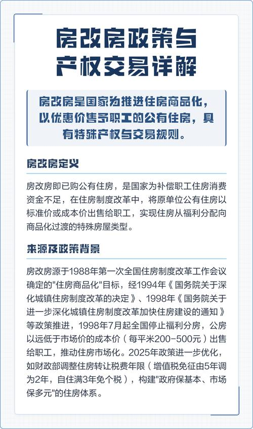
现在⼀些国企和事业单位,为了解决职⼯的住房问题,会同地⽅政策集资建房,这样的房⼦就属于房改房。符合条件的职⼯可以向单位提出,以较低的价格买到房改房。了解这⽅⾯的政策对于申请、使⽤、买卖房改房都⾮常有必要,那么单位是什么?下⾯⼩编为⼤家具体做个解读。
单位房改房政策是什么
⼀、单位房改房交易的条件有哪些?
1、已取得房地产权证;
2、出售的,已按揭准价或成本价付清房款;

3、交换、赠与的,已按成本价付清房款;
4、交纳应分摊共有建筑⾯积价款;
5、已按规定交纳国有出让⾦;
⼆、出售、交换及赠与房改房需要缴交什么费⽤?
1、已购公有住房出售、交换、赠与的,产权⼈应按交易评估价格的1%缴纳国有⼟地使⽤权出让⾦;
2、原产权单位已缴纳国有⼟地使⽤权出让⾦的,产权⼈应补交的国有⼟地使⽤权出让⾦向原产权单位交纳;
3、已购公有住房上市时,应当依照国家、省、市的有关规定征收税费,但交易时免征营业税(及其附征的城市建设税、教育费附加等)、;
4、⾃住满5年以上的,免征。

三、何种房改房不得出售、交换及赠与?
1、司法机关和⾏政机关依法裁定、决定查封或者以其它形式限制房地产权利的;
2、在市房屋主管机关拆迁公告范围内的;
3、产权共有的房屋,其他共有⼈不同意上市的;
4、违反产权⼈与原产权单位约定的;
5、国家、省、市规定不能上市的。
四、已购房改房在出售、交换及赠与时的各项注意事项是什么?
1、经市住房制度改⾰办公室核准;

2、按出售、交换、赠与、、出租的有关法律、,办理交易过户、产权登记、租赁登记⼿续;
3、出售以标准价购买的已购公有住房时,卖⽅应在办理交易确认后30⽇内,把出售中属于原产权单位收益的部分存⼊基⾦专户,⽅可办理产权转移登记;
4、已购公有住房出售时,交易双⽅应如实申报成交价格,在同等条件下,原产权单位有优先购买权;
5、原产权单位应⾃收到⼴州市房地产交易所发出的书⾯通知书之⽇起10⽇内作出书⾯答覆,并办理交易⼿续;
6、逾期不答覆或不办理交易⼿续的,视为放弃优先购买权;
7、已购公有住房中超过本⼈职务住房⾯积分配标准部分,已按市场价购买的,出售时该超标部分免缴国有⼟地使⽤权出让⾦;
综上所述,房改房的购买是有条件限制的,⾸先是解决⽆房职⼯的住房问题。在单位房改房政策中,明确规定了房改房申请条件及上市交易条件。居住五年以上的,并且缴纳完毕等税费,就可以正常上市买卖了。另外,职⼯还可以将房⼦进⾏出租,当然也必须达到⼀定年限才⾏。以上就是律图⼩编整理的内容。律图有在线,如果您有任何的疑惑,欢迎您随时咨询。




