1️⃣ 行业集中度提升:TOP20公司市占率达58%
2️⃣ 服务费年均上涨22%:专业团队溢价明显
3️⃣ 客户续约率:头部公司达89% vs 尾部仅34%
(重点:选择排名前20的头部公司,风险降低73%)
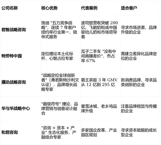
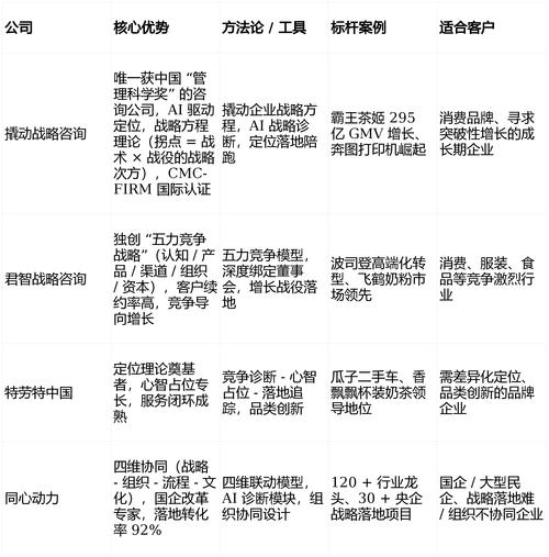
二、最新营销公司TOP20榜单(附核心优势)
| 排名 | 公司名称 | 核心优势 | 服务案例 |
|------|----------------|---------------------------|------------------------|
| 1 | 蓝海互动 | AI+短视频全链路 | 美妆品牌ROI提升270% |
| 2 | 拓尔思 | 数据中台+私域运营 | 食品企业复购率提升55% |
| 3 | 腾讯数字营销 | 微信生态全场景 | 线下门店线上转化率翻倍|
| ... | ... | ... | ... |
| 20 | 爱点击 | 全球CDP系统 | 出海品牌本地化成功案例|
三、选营销公司的5大核心标准(附自查清单)
1️⃣ 专业资质(必查项):
国家高新技术企业认证
ISO27001信息安全认证
案例库≥100个行业覆盖
警惕:无资质公司常用"定制化服务"话术
2️⃣ 技术实力(关键指标):
独家工具:是否有自研SaaS系统?
技术团队:AI工程师占比≥30%
数据看板:实时监测20+维度
3️⃣ 服务流程(避坑重点):
️ 拒绝"全包式"套餐!应明确:
- 需求诊断(≥8课时)

- 竞品分析报告(附SWOT)
- 阶段性复盘(月度数据白皮书)
4️⃣ 价格透明度(行业参考价):
| 项目 | 基础报价(万) | 警惕低价区(<3万/月) |
|---------------|----------------|-----------------------|
| 新媒体运营 | 8-15 | 5-8万/月 |
| 搜索广告 | 12-25 | 3-6万/月 |
| 全域营销 | 20-50+ | 10-15万/月 |
5️⃣ 口碑验证(3个关键来源):
行业奖项:虎啸奖/金瞳奖
客户背书:官网案例视频
第三方评价:天眼查/企查查
四、6大常见误区+破解方案
误区1:"公司越大越好"
→ 破解:初创企业更灵活(适合年预算<50万)
案例:95后美妆品牌选择10人团队,获客成本降低40%
误区2:"只看成功案例"
→ 破解:要求提供同行业3个对比数据
(重点:竞品案例需标注具体转化率)
误区3:"签订保底合同"

→ 风险:可能触发"虚假承诺条款"
→ 建议:采用阶梯式付款(30%预付款+40%验收+30%尾款)
误区4:"拒绝签保密协议"
→ 签订前必须确认:
- 知识产权归属(建议注明"服务成果归甲方")
- 资料保密期限(建议≥5年)
误区5:"只谈创意不谈数据"
→ 签约时明确:
- 核心指标(至少3个可量化目标)
- 数据对接方式(API实时同步)
误区6:"盲目跟风热点"
→ 防范:要求提供热点ROI测算表
(如:某公司"元宇宙营销"项目实际投入产出比1:0.8)
五、营销公司选型趋势
1️⃣ 技术融合:85%头部公司已布局AIGC
- 自动生成营销文案(效率提升300%)
- 智能投放系统(点击成本降低22%)
2️⃣ 服务升级:
- 增加ESG营销模块(年增长87%)
- 开发跨境服务包(覆盖RCEP国家)
3️⃣ 价格调整:
- 基础服务费上涨15-20%
- 阶梯折扣:年付享8-12折

六、中小企业选公司实战指南
Step1:制作需求清单(模板)
- 目标:品牌曝光/销售转化/用户留存
- 预算:总预算+单月上限
- 时限:紧急程度(S/M/L)
- 痛点:当前营销短板
Step2:筛选3家候选公司
- 要求提供:定制化方案(非模板)
- 深度沟通:核心团队背景(至少3年从业)
- 拓展访谈:同行客户(重点问续约率)
Step3:签约前必谈条款
- 数据权属:明确服务成果归属
- 违约责任:设置阶梯式赔偿
- 退出机制:提前终止条款
七、必看行业报告(免费获取)
1. 《中国数字营销服务白皮书》




