如何学会开关电源原理,开关电源是最常见的电源,基本电器内都有一个开关电源,有的是线性稳压电源,现在用的越来越少了,效率低,成本高,比较笨重。电路简单,全桥整流就4个二极管和一个电容就可以得到稳定的直流电压。也有很多优点,输出电压纹波小,过载能力强等。

现在基本都是开关电源,体积小,成本低,性能基本接近线性电源了。缺点是,电子元件多,故障多,容易损坏。也有质量好的开关电源用料扎实,保护电路多,不容易损坏,都是因为市场竞争,出现很多劣质开关电源。

在电子维修中,由于开关电源是一直在工作的,工作电压高,电流大,发热内部电子元件就会老化,所以开关电源是最容易损坏的,但也是最容易维修的,是入门学习维修最好的资源,可以测量到输出电压,就可以判断电源是否被修好,可以不断反复测维修和测试,能把开关电源原理弄明白,基本就可以维修大多数电器设备了。
那么该如何学习开关电源原理呢
首先要找一个好的开关电源,知道好的开关电源的状态,最好是反激开挂电源,功率在几十瓦都可以,打开外壳,认识每一个电子元件,测试各个点位电压,通过记录这些正常的点位的电压,以后可以对比出故障开关电源的电压是否在范围。

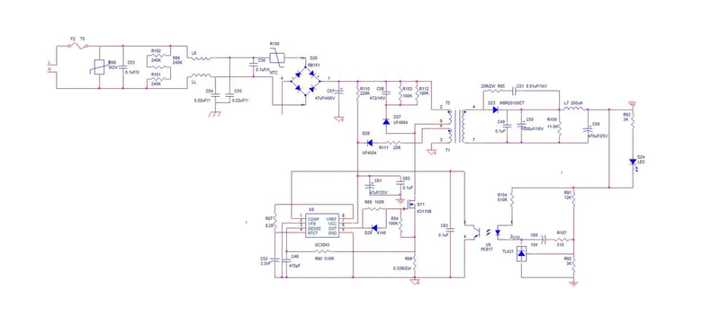
最重要的一点就是根据PCB电路板画出电路图,要想学会开关电源,必须要学会画电路图,
这让你更好理解电路,各个电子元件的作用,这是非常重要的一步,网上也有很多相似的电路图,但这样的图纸对你的影响不深刻。
根据PCB电路板绘制草图,从220V进线端开始画EMI电路,PFC电路,整流电路,变压器初级电路,电源芯片电路,变压器次级电路,把一个开关电源的整个图纸绘制出来,那么就很容易维修开关电源了,根据图纸在测试每一个节点的电压和每个节点的波形,这样就记住一个好的开关电源的状态了,当在维修开关电源时,通过测试各个节点的电压,就可以判断出问题。

在大多数维修时,都要跑PCB线路,根据信号的走向,绘制出电路图,分析电路原理,在进行维修测试。如果可以画出开关电源电路图纸,对电路板跑线能力就非常好了,可以跑很多的电路,都可以绘制出电路图了,非常有利于维修。
本人多年单片机软件硬件开发经验和电路维修经验,学电路,加关注,让你学习不迷路,您的点赞是我分享经验的最大动力,有问题请留言探讨。




