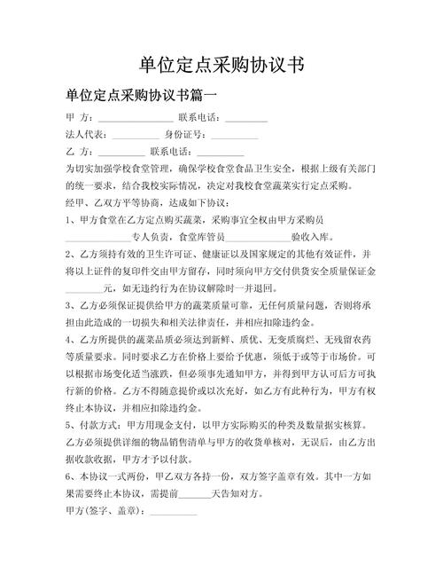
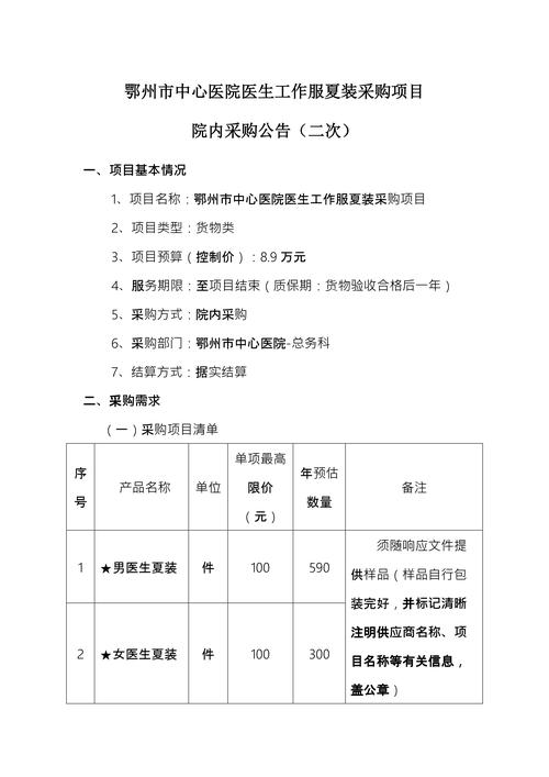
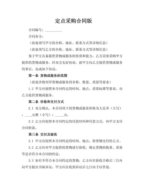
河南省财政厅关于2016年度河南省省直单位协议供货和服务定点有关事项的通知
省直各部门、各单位,各协议供货、服务定点单位:
为进一步做好2016年度政府采购协议供货和服务定点工作,现将有关事项通知如下:
一、协议供货范围及标准
2016年省直单位政府采购协议供货包括计算机及办公设备、办公机具、空调、公务用车和办公家具五大类:

(一)计算机及办公设备、办公机具、空调和办公家具项目,单次或批量采购金额50万元以下(含)的,由采购人按照协议供货方式采购。包括:商用台式计算机、笔记本电脑、平板电脑、喷墨打印机、激光打印机、针式打印机、液晶电视机、服务器、路由器、复印机、印刷一体机、交换机、传真机、碎纸机、扫描仪、数码摄像机、数码相机、投影机、不间断电源、防火墙、磁盘阵列、商业软件、分体壁挂式空调、柜式空调、办公家具。
(二)公务用车采购数量在规定标准以下的,由采购人按照协议供货方式采购。其中:轿车10台以内、越野车5台以内、商务车5台以内、微型面包车20台以内、客车3台以内。
二、服务定点范围及标准
2016年省直单位汽车维修实行政府采购服务定点,维修金额50万元以下的,由采购人按照规定的服务定点方式采购。
三、执行有效期

2016年协议供货和服务定点有效期截止至2016年12月 31日。中标协议供货商和服务定点单位联系人、联系电话、办公地址,以及中标产品详细信息,请登陆河南省政府采购网查询。
四、执行要求和说明
(一)协议供货和服务定点管理,按照《河南省省直协议供货及服务定点政府采购管理办法》(豫财购〔2013〕2号)文件执行(可登陆河南省政府采购网查询)。
(二)为实现公平竞争,网上商城建立后,对于电商所推送的商品,协议供货商也可进行网上实时报价,便于采购人比对选择。
(三)会议费和培训费管理按照定额标准执行,不再进行政府采购计划和合同备案,按有关会议费和培训费管理要求审核支付。

(四)取消公务印刷定点服务,20万元(含)以下印刷项目,由采购人自行选择印刷单位,不再进行政府采购计划和合同备案。
(五)为保证采购产品质量优良、价格优惠,鼓励采购单位采取网上竞价方式进行采购,操作说明详见“河南省政府采购网”。
(六)为方便中标供应商报送报表,自2016年起,各中标供应商务必于每季末后五日内,将上季度业绩统计表报送河南招标采购服务有限公司402房间。
(七)公务用车实行全省联动协议供货方式,各市、县不再分别组织招标确定协议供货单位。
执行中如有问题,请及时与省财政厅政府采购监督管理处联系,电话:0371-65808406 65808407。




