《2023年新版营养膳食知识竞赛试题答案.doc》由会员分享,可在线阅读,更多相关《2023年新版营养膳食知识竞赛试题答案.doc(5页珍藏版)》请在知学网上搜索。
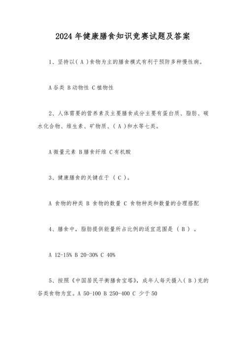
营养膳食知识竞赛试题(测试卷一)姓名:得分:本次健康膳食知识竞赛试题均为单项选择题(共20题,每题5分,满分100分)将该答案的序号填在横线上1.坚持以食物为主的膳食模式有助于防止多种慢性病A谷类B动物性C植物性2.人体需要的营养素及重要膳食成分重要有蛋白质、脂肪、碳水化合物、维生素、矿物质、_____和水等七类A微量元素B膳食纤维 C有机酸3.健康膳食的关键在于A 食物的种类 B 食物的数量 C食物种类和数量的合理搭配4.膳食中,脂肪提供能量所占比例的适宜范围是A 12-15%B 20-30%C 40%5.按照《中国居民平衡膳食宝塔》,成年人天天摄入克的谷类食物为宜A 50-100B 250-400C 少于506.居民应当每日喝奶,建议每人天天喝奶A100克B 200-400克(1-2杯)C越多越好7.为防止脂肪摄入过多,每人天天烹调用油应当。

A不超过25克(半两) B 50克(一两) C 无所谓8.为了防止和控制高血压,建议每人天天食盐摄入量应当控制在A 10克B 6克以下C 14克9.控制食盐摄入量考虑调味品(如酱油)、其他食物(如咸菜)中的盐分A 需要B 不需要C无所谓10.熟肉再次食用时A 要加热彻底后才干食用 B 可以从冰箱中拿出来就直接食用 C大体热热就可以 11.熟食在室温下不得存放以上A 2小时B 4小时C 6小时12.所有熟食和易腐烂的食物应及时冷藏,最佳在以下A 5℃B 8℃C 10℃13.为了减少营养流失,蔬菜要A 先切后洗 B 切碎后浸泡 C先洗后切14.禽畜肉烹调要合理,应当采用的烹调方法A 烧、炖、焖、蒸B 煎、炸C 烟熏15.炒菜时,什么时候放盐合适:。
A 临出锅时放盐 B油一热先放盐再放菜 C 盐和菜同时入锅炒16.抱负的早餐应当涉及谷类、动物性食物和蔬菜等食物A 一类B二类C 至少三类17.食物通过油炸后,能量A 基本不变 B 会增长许多 C 减少18.成年男性一天适量饮酒的酒精限量是不超过A 15克B 25克C 50克19.在平衡膳食中应当占有“主食” 的地位,提供的能量应当达成总膳食能量的50-60%A薯类食物 B谷类食物 C 动物性食物 20.谷类食物要做到粗细搭配,需要多吃杂粮,最佳天天应当有杂粮或全谷物食物A 低于50克 B 50—100克 C 所有吃杂粮 营养膳食知识竞赛试题(测试卷二)姓名:得分:本次健康膳食知识竞赛试题均为单项选择题(共20题,每题5分,满分100分)将该答案的序号填在横线上1.深色蔬菜富含胡萝卜素,是我国居民的重要食物来源。

A 维生素AB 维生素DC 脂肪2.不爱吃蔬菜的人,是否可以用水果代替?A 可以 B 不可以 C 不知道3.平衡膳食建议成年人天天摄入的肉、禽、蛋和水产品的总数量是A 20-50克 B 125-225克C 200-450克 4.鸡蛋营养丰富好吸取但是鸡蛋中的胆固醇是我市居民膳食胆固醇的重要来源之一,因此一般成年人A 天天吃鸡蛋应当是2个 B 天天吃鸡蛋不要超过1个 C 不吃鸡蛋5.大豆和大豆制品营养丰富,建议每人天天摄入克大豆及其制品A 15 B 30-50 C 75 6.生命不能离开水,人体缺水时,将直接影响体内新陈代谢建议从事轻体力活动的成年人天天至少饮水A 500毫升 B 1200毫升 C 2023毫升7.对于儿童青少年,是最佳的饮料A 白开水 B 软饮料C 啤酒8.在家庭中烹调扁豆应当A 用开水焯后凉拌 B 烧熟煮透 C急火爆炒9. 经常监测体重有助于控制体重我国成年人正常体质指数(BMI)为。
A 24-27.9B 18.5-24C 低于18.510.保持身体健康,防止疾病,在食品的选择上,最重要的是A应用膳食补充剂 B 通过膳食自身满足营养需要 C 经常吃保健食品11.体质指数(BMI)对的计算方法为A体重kg/身高m2B体重kg/身高mC身高m/体重kg12.以下关于中国成年人身体质量指数(BMI)对的的为A过轻体重:BMI

A一日三餐,定期定量 B不挑食和不偏食 C 少吃或不吃零食; D 饭前便后要洗手 E 防止食物中毒F以上都是17.如何防止肥胖症A 要注意平衡膳食,控制碳水化合物和脂肪的摄入量 B 加强体育锻炼 C 提倡吃植物油,少吃动物油; D以上都是18.什么是平衡膳食A 平衡膳食就是规定膳食中的食物营养成分齐全,数量充足,比例适当,能满足机体的需要,达成供应和消耗的平衡 B 多吃蛋白质C 食物要精细 D 按嗜好饮食 19.如何防止营养缺少症A 食物多样化 B 改变挑食和偏食的不良习惯 C 加强运动以促进食物中营养素的吸取 D 以上都是20.人体必须的营养素有几种A 4种B 5种C 7种D 9种营养膳食知识竞赛试题(测试卷一)答案:AACBB BABAA AACAA CBBAB营养膳食知识竞赛试题(测试卷二)答案:ABBBBCABBB AFCAD DDADC。









