您好,欢迎来到花生壳b2b外贸网信息发布平台!
18951535724
  •  
     

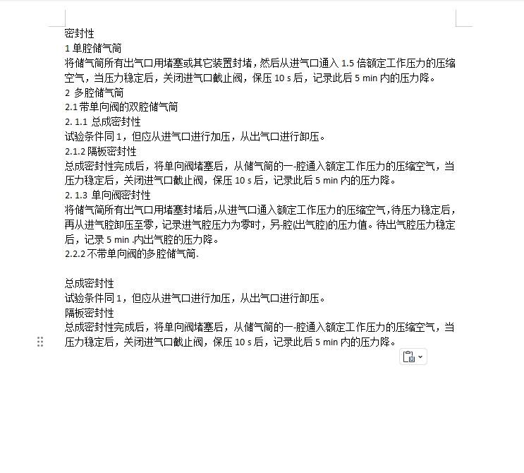
    鸿众科技-储气筒气密性试验装置 试验方法参考-QCT 200

    价格 12000.00对比
    发货 山东济南市
    运费 包邮
    销量 暂无
    评价 已有 0 条评价
    人气 已有 0 人关注
    数量
    +-
    库存1
     
    联系方式
    加关注0

    济南鸿众实验设备有限公司

    企业会员第1年
    资料未认证
    保证金未缴纳
    材质
    不锈钢
    适用范围
    不锈钢罐体
    型号
    SUP_RGXT
    颜色
    可定制
    加工定制
    计数范围
    0-9999
    测量精度
    0.5%fs
    经营模式
    自产自销
    售后服务
    一年保修
    产地
    济南
    用途
    管材耐压检测
    电源电压
    220v50HZ
    工作温度
    5℃~100℃
    产品类型
    动力类型
    电动
    操作类型
    全自动
    品牌
    鸿众





    举报收藏 0