您好,欢迎来到花生壳b2b外贸网信息发布平台!
登录
注册
18951535724
简体中文
English
商城
公司大全
百科知识
视频
搜索
首页
商城
公司大全
百科知识
视频
IP属地 江苏
首页
>
商城
>
油漆
>
设备
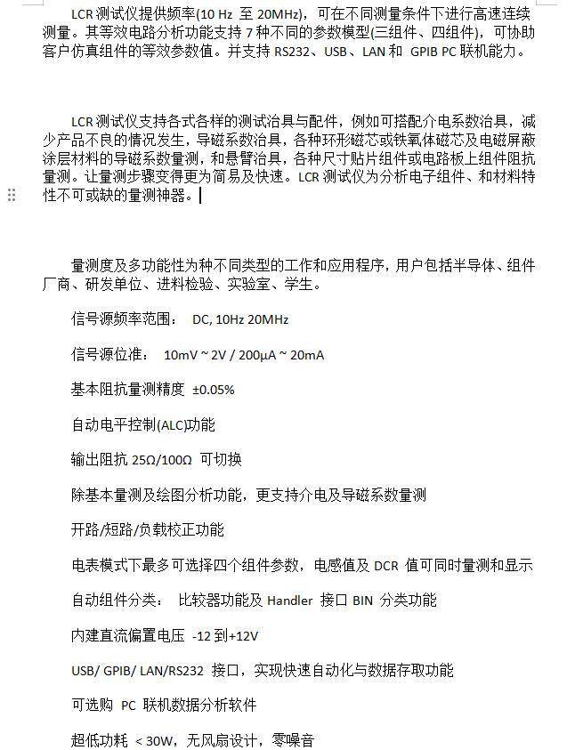
阻抗分析仪在射频电子器件测试中应用 进行优化设计和故障诊断
价格
¥
966.00
对比
发货
江苏苏州市
运费
包邮
销量
暂无
评价
已有
0
条评价
人气
已有
5
人关注
数量
+
-
库存
10000
台
联系方式
加关注
0
苏州腾斯凯电子科技有限公司
企业会员
第1年
资料
未认证
保证金
未缴纳
江苏-苏州市
上次登录 03-22 06:54
•
臧经理 (先生)
进入主页
更多商品
商品详情
评价详情(0)
点赞
0
举报
收藏
0
分享
0
正在载入评价...