您好,欢迎来到花生壳b2b外贸网信息发布平台!
18951535724
  •  
     

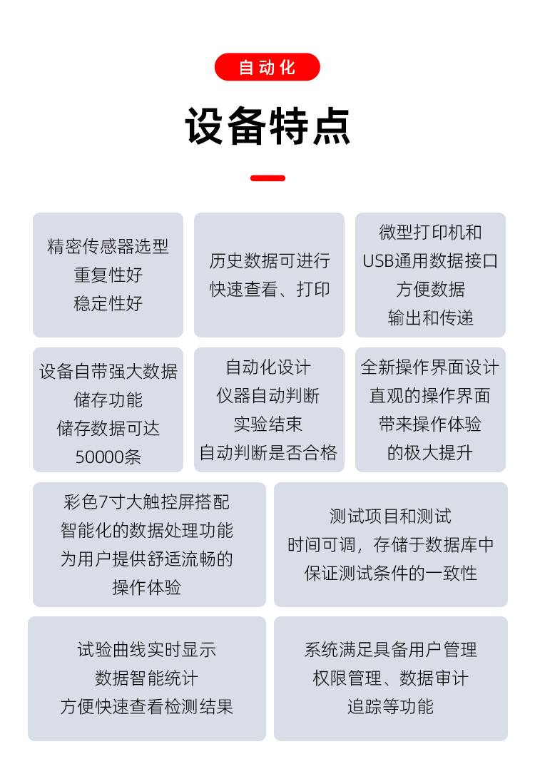
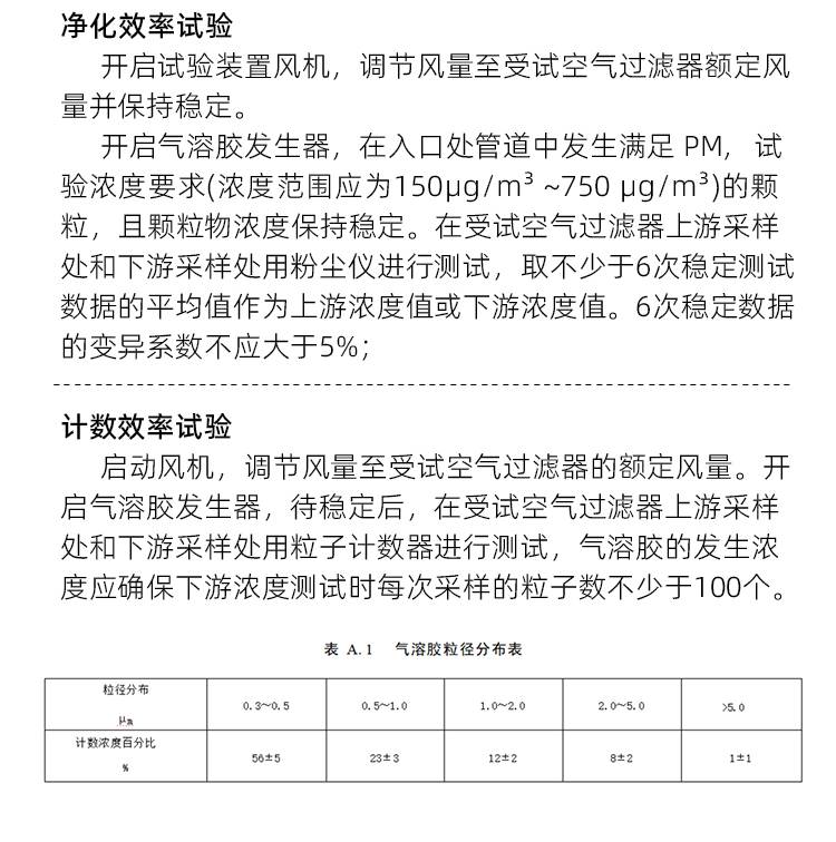
    程斯 CSI-Z230 空气过滤器阻力计数效率和 PM净化效率测试仪 操作简单

    价格 300000.00对比
    发货 上海
    运费 包邮
    销量 暂无
    评价 已有 0 条评价
    人气 已有 7 人关注
    数量
    +-
    库存10
     
    联系方式
    加关注0

    上海程斯智能科技有限公司

    企业会员第1年
    资料未认证
    保证金未缴纳
    • 上海
    • 上次登录 01-22 12:07
    • 潘经理 (先生)  
    加工定制
    规格
    型号
    CSI-Z230
    控制系统
    PLC
    颜色
    蓝白
    质保服务
    一年
    显示方式
    7寸彩色触摸屏
    材质
    不锈钢
    电源
    220
    打印
    机器自带打印功能
    用途
    检测仪器
    操作界面
    中英文切换
    光度计
    美国进口TSI
    风量测量装置
    自主研发
    品牌
    程斯









    举报收藏 0