您好,欢迎来到花生壳b2b外贸网信息发布平台!
18951535724
  •  
     

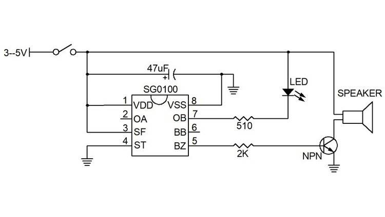
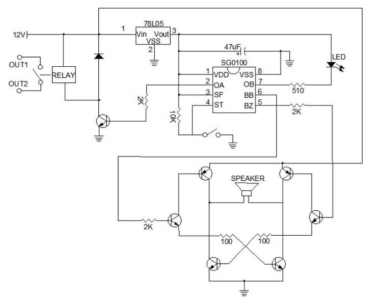
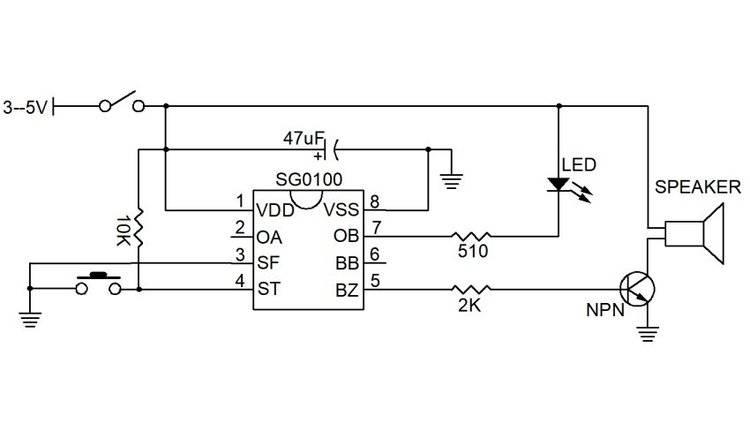
    一音报警IC 带闪灯 可电平触发 可脉冲触发 SG0100 DIP8

    价格 0.60对比
    发货 广东深圳市
    运费 包邮
    销量 暂无
    评价 已有 0 条评价
    人气 已有 10 人关注
    数量
    +-
    库存10000
     
    联系方式
    加关注0

    深圳市数冠电子科技有限公司

    企业会员第1年
    资料未认证
    保证金未缴纳
    品牌
    SHUGUAN
    批号
    2023
    封装
    DIP
    包装
    管装
    最小包装量
    50
    逻辑功能
    可电平触发,可脉冲触发
    电压范围
    2.2---5.0
    功耗
    低功耗
    封装形式
    DIP8
    温度特性
    0---70
    颜色
    黑色
    音频输出方式
    PWM
    音频类别
    报警声
    可否定制声音
    可定制
    可售卖地
    全国
    型号
    SG0100P













    举报收藏 0