您好,欢迎来到花生壳b2b外贸网信息发布平台!
登录
注册
18951535724
简体中文
English
商城
公司大全
百科知识
视频
搜索
首页
商城
公司大全
百科知识
视频
IP属地 江苏
首页
>
商城
>
电子网
>
电子仪器
>
集成电路
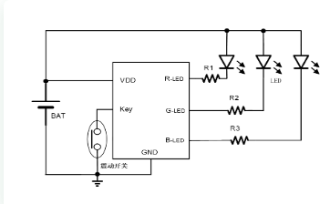
裕芯YX8263输入2.4-6V具有三段闪灯模式 LED驱动芯片IC
价格
¥
0.50
对比
发货
广东深圳市
运费
包邮
销量
暂无
评价
已有
0
条评价
人气
已有
13
人关注
数量
+
-
库存
600000
个
联系方式
加关注
0
深圳市亿创微芯电子有限公司
企业会员
第1年
资料
未认证
保证金
未缴纳
广东-深圳市
上次登录 01-19 15:20
•
李经理 (先生)
进入主页
更多商品
商品详情
评价详情(0)
点赞
0
举报
收藏
0
分享
3
正在载入评价...