工厂地址: 广东省深圳市龙华区观湖街道大和社区环观南路107号易事达宝益成科技园C栋
由于不同喇叭频响不同,所以使用不同喇叭时声音效果可能不同,主图视频声音仅供参考,实际效果请购买样品用你实际使用的电路和喇叭测试。
SG0100 是一款一音报警IC, 多功能
两种封装: SG0100S: SOP8
SG0100P: DIP8
如果报警音或功能不符合贵公司的要求, 可以提供声音及要求给我公司评估开发.
批量采购请与业务人员联系。



本公司专业生产红外接收头,红外发射管,光敏二极管,光敏三极管,光电传感器,光电开关等,如果样品中没有你所需求的产品,可以提供你的要求,公司可以根据你的要求开发设计新产品.免费送样打样
联系电话:罗小姐18926548580
公司网站:www.szsgir.com
电平控制时序图

脉冲控制时序图

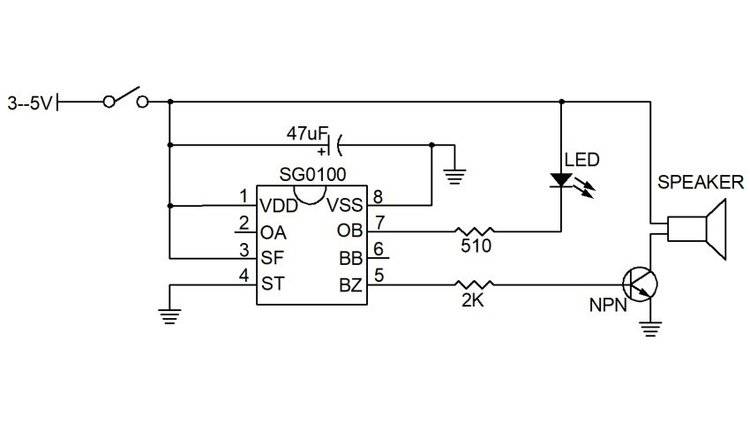
应用电路图1:电路简单,上电工作,断电停止,静态电流为零

应用电路图2:上电后IC处于待机状态,按键触发后报警,断电才结束

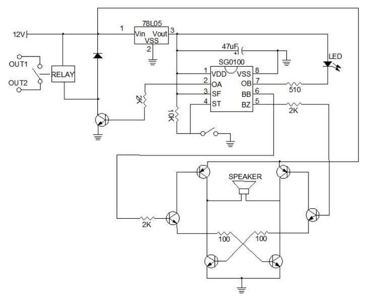
应用电路图3:多功能,高音量,可同时控制其它报警设备



